Cos'è ElectroYou | Login Iscriviti

ElectroYou - la comunità dei professionisti del mondo elettrico

HI-FI; quanti watt sono?

hi-fi, luci, suoni, effetti speciali, palcoscenici...

Moderatore: Foto UtenteIsidoroKZ

0
voti

[11] Re: HI-FI; quanti Watt sono?

Messaggioda Foto Utentesetteali » 18 apr 2018, 15:53

Ciao,
come vedi dallo schema che ho messo, l’oscilloscopio è sempre collegato all’uscita dell’amplificatore e questo oscilloscopio è dedicato soltanto a questa misura, quindi via via che alzo il volume e controllo la forma d’onda in uscita, mi posso rendere conto quando inizia a distorcere e non andare oltre e di conseguenza leggere i Watt in uscita.
Questo era quello che avevo pensato di chiedere io.
So di non essere ferrato su questo specifico settore e come avevo già detto, se vuoi possiamo andare avanti per farmi avere una informazione più completa di come e cosa fare per misurare sia la potenza che la distorsione dell’amplificatore.
Hai già un’idea di come poter realizzare lo schema come chiedevo?
O_/
Alex
https://www.facebook.com/Elettronicaeelettrotecnica

<< vedi di pigliare arditamente in mano, il dizionario che ti suona in bocca,
se non altro è schietto e paesano.
(Giuseppe Giusti) <<
Avatar utente
Foto Utentesetteali
11,9k 5 5 9
Master
Master
 
Messaggi: 5921
Iscritto il: 15 dic 2013, 21:09

0
voti

[12] Re: HI-FI; quanti Watt sono?

Messaggioda Foto Utentelelerelele » 18 apr 2018, 16:29

per quanto riguarda la misura della distorsione si deve partire da un generatore sinusoidale con le contropal.. che deve avere distorsione infinitesima, poi devi leggere l'uscita del finale con filtro a vari ordini di grandezza togliendo la frequenza del generatore e conseguentemente andare a leggere e misurare tutte le armoniche che rimangono, cioè credo che ci vogliano un gruppo di ingegneri con qualche mese di tempo....tanto vale comprarlo ma dubito costi poco.

per la potenza di uscita, il consiglio più semplice è misurare la tensione picco con oscilloscopio, poi calcoli la potenza efficace essendo in sinusoidale, con carico noto.

con oscilloscopio digitale potresti collegare un canale dell'oscilloscopio in tensione ed uno in corrente ti darebbe gia la potenza effettiva, picco e media.

saluti.
Avatar utente
Foto Utentelelerelele
4.899 3 7 9
Master
Master
 
Messaggi: 5505
Iscritto il: 8 giu 2011, 8:57
Località: Reggio Emilia

0
voti

[13] Re: HI-FI; quanti Watt sono?

Messaggioda Foto Utentesetteali » 18 apr 2018, 16:39

lelerelele ha scritto:..............
per la potenza di uscita, il consiglio più semplice è misurare la tensione picco con oscilloscopio, poi calcoli la potenza efficace essendo in sinusoidale, con carico noto.
........
saluti.

Difatti chiedevo di poter fare un circuito che mi svolgesse questo compito.

Quanto hai detto sopra, per ora è meglio lasciar correre.
O_/
Alex
https://www.facebook.com/Elettronicaeelettrotecnica

<< vedi di pigliare arditamente in mano, il dizionario che ti suona in bocca,
se non altro è schietto e paesano.
(Giuseppe Giusti) <<
Avatar utente
Foto Utentesetteali
11,9k 5 5 9
Master
Master
 
Messaggi: 5921
Iscritto il: 15 dic 2013, 21:09

0
voti

[14] Re: HI-FI; quanti Watt sono?

Messaggioda Foto Utentelelerelele » 18 apr 2018, 17:04

ammesso che puoi lavorare su microcontrollori si fa quello che vuoi,

in caso contrario come ti dicevo poco sopra, forse si può usando qualche transistor e qualche componente discreto, visualizzato su strumento analogico a lancetta, ma la precisione ne risentirà.

certo che il progetto è da fare.

ci vuole tempo, questa mattina avevo tre persone che mi ......aspettavano......

saluti.
Avatar utente
Foto Utentelelerelele
4.899 3 7 9
Master
Master
 
Messaggi: 5505
Iscritto il: 8 giu 2011, 8:57
Località: Reggio Emilia

0
voti

[15] Re: HI-FI; quanti Watt sono?

Messaggioda Foto Utentesetteali » 18 apr 2018, 17:16

lavorare sui microcontrollori, non ci riesco, pensavo di utilizzare degli operazionali e componenti discreti e fare la lettura o su uno strumento analogico o un voltmetro digitale a tre cifre .
Certo che non si può e non lo voglio dalla mattina alla sera, ma se fosse possibile farlo , mi piacerebbe.
La parte alimentazione e lo strumento la faccio io, quando avrò a disposizione anche un prototipo di schema , posso tirar giù il circuito stampato e fare le prove necessarie.
O_/
Alex
https://www.facebook.com/Elettronicaeelettrotecnica

<< vedi di pigliare arditamente in mano, il dizionario che ti suona in bocca,
se non altro è schietto e paesano.
(Giuseppe Giusti) <<
Avatar utente
Foto Utentesetteali
11,9k 5 5 9
Master
Master
 
Messaggi: 5921
Iscritto il: 15 dic 2013, 21:09

3
voti

[16] Re: HI-FI; quanti Watt sono?

Messaggioda Foto UtenteBrunoValente » 22 apr 2018, 15:50

Utilizzando un voltmetro per tensioni alternate il valore della potenza si ricava molto semplicemente con un calcolo, se lo scopo è solo quello di evitare il calcolo e se non ti occorre precisione allora può avere un senso costruirtelo ma ti consiglio di fare cose semplici, non serve impelagarsi in complicazioni assurde, tanto alla fine comunque non ottieni chissà quale precisione.

La cosa più semplice che puoi fare è procurarti un buon voltmetro analogico in grado di misurare tensioni efficaci di segnali sinusoidali, un vecchio tester analogico andrebbe bene, e gli sostituisci la scala graduata della tensione con una ricavata da te per la corrispondente potenza su 8 ohm sfruttando la famosa formula P=\frac{V_{eff}^{2}}{R} quindi P=\frac{V_{eff}^{2}}{8}
Lo potrai sistemare in una scatolina con due boccole, che non necessiterà di alcuna alimentazione, quindi comoda e senza fronzoli, farai ben attenzione ad utilizzarlo solo con segnali sinusoidali, quindi prima del clipping su carico resistivo da 8 ohm e amen.
Avatar utente
Foto UtenteBrunoValente
39,6k 7 11 13
G.Master EY
G.Master EY
 
Messaggi: 7796
Iscritto il: 8 mag 2007, 14:48

0
voti

[17] Re: HI-FI; quanti Watt sono?

Messaggioda Foto Utentesetteali » 22 apr 2018, 23:03

Ciao Foto UtenteBrunoValente,
è verissimo quanto dici per la realizzazione ed anche per la precisione blanda che io ricerco.
E’ però vero che non ho due tester analogici da poter usare, me ne occorrerebbero 2 perché volevo avere la lettura contemporanea dei due canali degli amplificatori.
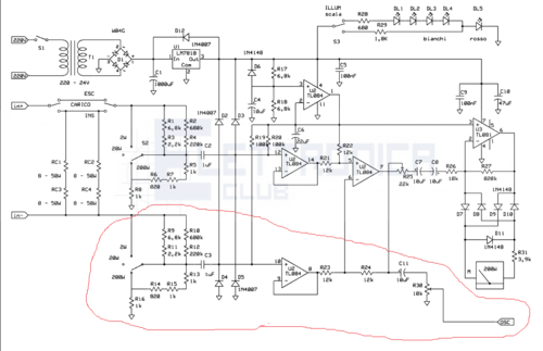
Girando in rete, ho trovato questo schema che credo sia un voltmetro di tensione efficace, non perché ho capito il funzionamento del circuito, ma perché sul milliamperometro di misura, modifica la scala facendo la lettura e calcola il valore con, , certo non è veloce da realizzare, ma nemmeno troppo complesso.
Ti chiedo se gli puoi dare uno sguardo e cosa ne pensi.
Ho racchiuso in rosso una parte del circuito che se dovesse servire solo per l’uscita dell’oscilloscopio, potrei eliminarlo, dato che io l’oscilloscopio l’ho collegato diversamente, però non ne sono certo, chiedo perciò a te.
Ti ringrazio
O_/
Allegati
wattm.png
Alex
https://www.facebook.com/Elettronicaeelettrotecnica

<< vedi di pigliare arditamente in mano, il dizionario che ti suona in bocca,
se non altro è schietto e paesano.
(Giuseppe Giusti) <<
Avatar utente
Foto Utentesetteali
11,9k 5 5 9
Master
Master
 
Messaggi: 5921
Iscritto il: 15 dic 2013, 21:09

0
voti

[18] Re: HI-FI; quanti Watt sono?

Messaggioda Foto Utentelelerelele » 23 apr 2018, 8:30

Allora perché non andare a prendere un voltmetro digitale e cambiargli la scala? credo che comunque avrà un partitore d'ingresso che renda possibile farlo.

sicuramente è invece possibile, direttamente, con un voltmetro analogico, mettendo un resistore in parallelo all'esistente.

saluti.
Avatar utente
Foto Utentelelerelele
4.899 3 7 9
Master
Master
 
Messaggi: 5505
Iscritto il: 8 giu 2011, 8:57
Località: Reggio Emilia

1
voti

[19] Re: HI-FI; quanti Watt sono?

Messaggioda Foto UtenteBrunoValente » 23 apr 2018, 11:06

lelerelele ha scritto:Allora perché non andare a prendere un voltmetro digitale e cambiargli la scala? credo che comunque avrà un partitore d'ingresso che renda possibile farlo.
sicuramente è invece possibile, direttamente, con un voltmetro analogico, mettendo un resistore in parallelo all'esistente.

Digitale o analogico che sia non è possibile convertire una misura di tensione in una di potenza tramite un partitore: la potenza va con il quadrato della tensione, non è proporzionale.

setteali ha scritto:...non ho due tester analogici da poter usare, me ne occorrerebbero 2...
Girando in rete, ho trovato questo schema che credo sia un voltmetro di tensione efficace...
Ti chiedo se gli puoi dare uno sguardo e cosa ne pensi.


Anzitutto anche questo che proponi fa ugualmente uso di strumento analogico e comunque te ne servirebbero 2.
Non è un voltmetro di tensione efficace, nel senso che dice il vero solo con tensioni sinusoidali, un voltmetro a vero valore efficace è tutt'altra cosa.

setteali ha scritto:Ho racchiuso in rosso una parte del circuito che se dovesse servire solo per l’uscita dell’oscilloscopio, potrei eliminarlo, dato che io l’oscilloscopio l’ho collegato diversamente, però non ne sono certo, chiedo perciò a te.


Non mi pare si possa fare semplicemente tagliando via quella parte: il circuito è un differenziale un po' impapocchiato.

Non mi sembra sia necessario un differenziale, ritengo sia un'inutile complicazione: anche volendo misurare la tensione all'uscita di un amplificatore a ponte sarebbe sufficiente un voltmetro normale... in definitiva di quel circuito ti può tornare utile solo lo strumento analogico e i diodi, il resto mi pare sia completamente inutile, quindi torniamo all'idea che ti ho già proposto.
Avatar utente
Foto UtenteBrunoValente
39,6k 7 11 13
G.Master EY
G.Master EY
 
Messaggi: 7796
Iscritto il: 8 mag 2007, 14:48

0
voti

[20] Re: HI-FI; quanti Watt sono?

Messaggioda Foto Utentesetteali » 23 apr 2018, 11:35

BrunoValente ha scritto:.................. quindi torniamo all'idea che ti ho già proposto.


Bene, ma sarebbe sufficiente un milliamperometro con un ponte di diodi ( per canale ) oltre logicamente a ricalibrare la scala, dovrei averne anche di nuovi, altrimenti vado sul surplus ( tondo in metallo ) .

O_/
Alex
https://www.facebook.com/Elettronicaeelettrotecnica

<< vedi di pigliare arditamente in mano, il dizionario che ti suona in bocca,
se non altro è schietto e paesano.
(Giuseppe Giusti) <<
Avatar utente
Foto Utentesetteali
11,9k 5 5 9
Master
Master
 
Messaggi: 5921
Iscritto il: 15 dic 2013, 21:09

PrecedenteProssimo

Torna a Elettronica e spettacolo

Chi c’è in linea

Visitano il forum: Nessuno e 8 ospiti