Cos'è ElectroYou | Login Iscriviti

ElectroYou - la comunità dei professionisti del mondo elettrico

controllo toni

hi-fi, luci, suoni, effetti speciali, palcoscenici...

Moderatore: Foto UtenteIsidoroKZ

0
voti

[151] Re: controllo toni

Messaggioda Foto UtenteFirstByte » 15 ott 2011, 16:19

Piercarlo ha scritto:PS - Visto anche lo spunto: se segui il giro nei dettagli vedi che il controllo di gain è "personale" per ogni ingresso e non fa parte del controllo di toni (che ha però i suoi naturalmente).


infatti il gain io lo voglio fare per ogni canale... io sto ragionando su un unico canale perche ovviamente il secondo o terzo o quarto saranno la copia identica del primo...
dallo spunto io vedo un ingresso splittabile phono/line (sul phono ci va il riaa ovviamente) poi un gain (e li manca già l'inseguitore ma è come l'ho fatto io a parte l'adattamento di impedenza) e poi segue un controllo toni fatto con un solo opamp che a me fa intrecciare gli occhi solo a vederlo non saprei progettare una cosa del genere ma forse al momento riuscirei solo a progettare filtri di primo ordine.

ricordo che io sto utilizzando un opamp con il potenziomentro per ovviare all'utilizzo di potenziometri logaritmici
Avatar utente
Foto UtenteFirstByte
21 6
Frequentatore
Frequentatore
 
Messaggi: 174
Iscritto il: 30 gen 2011, 18:27

0
voti

[152] Re: controllo toni

Messaggioda extrems » 15 ott 2011, 16:25

FirstByte ha scritto: ma forse al momento riuscirei solo a progettare filtri di primo ordine.


occhio a come li progetti, e prima di proporli indossa il paracolpi , che Isidoro con i filtri è in agguato
con la mazza da baseball roteante... (Vedi Arancia meccanica :mrgreen: )
Ultima modifica di extrems il 15 ott 2011, 16:26, modificato 1 volta in totale.
extrems
327 2 4 5
---
 

0
voti

[153] Re: controllo toni

Messaggioda Foto UtentePiercarlo » 15 ott 2011, 16:26

FirstByte ha scritto: hilevel non è l'ultima arivata... e più vado avanti e più capisco che il loro mixer fa ridere


Non sarei così drastico. Diciamo che non si sprescano più di tanto oltre il minimo sindacale rischiesto dal tipo di prodotto (mixer per DJ). In effetti, senza nulla togliere al lavoro dei DJ, i loro mixer stanno ai MIXER un po' come una bicicletta sta a una moto come si deve. E del resto al loro lavoro non serve altro, quindi...

Ciao
Piercarlo
Avatar utente
Foto UtentePiercarlo
24,0k 6 11 13
G.Master EY
G.Master EY
 
Messaggi: 6722
Iscritto il: 30 mar 2010, 19:23
Località: Milano

0
voti

[154] Re: controllo toni

Messaggioda extrems » 15 ott 2011, 16:37

Altra cosa
CREDO CHE
se progetti un circuito calcolato su un opamp specifico , se poi cambi opamp devi ricalcolare
il progetto o utilizzare un opamp con caratteristiche simili, se però mi dici che vuoi fare una
cosa ALLA CARLONA, allora va bene tutto.
extrems
327 2 4 5
---
 

0
voti

[155] Re: controllo toni

Messaggioda Foto UtentePiercarlo » 15 ott 2011, 16:46

FirstByte ha scritto: infatti il gain io lo voglio fare per ogni canale... io sto ragionando su un unico canale perche ovviamente il secondo o terzo o quarto saranno la copia identica del primo...


Ok, questa mi era sfuggita. Ora ho le idee un po' più chiare anch'io.

dallo spunto io vedo un ingresso splittabile phono/line (sul phono ci va il riaa ovviamente) poi un gain (e li manca già l'inseguitore ma è come l'ho fatto io a parte l'adattamento di impedenza)


In effetti loro l'adattamento di impedenza lo hanno fatto presupponendo che le sorgenti siano di tipo professionale e che pertanto seguano alcuni standard prefissati. Personalmente la giudico una pessima scusa per non fare le cose come si devono ma molto dipende anche dai prezzi che chiedono per queste cose: se li tirano dietro a 100 euro ci può anche stare, se te ne chiedono mille allora avrebbero di che starmi a sentire!

e poi segue un controllo toni fatto con un solo opamp che a me fa intrecciare gli occhi solo a vederlo non saprei progettare una cosa del genere ma forse al momento riuscirei solo a progettare filtri di primo ordine


E un normalissimo controllo di toni attivo come se ne trovano a tonnellate in un qualsiasi amplificatore stereo per l'impianto di casa. Il tuo al contronto è già un altro pianeta rispetto al loro.

ricordo che io sto utilizzando un opamp con il potenziomentro per ovviare all'utilizzo di potenziometri logaritmici


Ho visto. Tra l'altro, rivedendo le cose a bocce ferme, in quello schema i potenziometri logaritmici potevano essere sostituiti tranquilamente da potenziometri lineari. Un potenziometro logaritmico, per rimanere tale, DEVE essere connesso a massa: se non lo è (e nel caso del circuito di Nuova elettronica non lo è) il potenziomentro finisce per comportarsi come un qualcosa che non è più né carne né pesce. Non è più logaritmico ma non è nemmeno più lineare.

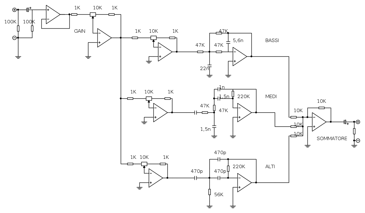
Ripropongo per comodità lo schema perché potrebbe essere il caso di riesaminarlo, appunto, a bocce "ferme". L'altra volta ci si era persi sulla storia dello "scattino" e ne era venuto fuori una cagnara per niente. Vediamo se, anche alla luce di quanto ci stiamo dicendo, si può venirne a capo in un altro modo

Immagine

Ciao
Pierarrlo
Avatar utente
Foto UtentePiercarlo
24,0k 6 11 13
G.Master EY
G.Master EY
 
Messaggi: 6722
Iscritto il: 30 mar 2010, 19:23
Località: Milano

0
voti

[156] Re: controllo toni

Messaggioda Foto UtentePiercarlo » 15 ott 2011, 16:48

XStreme ha scritto:....se però mi dici che vuoi fare una cosa ALLA CARLONA, allora va bene tutto.


Alla PIERCARLONA va meglio? :mrgreen: :mrgreen: :mrgreen:

Ciao
Piercarlo
Avatar utente
Foto UtentePiercarlo
24,0k 6 11 13
G.Master EY
G.Master EY
 
Messaggi: 6722
Iscritto il: 30 mar 2010, 19:23
Località: Milano

0
voti

[157] Re: controllo toni

Messaggioda extrems » 15 ott 2011, 16:51

Piercarlo ha scritto: Alla PIERCARLONA va meglio?


Ti giuro , lo volevo scrivere io, ma vista la tua professionalità non me la sono sentita. :-)

hai ritirato fuori il vecchissimo schema, che guarda caso somiglia a quello che gli stavo facendo riprendere
io, con la clonazione del circuto da altro formato a fidocad..ma mi fermo qui, altrimenti muoviamo troppe foglie... :-)
extrems
327 2 4 5
---
 

0
voti

[158] Re: controllo toni

Messaggioda Foto UtenteFirstByte » 15 ott 2011, 16:57

XStreme ha scritto:Altra cosa
CREDO CHE
se progetti un circuito calcolato su un opamp specifico , se poi cambi opamp devi ricalcolare
il progetto o utilizzare un opamp con caratteristiche simili, se però mi dici che vuoi fare una
cosa ALLA CARLONA, allora va bene tutto.


da quel poche che ne so mi pare di capire che dovrebbe in linea teorica cambiare solo il GBW e quindi la massima frequenza amplificabile...
credo che questo problema non ci tocchi almeno per quanto riguardi le frequenze udibili

Piercarlo ha scritto:dipende anche dai prezzi che chiedono per queste cose: se li tirano dietro a 100 euro ci può anche stare, se te ne chiedono mille allora avrebbero di che starmi a sentire!

ne chiedono 500

Piercarlo ha scritto:Ho visto. Tra l'altro, rivedendo le cose a bocce ferme, in quello schema i potenziometri logaritmici potevano essere sostituiti tranquilamente da potenziometri lineari. Un potenziometro logaritmico, per rimanere tale, DEVE essere connesso a massa: se non lo è (e nel caso del circuito di Nuova elettronica non lo è) il potenziomentro finisce per comportarsi come un qualcosa che non è più né carne né pesce. Non è più logaritmico ma non è nemmeno più lineare.


è collegato verso mazza con una resistenza da 100ohm

il prob dello scatto al centro rimane ho la necessità di avere lo scatto al centro e un guadagno pari a 1 cosa che con il nuovo schema viene soddisfatta
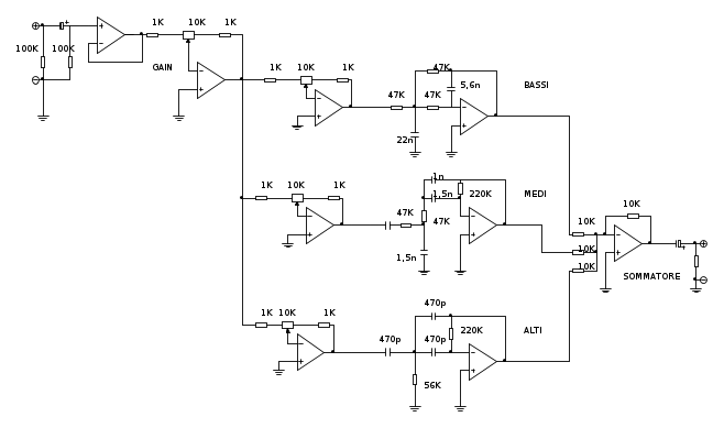
a questo punto facendo un mix tra il vecchi e il nuovo dovrebbe uscire fuori una cosa di questo genere...
Ultima modifica di Foto UtenteFirstByte il 15 ott 2011, 17:04, modificato 1 volta in totale.
Avatar utente
Foto UtenteFirstByte
21 6
Frequentatore
Frequentatore
 
Messaggi: 174
Iscritto il: 30 gen 2011, 18:27

0
voti

[159] Re: controllo toni

Messaggioda Foto UtentePiercarlo » 15 ott 2011, 17:01

XStreme ha scritto: Ti giuro , lo volevo scrivere io, ma vista la tua professionalità non me la sono sentita. :-)


Tranquillo! :-) E' una vita che i miei amici, quando serve, mi prenodno in giro in questo modo! Non sempre sono il massimo del puntiglio e dell'acuratezza! Specie quando faccio da mangiare! :mrgreen: :mrgreen: :mrgreen:

(non è mai morto nessuno però... Non ANCORA almeno! :cool: )

hai ritirato fuori il vecchissimo schema, che guarda caso somiglia a quello che gli stavo facendo riprendere)[/quote]

In effetti lo ritirato fuori perché, ora che è più chiaro dove si vuole arrivare, quello schema può essere davvero riciclato con profitto e con pochissimi ritocchi.che è già un overstatement chianarli tali.

Ciao
Piercarlo
Avatar utente
Foto UtentePiercarlo
24,0k 6 11 13
G.Master EY
G.Master EY
 
Messaggi: 6722
Iscritto il: 30 mar 2010, 19:23
Località: Milano

0
voti

[160] Re: controllo toni

Messaggioda extrems » 15 ott 2011, 17:11



Lo stadio di ingresso copiato schifosamente da SELF ma con una piccola mia modifica.
extrems
327 2 4 5
---
 

PrecedenteProssimo

Torna a Elettronica e spettacolo

Chi c’è in linea

Visitano il forum: Nessuno e 18 ospiti