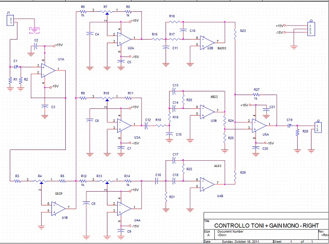
XStreme ha scritto:L'ina103 che è un pre
microfonico in entrata riesce a reggere i 1.550 vrms e passa ?
Direi proprio di sì. Il common mode range di quell' integrato è 12 volt di picco. Hai voglia... L'unico parametro che ai fini pratici limita realmente la tensione di ingresso è il guadagno. Chiaramente più guadagni e meno segnale ci va in ingresso. Ma tra le possibilità già previste vi è appunto la possibilità di farlo funzionare a guadagno unitario, cosa che dovrebbe levare di torno ogni preccoupazione.
Ciao
Piercarlo

Elettrotecnica e non solo (admin)
Un gatto tra gli elettroni (IsidoroKZ)
Esperienza e simulazioni (g.schgor)
Moleskine di un idraulico (RenzoDF)
Il Blog di ElectroYou (webmaster)
Idee microcontrollate (TardoFreak)
PICcoli grandi PICMicro (Paolino)
Il blog elettrico di carloc (carloc)
DirtEYblooog (dirtydeeds)
Di tutto... un po' (jordan20)
AK47 (lillo)
Esperienze elettroniche (marco438)
Telecomunicazioni musicali (clavicordo)
Automazione ed Elettronica (gustavo)
Direttive per la sicurezza (ErnestoCappelletti)
EYnfo dall'Alaska (mir)
Apriamo il quadro! (attilio)
H7-25 (asdf)
Passione Elettrica (massimob)
Elettroni a spasso (guidob)
Bloguerra (guerra)


