Cos'è ElectroYou | Login Iscriviti

ElectroYou - la comunità dei professionisti del mondo elettrico

Somma segnali bilanciati

hi-fi, luci, suoni, effetti speciali, palcoscenici...

Moderatore: Foto UtenteIsidoroKZ

0
voti

[21] Re: Somma segnali bilanciati

Messaggioda Foto UtentePiercarlo » 17 ott 2011, 23:27

XStreme ha scritto: certo i tuoi LA alle volte sono un po' striminziti, la pigrizia l'hanno inventata basandosi
sul tuo modello dinamico :mrgreen: :mrgreen: :mrgreen: :mrgreen:


Ahem, questo fa parte di un riservatissimo segreto professionale che non posso rivelarti! :mrgreen: :mrgreen: :mrgreen:

per il segnale differenziale puro basta che lo converto con il DRV134 e funziona
tutto, vero ? ?%

Sì. Entri in single ended nel DVR134 uscendone in differenziale. Entri in differenziale nell' INA e ne esci in single ended. I due si completano l'un l'altro.

inserendo un jack con segnale monofonico si utilizza lo stesso chip differenziale ? in questo caso la clip all'interno della presa jack dirotta al riferimento l'ingresso differenziale invertente ?


No. Se tu entri con un jack monofonico in un jack stereo, il canale che fa capo a contatto cilindrico che segue immediatamente la punta, viene cortocircuitato a massa dal cilindro del jack a cui è connessa la massa. In questo caso il circuito differenziale si comporta con un normalissmo stadio single ended, ovvero come se al suo posto ci fosse un normale amplificatore operazionale. Gli amplificatori differenziali tipo INA sono pensati apposta per reagire in questo modo.

Ciao
Piercarlo
Avatar utente
Foto UtentePiercarlo
24,0k 6 11 13
G.Master EY
G.Master EY
 
Messaggi: 6722
Iscritto il: 30 mar 2010, 19:23
Località: Milano

0
voti

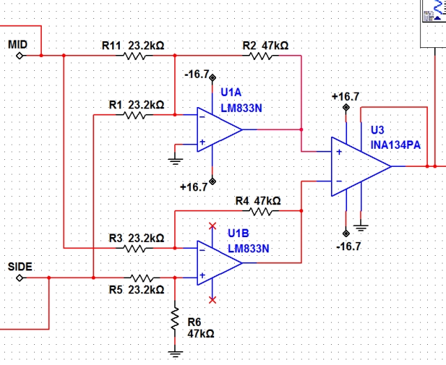
[22] Re: Somma segnali bilanciati

Messaggioda extrems » 18 ott 2011, 11:38

Solo a scopo didattico

Dove mi sbaglio ? perche l'ingresso MID è sempre predominante ?
Allegati
MIDSIDE.jpg
MIDSIDE.jpg (219 KiB) Osservato 5254 volte
extrems
327 2 4 5
---
 

0
voti

[23] Re: Somma segnali bilanciati

Messaggioda Foto UtentePiercarlo » 18 ott 2011, 12:28

XStreme ha scritto:Solo a scopo didattico

Dove mi sbaglio ? perche l'ingresso MID è sempre predominante ?


Guarda per bene il circuito di uscita del DVR134 e rifletti sulle differenze che ha con il tuo.

Ciao
Piercarlo
Avatar utente
Foto UtentePiercarlo
24,0k 6 11 13
G.Master EY
G.Master EY
 
Messaggi: 6722
Iscritto il: 30 mar 2010, 19:23
Località: Milano

0
voti

[24] Re: Somma segnali bilanciati

Messaggioda extrems » 18 ott 2011, 12:42

Piercarlo ha scritto: e rifletti sulle differenze che ha con il tuo.


Nel frattempo portando R11 a 3/4 del valore di R2
il circuito sembra funzionare correttamente, che poi
lo stadio di uscita del DRV134 era quasi simile al mio
mica me ne ero accorto, ora lo studio... grazie. :ok: iOi
extrems
327 2 4 5
---
 

0
voti

[25] Re: Somma segnali bilanciati

Messaggioda extrems » 18 ott 2011, 14:01

Foto UtentePiercarlo
la resistenza da 50 in uscita la stavo mettendo anche io, ma da 33,
invece non capisco perche sul positivo di A2 e A3 del DRV ci sono
tre resistenze di cui una da 10k che punta al riferimento ,
la linea prosegue arrivando ai due SENSE, questo percorso
mi è oscuro ! :-)
extrems
327 2 4 5
---
 

1
voti

[26] Re: Somma segnali bilanciati

Messaggioda Foto UtentePiercarlo » 18 ott 2011, 17:11

XStreme ha scritto: invece non capisco perche sul positivo di A2 e A3 del DRV ci sono
tre resistenze di cui una da 10k che punta al riferimento ,
la linea prosegue arrivando ai due SENSE, questo percorso
mi è oscuro ! :-)


Sull'uso dei due terminali "sense" non ho le idee chiare nemmeno io. Pernso comunque che il loro uso NON sia obbligato ma legato solo a situazioni particolari in cui il un "sense" ha senso, nel senso che (ddai!) ci possono essere situazioni in cui è opportuno monitorare l'uscita "porprio" sul carico e non semplicemente all'uscita dell''operazionale. Carico che può anche trovarsi ad una certa distanza.
In ogni caos non collegando il "sense" le due resistenze in serie che vanno verso massa non fanno altro che equalizzare le ampiezze in modo che il guadagno rispetto ai segnali sia unitario per entrambi i tipi di ingresso di ciascun operazionale (iinvertente e non invetente). La vera "magia" in questo circuito la fanno soprattutto le resistenze di ingresso che permettono di ottenere un segnale di uscita differenziale, COMUNQUE siano pilotati da un segnale in ingresso: che sia single ended o differenziale,in uscita avrai SEMPRE un segnale differenziale.
En passant il primo operazionale serve soltanto da invertitore in modo da consentire un pilotaggio più efficiente dei due ingressi successivi (interni) da parte di un solo segnale. Il circuito è però in grado di funzionare benissimo anche senza di esso (che in effetti è pure preonastico: non ha molto senso generare un segnale differenziale per pilotare in differenziale un circuito che è stato sì pensato apposta per sfruttare ogni tipo di segnale ma che, ovviamente, è fatto "più apposta" per convertire un segnale in single ended in differenziale... Mah!).

Ciao
Piercalro
Avatar utente
Foto UtentePiercarlo
24,0k 6 11 13
G.Master EY
G.Master EY
 
Messaggi: 6722
Iscritto il: 30 mar 2010, 19:23
Località: Milano

0
voti

[27] Re: Somma segnali bilanciati

Messaggioda extrems » 18 ott 2011, 18:13

iOi iOi iOi iOi
extrems
327 2 4 5
---
 

0
voti

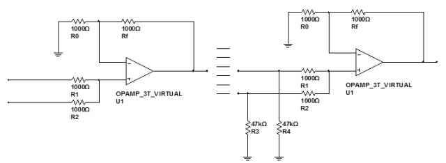
[28] Re: Somma segnali bilanciati

Messaggioda extrems » 21 ott 2011, 10:25

2 domandine:

1)
in un sommatore non invertente (circuito 1 di 2),
l'impedenza di entrata si applica normalmente vero ? (circuito 2 di 2)
imped2.jpg
imped2.jpg (28.68 KiB) Osservato 5203 volte

volendo si puo utilizzare la soluzione qui sotto applicata ?
imped3.jpg
imped3.jpg (21.11 KiB) Osservato 5196 volte


2)utilizzando un DRV134 posso vedere le due uscite (1 e 8) come due normali
segnali mono ?

ciao
extrems
327 2 4 5
---
 

0
voti

[29] Re: Somma segnali bilanciati

Messaggioda Foto UtentePiercarlo » 21 ott 2011, 12:45

XStreme ha scritto: 1) in un sommatore non invertente l'impedenza di entrata si applica normalmente vero?


Un sommatore non invertente non è altro che un sommatore passivo composto da resistenze. Sull'operazionale che segue non ha praticamente alcuna influenza: quello che esce dal partitore amplifica (o passa così com'è se è soltanto un inseguitore). Amen...

2) utilizzando un DRV134 posso vedere le due uscite (1 e 8) come due normali segnali mono ?


Le uscite sono in controfase e ne devi tener debito conto.

Ciao
Piercarlo
Avatar utente
Foto UtentePiercarlo
24,0k 6 11 13
G.Master EY
G.Master EY
 
Messaggi: 6722
Iscritto il: 30 mar 2010, 19:23
Località: Milano

0
voti

[30] Re: Somma segnali bilanciati

Messaggioda extrems » 22 ott 2011, 11:43

ONLY DIDATTICA :-)

Ciao,

se sono costretto ad utilizzare una configurazione che non è
possibile variare (dentro il rettangolo), aggiungendo le due
resistenze esterne da 7.5k, posso comunque utilizzare il
circuito come sommatore, oppure la resistenza da 30k
del T che si crea, fa si che il tutto non funzioni a dovere ?

Ciao
Allegati
mix30.jpg
mix30.jpg (109.91 KiB) Osservato 5174 volte
extrems
327 2 4 5
---
 

PrecedenteProssimo

Torna a Elettronica e spettacolo

Chi c’è in linea

Visitano il forum: Nessuno e 28 ospiti