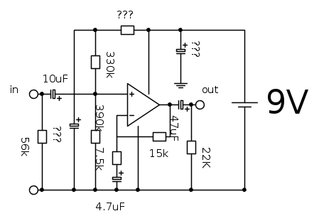
francos ha scritto: Io ho un pickup Humbucker e chiedendo al costruttore mi ha risposto che ha "Measured DC resistance (K ohm) 15.9" , che valore mi consigli ?
150-180 kohm. In pratica basta che adotti nel partitore che polarizza l'ingresso, per il circuito di cui si è parlato nel thread, una resistenza superiore da 330 k e una inferiore da 390 k - mentre la resistenza della cella RC che filtra l'alimentazione del partitore la porti a 56 k.
Visto che siamo quasi a 180 kohm di impedenza di ingresso (che cominciano ad essere tantini) occorre schermare molto bene l'ingresso e usare buoni cavi schermati.
Ciao
Piercarlo

Elettrotecnica e non solo (admin)
Un gatto tra gli elettroni (IsidoroKZ)
Esperienza e simulazioni (g.schgor)
Moleskine di un idraulico (RenzoDF)
Il Blog di ElectroYou (webmaster)
Idee microcontrollate (TardoFreak)
PICcoli grandi PICMicro (Paolino)
Il blog elettrico di carloc (carloc)
DirtEYblooog (dirtydeeds)
Di tutto... un po' (jordan20)
AK47 (lillo)
Esperienze elettroniche (marco438)
Telecomunicazioni musicali (clavicordo)
Automazione ed Elettronica (gustavo)
Direttive per la sicurezza (ErnestoCappelletti)
EYnfo dall'Alaska (mir)
Apriamo il quadro! (attilio)
H7-25 (asdf)
Passione Elettrica (massimob)
Elettroni a spasso (guidob)
Bloguerra (guerra)







