Candy ha scritto:Sono molto serio in quello che ho appena scritto.
Spiacente di averti fatto questa impressione, sono solo imbranato, pero sono interessato molto.
Moderatore:
IsidoroKZ
Candy ha scritto:Sono molto serio in quello che ho appena scritto.



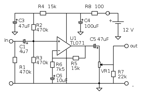
Candy ha scritto: Vista la presenza del potenziometro VR1, ha ancora senso di esistere la resistenza R7? E' collegata correttamente? Collegata in questo modo rende la regolazione del potenziometro non più lineare...
Come ti pronunci?
francos ha scritto: quando acquisti una chitarra non sai mai che tipo di pickup gli viene montato e spesso ti ritrovi 3 - 4 chitarre...3 passive e 1 attiva oppure 2 attive e 1 passiva.


Piercarlo ha scritto: poi a farlo "trino" ci pensano gli "users"!![]()
Ciao
Piercarlo
francos ha scritto: vediamo gli stili dei pickup più venduti :
SILVER 6 K
GOLD 5.5 K
PLATINUM 7 K
HYBRID 7 K
BRIDGE 16 K
OLD FENDER 25 K
Torna a Elettronica e spettacolo
Visitano il forum: Nessuno e 11 ospiti