Cos'è ElectroYou | Login Iscriviti

ElectroYou - la comunità dei professionisti del mondo elettrico

Generatore PWM con 2 uscite complementari e dead-time

Tipologie, strumenti di sviluppo, hardware e progetti

Moderatore: Foto UtentePaolino

0
voti

[11] Re: Generatore PWM con 2 uscite complementari e dead-time

Messaggioda Foto Utentebanjoman » 28 mar 2017, 1:35

Diamine, quest'ultimo sembra perfetto. Fa giusto solo quello che mi serve. Mi studio anche questo con calma prima di procedere ad acquisti avventati.
Grazie! :ok:
Se funziona quasi bene, è tutto sbagliato. A.Savatteri/M.Mazza
Avatar utente
Foto Utentebanjoman
12,2k 5 11 12
G.Master EY
G.Master EY
 
Messaggi: 1625
Iscritto il: 19 set 2013, 19:27

0
voti

[12] Re: Generatore PWM con 2 uscite complementari e dead-time

Messaggioda Foto Utentebanjoman » 28 mar 2017, 1:42

Oddio, l'ho guardato meglio adesso. Sembra che non abbia le uscite esattamente complementari. Il datasheet dice che gli impulsi di uscita alternano tra uscita A e uscita B.
Cio' significa che se il duty cycle e' molto piccolo, si ottengono due impulsini intervallati tra loro con periodo pari a quello di lavoro...come l'SG3225 o il TL494 #-o
Peccato, perche' senno' con un chip a 8 pin avevo tutto.
Se funziona quasi bene, è tutto sbagliato. A.Savatteri/M.Mazza
Avatar utente
Foto Utentebanjoman
12,2k 5 11 12
G.Master EY
G.Master EY
 
Messaggi: 1625
Iscritto il: 19 set 2013, 19:27

0
voti

[13] Re: Generatore PWM con 2 uscite complementari e dead-time

Messaggioda Foto Utentebanjoman » 28 mar 2017, 12:56

Rileggendo con calma tutti i datasheet da voi suggeriti, tenendo conto che io provengo da una capsula del tempo durata 10 anni, credo di poter affermare che la mia applicazione (non convenzionale) necessiti di chip appartenenti alla categoria synchronous rectifiers.
In quella categoria sono appunto usati due segnali di pilotaggio PWM esattamente come quelli da me desiderati: uno e' il negato (complementare) dell'altro, e vi e' un certo dead-time tra i due (non overlapping).
Se funziona quasi bene, è tutto sbagliato. A.Savatteri/M.Mazza
Avatar utente
Foto Utentebanjoman
12,2k 5 11 12
G.Master EY
G.Master EY
 
Messaggi: 1625
Iscritto il: 19 set 2013, 19:27

1
voti

[14] Re: Generatore PWM con 2 uscite complementari e dead-time

Messaggioda Foto Utentegammaci » 28 mar 2017, 13:59

Si, adesso si capisce meglio. L'ultimo 8 pin non va bene, però SG3524 lo fa per il semplice fatto che le due sezioni hanno l'uscita o in emettitore o in collettore entrambe. In questa configurazione il duty non può andare dal 5 al 95, almeno ... devo verificare, mi sembra che il massimo sia 50.
Ci guardo, l'avevo preso per un progetto "non convenzionale" di taglio plasma, forse è venuto il momento che lo ritiro fuori, sempre se lo ritrovo :mrgreen:
Da soli conosciamo alcune cose.
In molti ne conosceremo molte di più.
Avatar utente
Foto Utentegammaci
3.838 2 4 6
Master
Master
 
Messaggi: 1040
Iscritto il: 27 feb 2014, 12:20

0
voti

[15] Re: Generatore PWM con 2 uscite complementari e dead-time

Messaggioda Foto Utentebanjoman » 28 mar 2017, 16:25

Il duty che varia da un minimo al 50% e' appunto quello che tipicamente usano i convertitori push-pull.

A me occorrono due un segnali: PWM1 e PWM2.
Il primo avra' un duty cycle variabile dal 5 al 95%. Il segnale PWM2, conseguentemente, essendo il negato del primo, variera' il suo duty cycle da 95 a 5%. Questo per prima cosa.
Poi, tra le transizioni dei due segnali, ci deve essere un minimo intervallino in cui ambedue sono OFF (dead time), per evitare lo shoot-thru. :ok:
Se funziona quasi bene, è tutto sbagliato. A.Savatteri/M.Mazza
Avatar utente
Foto Utentebanjoman
12,2k 5 11 12
G.Master EY
G.Master EY
 
Messaggi: 1625
Iscritto il: 19 set 2013, 19:27

0
voti

[16] Re: Generatore PWM con 2 uscite complementari e dead-time

Messaggioda Foto UtenteIsidoroKZ » 28 mar 2017, 16:37

Non si capisce pero` che cosa stai cercando, se un generatore di segnali PWM con quelle caratteristiche, oppure hai un PWM "normale" con cui pilotare i due igbt, e quindi ti servono due driver di cui uno high side...

Se vuoi generare direttamente i segnali con il non overlapping direi di andare su un microcontroller. Se invece hai gia` un segnale PWM e devi pilotare i due igbt non overlapping, puoi usare un driver hi/lo side e mettere sul controllo delle reti rc diodo per rallentare i fronti. In quest'ultimo caso guarda UCC27714.

Puoi dire che cosa vuoi fare o dopo sei costretto a ucciderci tutti :-) ?
Per usare proficuamente un simulatore, bisogna sapere molta più elettronica di lui
Plug it in - it works better!
Il 555 sta all'elettronica come Arduino all'informatica! (entrambi loro malgrado)
Se volete risposte rispondete a tutte le mie domande
Avatar utente
Foto UtenteIsidoroKZ
121,2k 1 3 8
G.Master EY
G.Master EY
 
Messaggi: 21059
Iscritto il: 17 ott 2009, 0:00

1
voti

[17] Re: Generatore PWM con 2 uscite complementari e dead-time

Messaggioda Foto Utentegammaci » 28 mar 2017, 16:40

Ah ah :mrgreen:
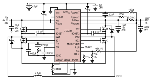
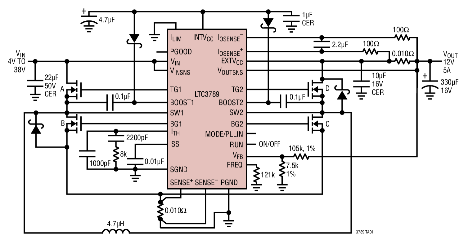
Forse ho capito, un tipo 4-switch synchronous come questo sotto, cantano alti eh ...

9012sc.png
Da soli conosciamo alcune cose.
In molti ne conosceremo molte di più.
Avatar utente
Foto Utentegammaci
3.838 2 4 6
Master
Master
 
Messaggi: 1040
Iscritto il: 27 feb 2014, 12:20

0
voti

[18] Re: Generatore PWM con 2 uscite complementari e dead-time

Messaggioda Foto Utentebanjoman » 28 mar 2017, 16:50

isidorokz ha scritto:Puoi dire che cosa vuoi fare o dopo sei costretto a ucciderci tutti :-) ?

Ehhh... e' una mia idea di un variac elettronico per la tensione di rete, nata innanzitutto per uso personale (a volte mi serve un variac eio non ne ho mai posseduto uno perche' costicchiano). Se poi magari funziona come si deve, vorrei provare a commercializzarlo, anche in pochi esemplari, giusto solo per raggranellare qualche soldino. Il variac e' inteso per usi di laboratorio o per reparti di collaudo, non e' un variac con kilowatt di potenza gestibile. Attualmente ho raggiunto i 500 W.
In sostanza e' un convertitore buck sincrono, dove i due igbt sono piazzati all'interno di un ponte di graetz. In questo modo parzializzo la sinusoide di rete.

L'ho gia' realizzato a componenti discreti: oscillatore a porte NOT CMOS a frequenza fissa, due monostabili, un po' di porte TTL CMOS qua e la', un comparatore veloce per il deadtime, due opto 1N136 e driver push-pull a BJT discreti (BC547/557), giusto per vedere se l'idea era valida e cosa ne usciva fuori.
Funziona abbastanza bene per essere un primissimo prototipo (oltretutto mai usato IGBT in vita mia) ma e' un po' critico e sensibile alle interferenze EMI che irradia.

Prima di continuare a ottimizzarlo, avevo pensato di sospendere tutto e vedere in giro se esistessero chip che gia' mi generassero i due segnali PWM complementari con duty variabile, e deadtime.

Per gli opto mi sono gia' munito di FOD3150 della Fairchild che gia' mi risparmiano un sacco di lavoro e permettono un pilotaggio piu' affidabile degli IGBT.
Se funziona quasi bene, è tutto sbagliato. A.Savatteri/M.Mazza
Avatar utente
Foto Utentebanjoman
12,2k 5 11 12
G.Master EY
G.Master EY
 
Messaggi: 1625
Iscritto il: 19 set 2013, 19:27

0
voti

[19] Re: Generatore PWM con 2 uscite complementari e dead-time

Messaggioda Foto Utentebanjoman » 28 mar 2017, 17:01

Detto in soldoni, il mio variac elettronico funziona, ma qua e la' ha dei "buchi" o incertezze di funzionamento, dovuti alla criticita' dei timing dei segnali, e alla captazione di interferenze EMI.

Devo quindi rifare il prototipo cablandolo diversamente ed eliminando alcune cazzate ingenuita' che ho commesso durante la costruzione.
Pero' nel frattempo ho visto che si comporta discretamente, sia con carichi puramente resistivi che con carichi induttivi, anche di svariate centinaia di mH. Riesco a regolare il 230 di rete da 24 V a circa 210V rms (perche' limito il duty cycle in alto e in basso, per non avere criticita' con impulsi di pilotaggio troppo stretti).
Oltre il 95% del duty cycle il mio circuito molto semplicemente pilota l'IGBT alto sempre ON e l'IGBT low side sempre OFF, e in uscita ho semplicemente i 230V di rete.
Se funziona quasi bene, è tutto sbagliato. A.Savatteri/M.Mazza
Avatar utente
Foto Utentebanjoman
12,2k 5 11 12
G.Master EY
G.Master EY
 
Messaggi: 1625
Iscritto il: 19 set 2013, 19:27

Precedente

Torna a Realizzazioni, interfacciamento e nozioni generali.

Chi c’è in linea

Visitano il forum: Nessuno e 3 ospiti