[RasPI] Problema con HDD esterno.
Moderatori:
Paolino,
fairyvilje
0
voti
Esistono molti comandi per spegnere Linux come "systemctl poweroff" introdotto da systemd.
Di solito uso quelli elencati per questione di abitudine, nel secolo scorso quando usavo il sistema operativo SunOS si spegneva con "shutdown now" e anche Linux usa lo stesso comando.
Di solito uso quelli elencati per questione di abitudine, nel secolo scorso quando usavo il sistema operativo SunOS si spegneva con "shutdown now" e anche Linux usa lo stesso comando.
0
voti
Lo chiedevo perché halt non spegne la macchina (lo faceva fino a qualche anno fa) ma la pone in uno stato vegetativo, pronta pèr essere spenta.
Quando si esegue uno dei molteplici comandi per spegnere / riavviare la macchina, si chiamano le funzioni del kernel. Dai sorgenti del kernel in kernel/reboot.c (ved. kernel_halt e kernel_power_off):
per per l'architettura ARM, la funzione machine_halt è implementata in arch/arm/kernel/reboot.c, e finisce con un loop infinito, senza appunto spegnere la macchina (credo nulla di nuovo per te) :
poi non sono stato a studiarmi tutto il procedimento di chiusura.
Me lo ricordavo perché qualche anno fa ci ho sbattuto un po' la testa con una gumstix che non si spegneva.
E comunque, secondo me i comandi per spegnere la macchina in linux sono troppi.

Quando si esegue uno dei molteplici comandi per spegnere / riavviare la macchina, si chiamano le funzioni del kernel. Dai sorgenti del kernel in kernel/reboot.c (ved. kernel_halt e kernel_power_off):
- Codice: Seleziona tutto
/**
* kernel_halt - halt the system
*
* Shutdown everything and perform a clean system halt.
*/
void kernel_halt(void)
{
kernel_shutdown_prepare(SYSTEM_HALT);
migrate_to_reboot_cpu();
syscore_shutdown();
pr_emerg("System halted\n");
kmsg_dump(KMSG_DUMP_HALT);
machine_halt();
}
EXPORT_SYMBOL_GPL(kernel_halt);
/**
* kernel_power_off - power_off the system
*
* Shutdown everything and perform a clean system power_off.
*/
void kernel_power_off(void)
{
kernel_shutdown_prepare(SYSTEM_POWER_OFF);
if (pm_power_off_prepare)
pm_power_off_prepare();
migrate_to_reboot_cpu();
syscore_shutdown();
pr_emerg("Power down\n");
kmsg_dump(KMSG_DUMP_POWEROFF);
machine_power_off();
}
per per l'architettura ARM, la funzione machine_halt è implementata in arch/arm/kernel/reboot.c, e finisce con un loop infinito, senza appunto spegnere la macchina (credo nulla di nuovo per te) :
- Codice: Seleziona tutto
/*
* Halting simply requires that the secondary CPUs stop performing any
* activity (executing tasks, handling interrupts). smp_send_stop()
* achieves this.
*/
void machine_halt(void)
{
local_irq_disable();
smp_send_stop();
while (1);
}
poi non sono stato a studiarmi tutto il procedimento di chiusura.
Me lo ricordavo perché qualche anno fa ci ho sbattuto un po' la testa con una gumstix che non si spegneva.
E comunque, secondo me i comandi per spegnere la macchina in linux sono troppi.

0
voti
Quando usavo la Slackware (sempre nel secolo scorso) il comando "halt" spegneva il mio PC. Il mio precedente PC con la Debian il comando "halt" spegneva il PC. Da quando ho aggiornato il PC istallando tutto da capo ho scoperto che il comando "halt" non spegne più il PC, è stato cambiato il funzionamento bloccando in un loop infinito il PC, come da codice riportato precedentemente.
0
voti
xyz ha scritto:Quando usavo la Slackware (sempre nel secolo scorso) il comando "halt" spegneva il mio PC. Il mio precedente PC con la Debian il comando "halt" spegneva il PC.
Sí, era cosi. Anche la mia slack e debian si spegnevano con halt.
Poi circa 2 o 3 (forse 4 ?) anni fa hanno applicato il cambio. Me lo ricordo perché non si spegneva il computer.
0
voti
Comunque, una volta spento il PI tramite comando (o da GUI), l'interruttore permette di togliere l'alimentazione a tutto il sistema.
-

AjeieBrazov
1.460 4 10 - ---
- Messaggi: 586
- Iscritto il: 23 mag 2017, 21:53
0
voti
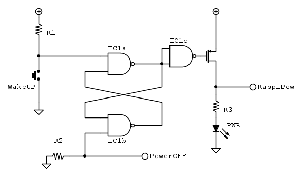
Puoi farlo in automatico, se vuoi.
Mi ricordo che da qualche parte hai un pin che ti va a zero quando fai lo shutdown di sistema.
Mi ricordo che da qualche parte hai un pin che ti va a zero quando fai lo shutdown di sistema.
-

PietroBaima
90,7k 7 12 13 - G.Master EY

- Messaggi: 12207
- Iscritto il: 12 ago 2012, 1:20
- Località: Londra
0
voti
"Houston, Tranquillity Base here. The Eagle has landed." - Neil A.Armstrong
-------------------------------------------------------------
PIC Experience - http://www.picexperience.it
-------------------------------------------------------------
PIC Experience - http://www.picexperience.it
-

Paolino
32,6k 8 12 13 - G.Master EY

- Messaggi: 4226
- Iscritto il: 20 gen 2006, 11:42
- Località: Vigevano (PV)
Chi c’è in linea
Visitano il forum: Google Adsense [Bot] e 17 ospiti

Elettrotecnica e non solo (admin)
Un gatto tra gli elettroni (IsidoroKZ)
Esperienza e simulazioni (g.schgor)
Moleskine di un idraulico (RenzoDF)
Il Blog di ElectroYou (webmaster)
Idee microcontrollate (TardoFreak)
PICcoli grandi PICMicro (Paolino)
Il blog elettrico di carloc (carloc)
DirtEYblooog (dirtydeeds)
Di tutto... un po' (jordan20)
AK47 (lillo)
Esperienze elettroniche (marco438)
Telecomunicazioni musicali (clavicordo)
Automazione ed Elettronica (gustavo)
Direttive per la sicurezza (ErnestoCappelletti)
EYnfo dall'Alaska (mir)
Apriamo il quadro! (attilio)
H7-25 (asdf)
Passione Elettrica (massimob)
Elettroni a spasso (guidob)
Bloguerra (guerra)

pigreco]=π