La domanda che mi sto ponendo oggi è la seguente: supponiamo di voler ottenere in uscita da un dispositivo una tensione a scelta fra 12 e 24 V (come avveniva per gli alimentatori delle tastiere elettroniche Yamaha), partendo sempre dalla 230 VAC. Lo stabilizzatore di tensione oggetto di tale topic mi garantisce 12 V in uscita. Se ne metto due in serie dovrei ottenere 24 V, giusto ? Allora, il mio esperimento è questo: utilizzo un DIP SWITCH in modo tale che quando mi servono i 12 V mi seleziono il canale corrispondente; quando, invece, mi servono i 24 V mi seleziono il secondo canale disattivando il precedente. Teoricamente è semplice, ma la mia domanda è questa: perché dalla serie dei 2 LM7812 anzicchè ottenere 24 V né ottengo 18 ??? Qualcuno saprebbe dirmi qualcosa in proposito???
Grazie
Due LM7812 in serie
Moderatori:
g.schgor,
IsidoroKZ
27 messaggi
• Pagina 1 di 3 • 1, 2, 3
0
voti
uhauahuahuahauhauhauah....hai ragione....siccome sono nuovo, mi puoi dire se su questo forum c'è uno strumento per gli schemi?
0
voti
Questo è il link da cui è possibile visualizzare lo schema:
https://skydrive.live.com/?cid=f9fef0e2655317e4&sc=documents&uc=1&id=F9FEF0E2655317E4%211504#
https://skydrive.live.com/?cid=f9fef0e2655317e4&sc=documents&uc=1&id=F9FEF0E2655317E4%211504#
1
voti
... qui lo standard è FidoCadJ... se vedi nella barra dell'help o qui... c'è spiegato tutto.
E' un programmino semplicissimo da usare e leggero (400 kB) che non si installa ma solo si scarica e si lancia (è un solo file
)....
Una volta fatto il disegno è poi semplicissimo includerlo nel post.... vedi ancora la guida che ti ho linkato....
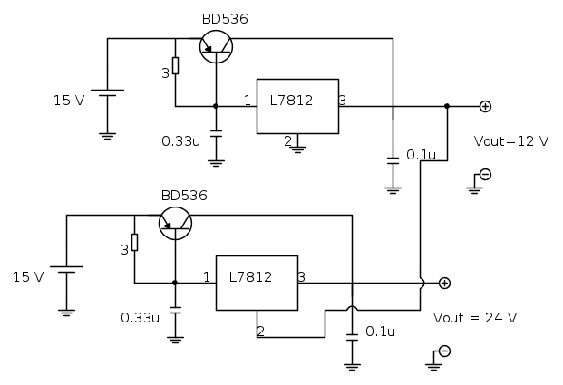
Edit: comunque il problema è V1... se alimenti a 15V come faranno ad uscirne 24??? Oppure puoi fare una "massa flottante" con due sorgenti isolate....se posti con fidoCadJ poi posso modificare lo schema....
BTW montato o simulato?
E' un programmino semplicissimo da usare e leggero (400 kB) che non si installa ma solo si scarica e si lancia (è un solo file
Una volta fatto il disegno è poi semplicissimo includerlo nel post.... vedi ancora la guida che ti ho linkato....
Edit: comunque il problema è V1... se alimenti a 15V come faranno ad uscirne 24??? Oppure puoi fare una "massa flottante" con due sorgenti isolate....se posti con fidoCadJ poi posso modificare lo schema....
BTW montato o simulato?
Se ti serve il valore di beta: hai sbagliato il progetto!
0
voti
Se vuoi metterli in serie, non puoi ancorarli entrambi allo stesso GND
(non basta mettere in serie il terzo piedino del 7812, ma devi estenderlo
a tutti i comuni del circuito superiore)
(non basta mettere in serie il terzo piedino del 7812, ma devi estenderlo
a tutti i comuni del circuito superiore)
0
voti
Scusate ma ci sto prendendo gusto con questo sto FCJ, non ho provato a mettere un secondo 7812 al posto dello zener. (si vede? in questo non c'e' il "null" alla fine)
Lo zener deve condurre con meno di 90 uA, si puo' mettere un cc in parallelo allo stesso. E' possibile mettere un potenziometro per variare la tensione al piedino M di 7812. La stabilita' peggiora ma la tensione varia.
Lo zener deve condurre con meno di 90 uA, si puo' mettere un cc in parallelo allo stesso. E' possibile mettere un potenziometro per variare la tensione al piedino M di 7812. La stabilita' peggiora ma la tensione varia.
Ultima modifica di
jormay il 12 lug 2011, 10:39, modificato 1 volta in totale.
0
voti
Dunque, questo è lo schema in fidocad. I 15 V della batteria in realtà sono forniti da una rete stabilizzatrice. Mi spiego meglio; ho un trasformatore a doppio secondario da 24 Va che mi da 12 V su entrambi. Questi 12 V ventono rettificati e inviati allo stabilizzatore (L7812). Quindi, la batteria l'ho messa per evitare il disegno completo e capire qual è il problema con la serie dei 2 componenti oggetto di questo topic. Il tutto è stato fatto su mille fori.
0
voti
Non è che non funziona....Uno mi caccia 12 V e un altro 18 V anzicchè 24....Ora vedo cosa sono le masse flottanti...che non è ho idea per ora....
27 messaggi
• Pagina 1 di 3 • 1, 2, 3
Torna a Elettrotecnica generale
Chi c’è in linea
Visitano il forum: Nessuno e 44 ospiti

Elettrotecnica e non solo (admin)
Un gatto tra gli elettroni (IsidoroKZ)
Esperienza e simulazioni (g.schgor)
Moleskine di un idraulico (RenzoDF)
Il Blog di ElectroYou (webmaster)
Idee microcontrollate (TardoFreak)
PICcoli grandi PICMicro (Paolino)
Il blog elettrico di carloc (carloc)
DirtEYblooog (dirtydeeds)
Di tutto... un po' (jordan20)
AK47 (lillo)
Esperienze elettroniche (marco438)
Telecomunicazioni musicali (clavicordo)
Automazione ed Elettronica (gustavo)
Direttive per la sicurezza (ErnestoCappelletti)
EYnfo dall'Alaska (mir)
Apriamo il quadro! (attilio)
H7-25 (asdf)
Passione Elettrica (massimob)
Elettroni a spasso (guidob)
Bloguerra (guerra)






