ti avevo chiesto di dirmi il nome del tuo libro, ricordi
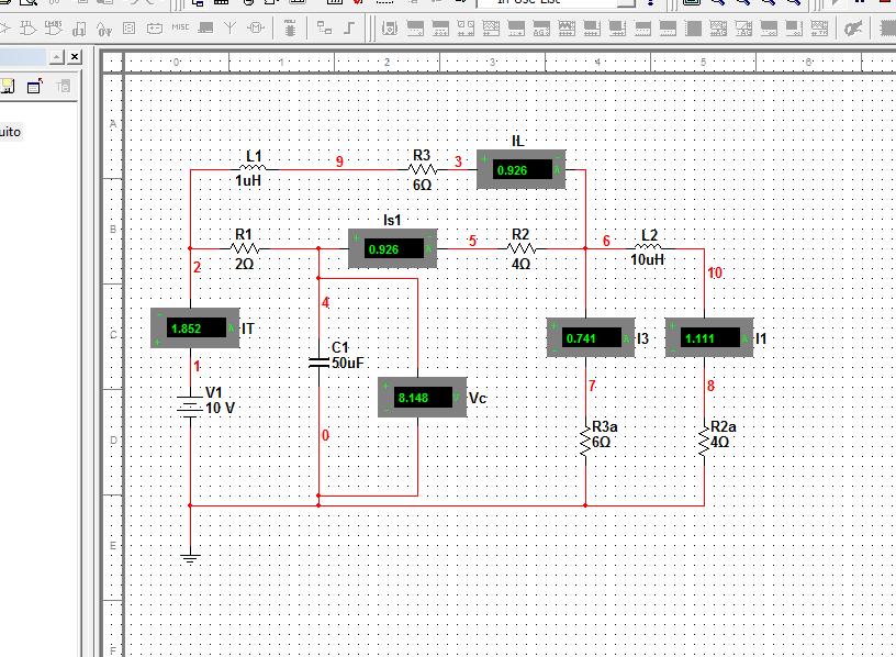
Circuito in regime stazionario
Moderatori:
g.schgor,
IsidoroKZ
16 messaggi
• Pagina 2 di 2 • 1, 2
0
voti
ecco, infatti...
ti avevo chiesto di dirmi il nome del tuo libro, ricordi
ti avevo chiesto di dirmi il nome del tuo libro, ricordi
0
voti
il mio libro di studi è circuiti fondamenti di circuiti per l'ingegneria di massimiliano de magistris e giovanni miano! hai ragione lillo me ne sono dimenticata. Comunque quindi per essere sicura di non errare continuo con il ragionamento verso correte -+? io so comunque che la convenzione generatore ha verso riferimento corrente e tensione concordi. mentre per quanto riguarda la convenzione utilizzatore versi discordi! TRAMITE altre fonti e non questo libro!
-

electro2013
10 1 - New entry

- Messaggi: 67
- Iscritto il: 23 mar 2013, 13:23
0
voti
non conosco il tuo libro...
e la stessa filosofia di vita che ho io
magari a de magistris piace così....
electro2013 ha scritto:io so comunque che la convenzione generatore ha verso riferimento corrente e tensione concordi. mentre per quanto riguarda la convenzione utilizzatore versi discordi!
e la stessa filosofia di vita che ho io
magari a de magistris piace così....
0
voti
ahah !! :) speriam che n mi confondo con queste nozioni prese un po qua un po la'
-

electro2013
10 1 - New entry

- Messaggi: 67
- Iscritto il: 23 mar 2013, 13:23
16 messaggi
• Pagina 2 di 2 • 1, 2
Torna a Elettrotecnica generale
Chi c’è in linea
Visitano il forum: Nessuno e 83 ospiti

Elettrotecnica e non solo (admin)
Un gatto tra gli elettroni (IsidoroKZ)
Esperienza e simulazioni (g.schgor)
Moleskine di un idraulico (RenzoDF)
Il Blog di ElectroYou (webmaster)
Idee microcontrollate (TardoFreak)
PICcoli grandi PICMicro (Paolino)
Il blog elettrico di carloc (carloc)
DirtEYblooog (dirtydeeds)
Di tutto... un po' (jordan20)
AK47 (lillo)
Esperienze elettroniche (marco438)
Telecomunicazioni musicali (clavicordo)
Automazione ed Elettronica (gustavo)
Direttive per la sicurezza (ErnestoCappelletti)
EYnfo dall'Alaska (mir)
Apriamo il quadro! (attilio)
H7-25 (asdf)
Passione Elettrica (massimob)
Elettroni a spasso (guidob)
Bloguerra (guerra)



