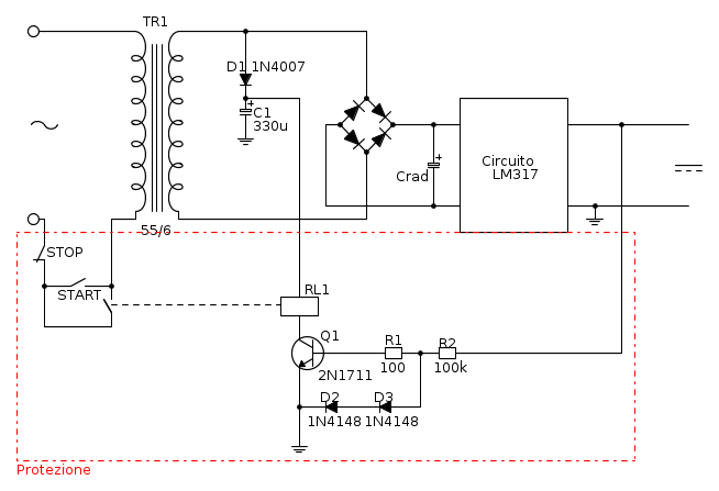
1) L'LM317 è già protetto dai cortocircuiti.
2) Affidare la protezione dai cortocircuiti a un relè non è igienico.
Protezione contro Corto Circuiti
Moderatori:
g.schgor,
IsidoroKZ
46 messaggi
• Pagina 4 di 5 • 1, 2, 3, 4, 5
4
voti
It's a sin to write
instead of
(Anonimo).
...'cos you know that
ain't
, right?
You won't get a sexy tan if you write
in lieu of
.
Take a log for a fireplace, but don't take
for
arithm.
instead of
(Anonimo)....'cos you know that
ain't
, right?You won't get a sexy tan if you write
in lieu of
.Take a log for a fireplace, but don't take
for
arithm.-

DirtyDeeds
55,9k 7 11 13 - G.Master EY

- Messaggi: 7012
- Iscritto il: 13 apr 2010, 16:13
- Località: Somewhere in nowhere
3
voti
Per usare un simulatore devi conoscere più elettronica di lui. [
IsidoroKZ]
40. There are two ways to write error-free programs; only the third one works.
[Alan J. Perlis, Epigrams on Programming]
40. There are two ways to write error-free programs; only the third one works.
[Alan J. Perlis, Epigrams on Programming]
0
voti
ok come non detto sulle dimensioni...mea culpa...
sono le grandezze standard?
complimenti per la velocita'...ma è solo pratica o c'è qualche "trucco"?
sono le grandezze standard?
complimenti per la velocita'...ma è solo pratica o c'è qualche "trucco"?
0
voti
Le dimensioni sono standard, non si possono cambiare.
Quanto alla velocità, sono i programmi senza copia-incolla o undo che ho dovuto usare.
Quanto alla velocità, sono i programmi senza copia-incolla o undo che ho dovuto usare.
Per usare un simulatore devi conoscere più elettronica di lui. [
IsidoroKZ]
40. There are two ways to write error-free programs; only the third one works.
[Alan J. Perlis, Epigrams on Programming]
40. There are two ways to write error-free programs; only the third one works.
[Alan J. Perlis, Epigrams on Programming]
0
voti
il circuito io l'ho fatto con FidoCadj...ok non ho usato i componenti standard...
il copia e incolla si riferiva al messaggio....
comunque non divaghiamo,qualcuno mi sa dire il perché non funziona?al di là dell'essere utile o meno?
grazie OberoN
grazie anche a te Dirty...ho constatato che l'LM sopporta abbastanza bene i corti...solo che a questo punto vorrei capire
il copia e incolla si riferiva al messaggio....
comunque non divaghiamo,qualcuno mi sa dire il perché non funziona?al di là dell'essere utile o meno?
grazie OberoN
grazie anche a te Dirty...ho constatato che l'LM sopporta abbastanza bene i corti...solo che a questo punto vorrei capire
Ultima modifica di
nnykky il 7 apr 2012, 23:30, modificato 1 volta in totale.
0
voti
Sai come funzionerebbe questo circuito?
Per usare un simulatore devi conoscere più elettronica di lui. [
IsidoroKZ]
40. There are two ways to write error-free programs; only the third one works.
[Alan J. Perlis, Epigrams on Programming]
40. There are two ways to write error-free programs; only the third one works.
[Alan J. Perlis, Epigrams on Programming]
0
voti
me lo vorresti spiegare?ti ringrazio...vorrei capirlo
0
voti
Ti dirò, non l'ho mai visto; ma improvviso.
Presumo sia così:
A normale regime, premendo START facciamo partire l'ambaradan e il relè, grazie alla tensione in uscita dell'alimentatore, si eccita e mantiene stabile la situazione.
A corto, siccome esiste una minima resistenza di uscita dell'alimentatore, comunque non troppo bassa rispetto a quella di corto, la tensione ai capi dell'alimentatore calerà e quindi disecciterà il relè bloccando il tutto.
Il transistor+resistenze+diodi formano un'interruttore che fa passar corrente dal collettore a terra se la tensione posta all'ingresso è maggiore di un certo livello; i diodi prevengono accidentali diseccitazioni.
Correggetemi se sbaglio.
Presumo sia così:
A normale regime, premendo START facciamo partire l'ambaradan e il relè, grazie alla tensione in uscita dell'alimentatore, si eccita e mantiene stabile la situazione.
A corto, siccome esiste una minima resistenza di uscita dell'alimentatore, comunque non troppo bassa rispetto a quella di corto, la tensione ai capi dell'alimentatore calerà e quindi disecciterà il relè bloccando il tutto.
Il transistor+resistenze+diodi formano un'interruttore che fa passar corrente dal collettore a terra se la tensione posta all'ingresso è maggiore di un certo livello; i diodi prevengono accidentali diseccitazioni.
Correggetemi se sbaglio.
0
voti
al fatto che la tensione cala e il relè dovrebbe diseccitarsi ci ero arrivato...io non capisco perché questo non avviene
0
voti
Ma il circuito era stato creato proprio per un alimentatore variabile e proprio in questo range?
A diverse tensioni diverse resistenze, poi variabile è più difficile...
A diverse tensioni diverse resistenze, poi variabile è più difficile...
Per usare un simulatore devi conoscere più elettronica di lui. [
IsidoroKZ]
40. There are two ways to write error-free programs; only the third one works.
[Alan J. Perlis, Epigrams on Programming]
40. There are two ways to write error-free programs; only the third one works.
[Alan J. Perlis, Epigrams on Programming]
46 messaggi
• Pagina 4 di 5 • 1, 2, 3, 4, 5
Torna a Elettrotecnica generale
Chi c’è in linea
Visitano il forum: Nessuno e 57 ospiti

Elettrotecnica e non solo (admin)
Un gatto tra gli elettroni (IsidoroKZ)
Esperienza e simulazioni (g.schgor)
Moleskine di un idraulico (RenzoDF)
Il Blog di ElectroYou (webmaster)
Idee microcontrollate (TardoFreak)
PICcoli grandi PICMicro (Paolino)
Il blog elettrico di carloc (carloc)
DirtEYblooog (dirtydeeds)
Di tutto... un po' (jordan20)
AK47 (lillo)
Esperienze elettroniche (marco438)
Telecomunicazioni musicali (clavicordo)
Automazione ed Elettronica (gustavo)
Direttive per la sicurezza (ErnestoCappelletti)
EYnfo dall'Alaska (mir)
Apriamo il quadro! (attilio)
H7-25 (asdf)
Passione Elettrica (massimob)
Elettroni a spasso (guidob)
Bloguerra (guerra)



