Cos'è ElectroYou | Login Iscriviti

ElectroYou - la comunità dei professionisti del mondo elettrico

Software tina

Circuiti, campi elettromagnetici e teoria delle linee di trasmissione e distribuzione dell’energia elettrica

Moderatori: Foto Utenteg.schgor, Foto UtenteIsidoroKZ

0
voti

[41] Re: Software tina

Messaggioda Foto Utenteecld21 » 4 gen 2012, 13:35

RenzoDF ha scritto:Se non specifichi dove trovi la difficolta', non posso aiutarti .



non riesco a capire come impostare il valore dei generatori.
grazie
Avatar utente
Foto Utenteecld21
0 1
 
Messaggi: 18
Iscritto il: 2 gen 2012, 16:50

0
voti

[42] Re: Software tina

Messaggioda Foto UtenteRenzoDF » 4 gen 2012, 13:46

Se con E=10 V si intende il valore efficace, devi inserire come ampiezza dei generatori

V_{M}=\sqrt{2}\,E

per la frequenza

f=\frac{20}{2\pi }

e, cercando di interpretare quel "rif COS" del testo, per le fasi di E1,E2 ed E3, rispettivamente 0,-120,120
"Il circuito ha sempre ragione" (Luigi Malesani)
Avatar utente
Foto UtenteRenzoDF
55,9k 8 12 13
G.Master EY
G.Master EY
 
Messaggi: 13189
Iscritto il: 4 ott 2008, 9:55

0
voti

[43] Re: Software tina

Messaggioda Foto Utenteecld21 » 4 gen 2012, 15:58

ok grazie.

scusa se ti disturbo ancora.

bla bla bla.jpg
bla bla bla.jpg (37.88 KiB) Osservato 2994 volte


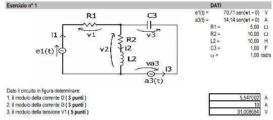
in questo esercizio non capisco come rifasare i due generatori.
ho provato a risolverlo mettendo la fase di e1(t) uguale a 90 e la fase di a3(t) uguale a 180.
in questo modo mi esce solo il modulo della corrente i2, mentre gli altri risultati non corrispondono.
i3=14.14
v1=41
come devo fare?
Avatar utente
Foto Utenteecld21
0 1
 
Messaggi: 18
Iscritto il: 2 gen 2012, 16:50

1
voti

[44] Re: Software tina

Messaggioda Foto UtenteRenzoDF » 4 gen 2012, 16:21

ecld21 ha scritto:ok grazie.

No, scusa, qui la soluzione si posta o non si va avanti. :?

Questo post non serve solo a te ma agli altri lettori di EY, che vorrebbero anche capire come il problema e' stato risolto.

Manca, tanto per cominciare, la risposta alla mia domanda a in [40] alla quale aggiungo

c) cosa significa nel testo la scrittura

2.394<0.284\pi

:?:

============================================================================
Edit 5 Gennaio

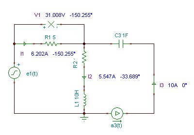
Visto che ora abbiamo completato il precedente problema possiamo passare a simulare quello postato nel precedente post.

ecld21 ha scritto:in questo esercizio non capisco come rifasare i due generatori.

... siamo in due, io non capisco cosa intendi dire con "rifasare" :-)

ecld21 ha scritto:... ho provato a risolverlo mettendo la fase di e1(t) uguale a 90 e la fase di a3(t) uguale a 180.

e perche' mai dovresti farlo ?

ecld21 ha scritto:come devo fare?


Visto che Tina usa come default la base cosinusoidale, (modificabile comunque con View > Options > Base Function for AC), inseriamo i due generatori come cosinusoidi ed inoltre per avere i risultati direttamente in valori efficaci e non come valori massimi, usiamo "il trucco" di inserire per le ampiezze del generatore di tensione e di corrente rispettivamente 50V e 10A.

2012-01-05_134811.gif
2012-01-05_134811.gif (3.42 KiB) Osservato 2920 volte
"Il circuito ha sempre ragione" (Luigi Malesani)
Avatar utente
Foto UtenteRenzoDF
55,9k 8 12 13
G.Master EY
G.Master EY
 
Messaggi: 13189
Iscritto il: 4 ott 2008, 9:55

0
voti

[45] Re: Software tina

Messaggioda Foto Utenteecld21 » 4 gen 2012, 17:21

la scrittura 2,394<0.284pigreco credo sia una scrittura complessa in notazione polare (per le calcolatrici).
2.394 è il valore assoluto e 0.284 pigreco è l'argomento.

la tensione misurata in watt è ovviamente un errore di scrittura da parte del professore.

tornando alla risoluzione del problema. sono arrivato a questo punto:

ES 11-1-2006.jpg
ES 11-1-2006.jpg (311.45 KiB) Osservato 2972 volte
Avatar utente
Foto Utenteecld21
0 1
 
Messaggi: 18
Iscritto il: 2 gen 2012, 16:50

0
voti

[46] Re: Software tina

Messaggioda Foto UtenteRenzoDF » 4 gen 2012, 17:27

L1 non ha una resistenza serie di 10 ohm; il suddetto valore si riferisce alla reattanza dell'induttore cosi' come i -10 ohm alla reattanza capacitiva del condensatore e non a una resistenza parallelo negativa di -10 ohm.

Ci sono due modi per inserire i valori dei tre bipoli passivi, o attraverso il calcolo di L e C a partire da XL e XC oppure usando tre impedenze nelle quali e' possibile specificare sia la parte reale che immaginaria.
"Il circuito ha sempre ragione" (Luigi Malesani)
Avatar utente
Foto UtenteRenzoDF
55,9k 8 12 13
G.Master EY
G.Master EY
 
Messaggi: 13189
Iscritto il: 4 ott 2008, 9:55

0
voti

[47] Re: Software tina

Messaggioda Foto Utenteecld21 » 4 gen 2012, 17:59

ho provato ad usare il terzo metodo.
le impedenze le ho trovate in questo modo:
condensatore: z1=jwL =20*10*J=200J
resistore: z2=R=10 ohm
induttore: z3=1/(jwC)=1/20*(-10)*J=0.005J
questo è il risultato ma non èancora giusto. :(

Immagine2.jpg
Immagine2.jpg (259.77 KiB) Osservato 2962 volte
Avatar utente
Foto Utenteecld21
0 1
 
Messaggi: 18
Iscritto il: 2 gen 2012, 16:50

0
voti

[48] Re: Software tina

Messaggioda Foto UtenteRenzoDF » 4 gen 2012, 18:05

Ma leggi quello che scrivo ?
I due metodi sono:

a) calcoli L con
L=\frac{X_{L}}{\omega }=\frac{10}{20}=0.5\,\text{H}
e usi un induttore con quel valore di induttanza

b) inserisci direttamente 10 ohm come parte immaginaria di un'impedenza.

BTW Se poi dei due modi che ti propongo ne usi un terzo, meglio che chiudiamo qui il discorso.
"Il circuito ha sempre ragione" (Luigi Malesani)
Avatar utente
Foto UtenteRenzoDF
55,9k 8 12 13
G.Master EY
G.Master EY
 
Messaggi: 13189
Iscritto il: 4 ott 2008, 9:55

0
voti

[49] Re: Software tina

Messaggioda Foto Utenteecld21 » 4 gen 2012, 18:22

Ho seguito le tue istruzioni. ho usato il metodo a.
e questo è il risultato:

Immagine3.jpg
Immagine3.jpg (135.38 KiB) Osservato 2946 volte
Avatar utente
Foto Utenteecld21
0 1
 
Messaggi: 18
Iscritto il: 2 gen 2012, 16:50

0
voti

[50] Re: Software tina

Messaggioda Foto Utenteecld21 » 4 gen 2012, 18:37

RenzoDF ha scritto:BTW Se poi dei due modi che ti propongo ne usi un terzo, meglio che chiudiamo qui il discorso.


scusa, ho scritto terzo ma volevo dire socondo.
Ultima modifica di Foto Utenteadmin il 4 gen 2012, 18:53, modificato 1 volta in totale.
Motivazione: Sistemata quotatura. Quotare correttamente è così difficile?
Avatar utente
Foto Utenteecld21
0 1
 
Messaggi: 18
Iscritto il: 2 gen 2012, 16:50

PrecedenteProssimo

Torna a Elettrotecnica generale

Chi c’è in linea

Visitano il forum: Nessuno e 34 ospiti