g.schgor ha scritto:quarch2000 ha scritto:Ho solo chiesto aiuto
Avevo cercato, ma non mi hai risposto.
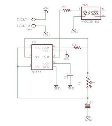
Per le gamme di tempi richiesti, basta modificare l' NE555
con R1= R2 = potenziometri da 50K e con C=100uF
(regolando i potenziometri puoi fare le combinazioni che vuoi)
Buona sera a tutti.
Scusami,pensavo di avere risposto.
All'ora cerco di capire.
Mi dici di mettere al posto di R1 ed R2 2 potenziometri da 50 k.
E per il C..cosa intendi,,,,,C3 è da 10pF poliestere, C4 330uF (microfarad) elettrolitico.
tu intendi 100 Micro (per cui penso parli di C4)
Ma R2 non serve solo per non bruciare il led..?
Il P1 che c'è ora, dopo va tolto..lasciato....o cosa..?
Poi in pratica,uso solo un canale....come ora..Giusto
Lista componenti:
R1 = 1K Ohm
R2, R3 = 220 Ohm
R4, R5 = 180 Ohm
R6, R7 = 47 Ohm 0,5W
P1 = Potenziometro lineare 100K Ohm
C1, C2 = 100pF 250V Poly
C3 = 10pF 25V Poly
C4 = Electrolítico 330uF 16V
TRI1, TRI2 = Triac 600V 3A
IC1, IC2 = Optoisolatore MOC3022
IC3 = Integrado NE555
B1, B2 = Pompa acqua
Alimentato a 5V

- Timer ciclico per onde.JPG (26.59 KiB) Osservato 2277 volte
La parte evidenziata in rosso ,potrebbe essere eliminata..
grazie ancora.
Notte&giorno