Il tuo ultimo messaggio [8] mi è piaciuto.
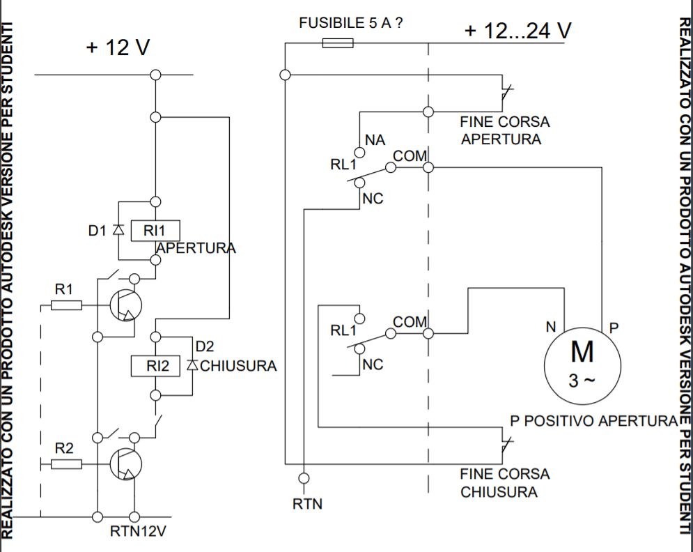
Come aiuto, invio uno schema di un comando di motore in corrente continua, schema che ho disponibile.
E' uno schema classico, non è detto che sia il migliore.
Forse altri esperti possono migliorarlo.
Forse sarebbe preferibile un motore in c.a., ma non lo hai specificato. Al momento non ce l'ho.
Non è la fine del progetto, è solo l'inizio.
Ti chiedo di capire come funziona, e per dimostrarlo, di scrivere un post con una breve descrizione del funzionamento (che includerai alla tua relazione).
Poi devi fare ipotesi sulla potenza/tensione/corrente assorbita dal motore.
Il passo successivo è elencare i componenti, dimensionarli, e trovarli sui cataloghi disponibili in rete.
Pubblica il tutto e gli esperti EY lo commenteranno.
Apertura automatica saracinesca con PIR
46 messaggi
• Pagina 2 di 5 • 1, 2, 3, 4, 5
0
voti
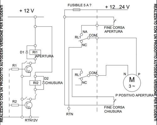
E' vero.potrebbe esssere un ingresso in Arduino, ma a livello elettromeccanico è più sicuro:Credo che una fotocellula per impedire la richiusura in caso di ostacoli non debba mancare
Occorre modificare lo schema:
al posto di rotazione oraria scrivere apertura
al posto di rotazione antioraia scrivere chiusura
In serie alla bobina Rl2 mettere un contatto normalmente aperto che viene chiuso dalla fotocellula di protezione se non rileva ostacoli.
Lo modifichi tu, Gabriele86 ?
0
voti
Posso farlo, riguardo il motore nello specifico mi vengono richiesti dei motoriduttori in corrente alternata
-

gabriele86
20 3 - Messaggi: 20
- Iscritto il: 18 mag 2021, 11:32
0
voti
MarcoD ha scritto:E' vero.potrebbe esssere un ingresso in Arduino, ma a livello elettromeccanico è più sicuro:Credo che una fotocellula per impedire la richiusura in caso di ostacoli non debba mancare
Occorre modificare lo schema:
al posto di rotazione oraria scrivere apertura
al posto di rotazione antioraia scrivere chiusura
In serie alla bobina Rl2 mettere un contatto normalmente aperto che viene chiuso dalla fotocellula di protezione se non rileva ostacoli.
Lo modifichi tu, Gabriele86 ?
-

gabriele86
20 3 - Messaggi: 20
- Iscritto il: 18 mag 2021, 11:32
1
voti
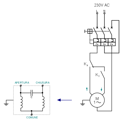
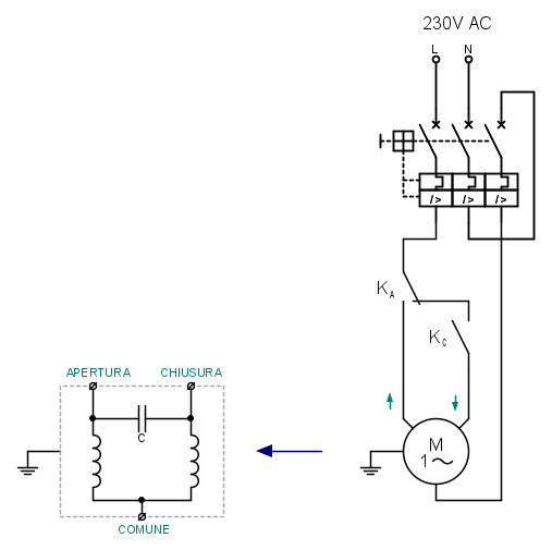
Hai parlato di motori in corrente alternata, se si utilizzasse un asincrono monofase il circuito di potenza potrebbe essere del tipo:
usando il contatto in deviazione del primo relè si ottiene un interblocco elettrico direttamente sulla parte di potenza, la priorità l'ho data all'apertura.
I finecorsa potrebbero tagliare le bobine dei rispettivi relè, così come la fotocellula per il relè di chiusura, io però userei dei doppi contatti e porterei queste informazioni anche al controllore.
Per la parte di controllo provo a darti qualche spunto, poi valuta tu.
Il funzionamento lo imposterei così: prevederei la possibilità di commutare tra funzionamento manuale, dove la saracinesca sarebbe comandata da dei pulsanti specifici, e funzionamento automatico, con apertura comandata dal fronte del sensore di movimento, la chiusura avverrebbe automaticamente dopo un certo tempo di saracinesca aperta, l'attivazione del PIR o della fotocellula farebbero ripartire questo timer.
Se durante la fase di chiusura si attiva PIR o fotocellula, la saracinesca dovrà arrestarsi immediatamente per poi riaprirsi: va gestito un ritardo minimo sull'inversione di marcia in qualunque caso.
Come segnali gestirei:
La ciliegina sulla torta potrebbe essere quella di aggiungere un sensore di corrente per monitorare gli sforzi del motore nella fase di chiusura, una sorta di "rilevamento ostacoli".
usando il contatto in deviazione del primo relè si ottiene un interblocco elettrico direttamente sulla parte di potenza, la priorità l'ho data all'apertura.
I finecorsa potrebbero tagliare le bobine dei rispettivi relè, così come la fotocellula per il relè di chiusura, io però userei dei doppi contatti e porterei queste informazioni anche al controllore.
Per la parte di controllo provo a darti qualche spunto, poi valuta tu.
Il funzionamento lo imposterei così: prevederei la possibilità di commutare tra funzionamento manuale, dove la saracinesca sarebbe comandata da dei pulsanti specifici, e funzionamento automatico, con apertura comandata dal fronte del sensore di movimento, la chiusura avverrebbe automaticamente dopo un certo tempo di saracinesca aperta, l'attivazione del PIR o della fotocellula farebbero ripartire questo timer.
Se durante la fase di chiusura si attiva PIR o fotocellula, la saracinesca dovrà arrestarsi immediatamente per poi riaprirsi: va gestito un ritardo minimo sull'inversione di marcia in qualunque caso.
Come segnali gestirei:
- un pulsante con indicatore luminoso (led) per la commutazione automatico/manuale, il led segnalerà l'abilitazione al funzionamento automatico, in caso di anomalia il modo automatico dovrebbe resettarsi per tornare al funzionamento manuale [1 IN + 1 OUT]
- due pulsanti con rispettivi indicatori luminosi (led) per i comandi manuali di apertura/chiusura, il led lampeggiante potrebbe segnalare il comando attivo nella propria direzione, se acceso fisso potrebbe indicare l'apertura o chiusura completa (su finecorsa) [2 IN + 2 OUT]
- un trimmer da acquisire via ingresso analogico per regolare il ritardo di chiusura nel modo automatico [1 ANA IN]
- un ingresso digitale di acquisizione del contatto ausiliario della protezione termica del motore (se disponibile) [1 IN]
- un led rosso di anomalia, se acceso fisso potrebbe segnalare un timeout nel comando (finecorsa non pervenuto entro un certo tempo), se lampeggiante indicherebbe l'intervento della protezione del motore [1 OUT]
- il segnale dal sensore di movimento [1 IN]
- il segnale dalla fotocellula [1 IN]
- i due finecorsa della saracinesca [2 IN]
- i comandi del motore [2 OUT]
La ciliegina sulla torta potrebbe essere quella di aggiungere un sensore di corrente per monitorare gli sforzi del motore nella fase di chiusura, una sorta di "rilevamento ostacoli".
0
voti
Dimenticavo, ma probabilmente con Arduino sei più esperto di me, faresti tutto con un Nano, per ridurre i collegamenti potresti usare come comune degli ingressi la massa ed attivare i pull-up interni, ad esempio i pulsanti con indicatore luminoso sarebbero connessi semplicemente così:
mentre per l'antirimbalzo potresti farlo SW usando una libreria, ad esempio, una delle tante: https://github.com/thomasfredericks/Bounce2.
mentre per l'antirimbalzo potresti farlo SW usando una libreria, ad esempio, una delle tante: https://github.com/thomasfredericks/Bounce2.
0
voti
MarcoD ha scritto:Per me, sviluppare il progetto e gli schemi, ricercare i componenti, stesura lista componenti, con una passabile affidabilità di funzionamento, ( compreso collaudo dello sketch ?) richiederebbe almeno 8 ore di lavoro.
Se valuto il mio lavoro come una colf, sono 10 €/ora, in totale 1/2 del costo di un telefonino.
Solo per gioco, che preventivo fareste ?
Probabilmente dipende da chi sei. Ma per un progettista affermato/docente meno di 40€/h (tasse escluse) sei sottopagato.
Aggiungi che dopo aver lavorato uno vorrebbe passare il proprio tempo con compagna/parenti/all'aperto. Preventiverei almeno 400€ (da aggiungere IVA e tasse). Poi se si sfora di monte orari si sfora di preventivo (non sono per il lavoro a cottimo). Ovviamente si presenta prodotto finito e relazione.
Se invece è per dare un sincero aiuto ad una persona volenterosa lo faccio gratis.
Questo giusto per avvisare
WALTERmwp ha scritto:quindi è un esercizio scolastico ? !
È il nuovo esame di stato in salsa covid.
Comunque dai uno sguardo qui
https://www.ismanettone.it/lezione-6-su ... 2822265625
Puoi sviluppare una macchina a stati finiti con i seguenti stati
- Attesa movimento
- apertura in corso
- attesa chiusura
Essendo il progetto didattico puoi tenerla sul semplice: se rilevi il movimento accendi il motore, usi un pulsante come fondocorsa per spegnere il motore.
Fotocellula per bloccare l'apertura in caso di ostacoli.
Una volta aperto con un timer aspetti il tempo di chiusura (magari resetti il timer se si attiva il sensore di movimento).
I motori da cancello sono di solito provvisti di frizione così se c'è un ostacolo vanno a vuoto. Quindi una "chiccca" è che se il cancello non si è aperto in un certo tempo previsto vai in uno stato di allarme.
1
voti
Vi ringrazio ancora per gli aiuti e per i consigli, farò il possibile per finalizzare un elaborato per lo meno decente e consulterò anche il prof interessato per avere in aggiunta un suo riscontro. Vi auguro una buona domenica.
-

gabriele86
20 3 - Messaggi: 20
- Iscritto il: 18 mag 2021, 11:32
46 messaggi
• Pagina 2 di 5 • 1, 2, 3, 4, 5
Chi c’è in linea
Visitano il forum: Nessuno e 5 ospiti

Elettrotecnica e non solo (admin)
Un gatto tra gli elettroni (IsidoroKZ)
Esperienza e simulazioni (g.schgor)
Moleskine di un idraulico (RenzoDF)
Il Blog di ElectroYou (webmaster)
Idee microcontrollate (TardoFreak)
PICcoli grandi PICMicro (Paolino)
Il blog elettrico di carloc (carloc)
DirtEYblooog (dirtydeeds)
Di tutto... un po' (jordan20)
AK47 (lillo)
Esperienze elettroniche (marco438)
Telecomunicazioni musicali (clavicordo)
Automazione ed Elettronica (gustavo)
Direttive per la sicurezza (ErnestoCappelletti)
EYnfo dall'Alaska (mir)
Apriamo il quadro! (attilio)
H7-25 (asdf)
Passione Elettrica (massimob)
Elettroni a spasso (guidob)
Bloguerra (guerra)







