Cos'è ElectroYou | Login Iscriviti

ElectroYou - la comunità dei professionisti del mondo elettrico

E' possibile integrare nel portale uno schematic editor?

Regole da rispettare, modifiche, aggiunte, idee per EY

Moderatore: Foto Utenteadmin

0
voti

[61] Re: E' possibile integrare nel portale uno schematic editor?

Messaggioda Foto UtenteDarwinNE » 23 apr 2010, 11:47

DarwinNE ha scritto:
TardoFreak ha scritto:Sto provando fidocad e fidocadj, vorrei sapere se e' possibile rendere il testo piu' piccolo. Cosi' mi sembra troppo grande rispetto ai simboli. :?


Le dimensioni del testo possono essere scelte a piacere all'interno di FidoCad o FidoCadJ.


Dimenticavo di specificare che in FidoCadJ c'è un'eccezione a questo. La dimensione del testo usata per il nome e il valore associati ad una macro è sempre fissa ed attualmente non modificabile (mentre invece lo è il font). Ciò è dovuto solo alla mia pigrizia ed al fatto che fino ad adesso non c'era la ragionevole richiesta di fare altrimenti. E' un dettaglio che sarà messo a punto per la prossima versione ufficiale di FidoCad.
Follow me on Mastodon: @davbucci@mastodon.sdf.org
Avatar utente
Foto UtenteDarwinNE
31,0k 7 11 13
G.Master EY
G.Master EY
 
Messaggi: 4420
Iscritto il: 18 apr 2010, 9:32
Località: Grenoble - France

1
voti

[62] Re: E' possibile integrare nel portale uno schematic editor?

Messaggioda Foto Utenteadmin » 23 apr 2010, 12:50



E' la prima volta che uso Fidocad e, finalmente, mi ha permesso di eseguire un disegno vettoriale anche con iMac! :wink:
Due osservazioni:
1) Le dimensioni dei simboli sono fisse?
2)Il raccordo tra la linea ed il simbolo di trasformatore presenta uno scalino nella riproduzione: lo stesso problema meso in evidenza da RenzoDF:
PS: no! ora va bene...., quindi presentava...
Avatar utente
Foto Utenteadmin
196,7k 9 12 17
Manager
Manager
 
Messaggi: 11953
Iscritto il: 6 ago 2004, 13:14

0
voti

[63] Re: E' possibile integrare nel portale uno schematic editor?

Messaggioda Foto UtenteIsidoroKZ » 23 apr 2010, 13:03

Avrei una richiesta minore. Si puo` fare in modo che le righe di descrizione comprendano piu` primitive sulla stessa linea? In questo modo con un disegno gia` presente non si deve scorrere troppo su e giu` se si vuole raggiungere una parte prima del disegno. Pero` pensandoci, potrebbe non essere piu` compatibile con Fidocad.
Per usare proficuamente un simulatore, bisogna sapere molta più elettronica di lui
Plug it in - it works better!
Il 555 sta all'elettronica come Arduino all'informatica! (entrambi loro malgrado)
Se volete risposte rispondete a tutte le mie domande
Avatar utente
Foto UtenteIsidoroKZ
121,2k 1 3 8
G.Master EY
G.Master EY
 
Messaggi: 21059
Iscritto il: 17 ott 2009, 0:00

0
voti

[64] Re: E' possibile integrare nel portale uno schematic editor?

Messaggioda Foto UtentePiercarlo » 23 apr 2010, 13:13

RenzoDF ha scritto: l'unica cosa che noto è, a volte, uno sfasamento dell'allineamento come in questo caso dei due BJT


SUccede anche con altri programmi vettoriali: a video (nel programma che li genera) sembrano a posto, nell'immagine convertita risultano fuori posto. Se nel fare il disegno lo si ingrandisce molto però il difetto diviene evidente fin da subito.

Intanto, mentre non sono ancora riuscito a fare capire a Debian che VOGLIO far girare fidocad anche in in versione "j" (mentre con il Mac OSX sul lavoro non c'è stato nessun problema) ho visto, nel risponderti, che funziona proprio come me l'ero immaginato: testo del codice conservato nel messaggio originale E visualizzazione dell'immagine che lo rappresenta durante la normale lettura del forum. Uno sballo da non crederci! DarwiNE santo subito e da vivo! :D

Ciao
Piercarlo
Avatar utente
Foto UtentePiercarlo
24,0k 6 11 13
G.Master EY
G.Master EY
 
Messaggi: 6722
Iscritto il: 30 mar 2010, 19:23
Località: Milano

0
voti

[65] Re: E' possibile integrare nel portale uno schematic editor?

Messaggioda Foto Utentewebmaster » 23 apr 2010, 13:21

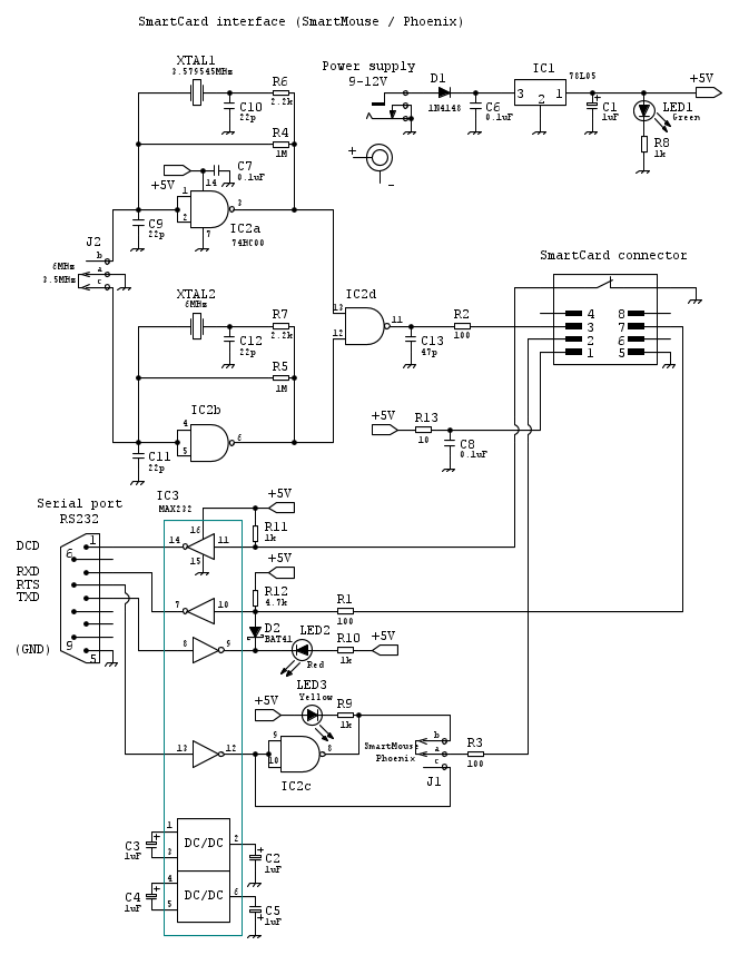
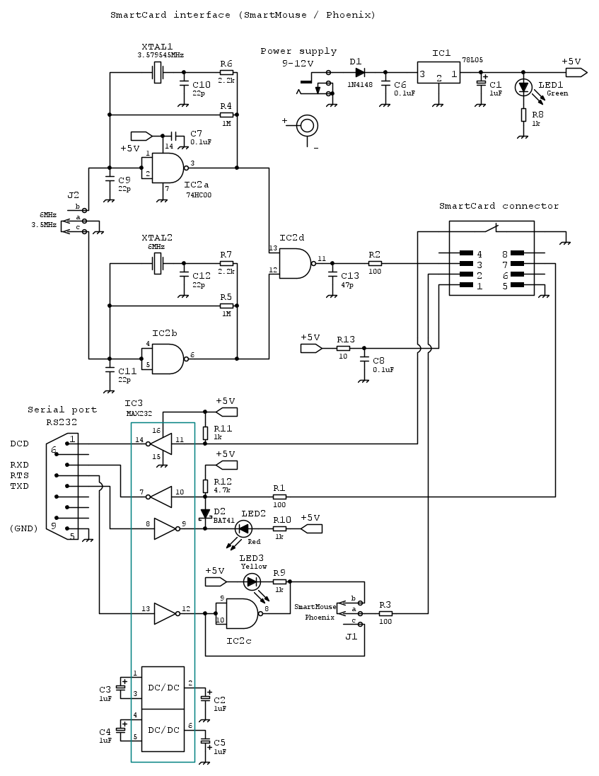
Ecco, ho implementato un sistema per gestire la dimensione degli schemi, e che dà anche la possibilità di vedere gli schemi rimpiccioliti in tutto il loro splendore, in risoluzione piena.
Il sistema funziona così: prima calcolo le dimensioni dello schema in pixels ad una risoluzione di 3 pixel per unità logica. Se poi la larghezza di questo schema supera una larghezza massima (che per ora è di 650 pixels), rimpicciolisco lo schema, rispettando le proporzioni altezza/larghezza. Inoltre adesso, cliccando sull'immagine di uno schema, lo schema verrà aperto in una nuova finestra, e se lo schema era stato rimpicciolito, ora si vedrà in piena risoluzione (provate con lo schema molto grande postato da darwin).
Vi invito quindi a provare a postare schemi a più non posso, per testare il sistema....
Inoltre alcuni parametri possono essere (ad esempio i 3 pixel per unità logica), insomma non c'è ancora nulla di definitivo.
Nicolò
Avatar utente
Foto Utentewebmaster
10,3k 4 11 13
Manager
Manager
 
Messaggi: 610
Iscritto il: 14 ago 2004, 22:14

0
voti

[66] Re: E' possibile integrare nel portale uno schematic editor?

Messaggioda Foto Utentewebmaster » 23 apr 2010, 13:25

Una domanda a DarwinNe: quali font mi suggerisci di installare sul server, oltre a courier new?
Nicolò
Avatar utente
Foto Utentewebmaster
10,3k 4 11 13
Manager
Manager
 
Messaggi: 610
Iscritto il: 14 ago 2004, 22:14

0
voti

[67] Re: E' possibile integrare nel portale uno schematic editor?

Messaggioda Foto UtentePiercarlo » 23 apr 2010, 13:36

Ivan_Iamoni ha scritto:Mi complimento per il velocissimo e splendido lavoro.
Ora ho una domanda , come ci si adatta se si ha già un grosso lavoro pregresso con un diverso LayOut editor come per esempio Eagle?
Cito questo perché è il mio caso specifico , ma il discorso potrà essere esteso a diversi editors.
Esiste una forma di esportazione che renda compatibili gli output di diversi editors e senza salti mortali renderli digeribili a Fidocad?


Bella (e vecchia) domanda che salta fuori in varie occasioni. Sul manuale di Fidocad c'è accennato qualcosa riguardo a Eagle (ma non l'ho letta a fondo perché non uso Eagle, preferendogli al momento FreePCB). Per gli altri occorrerebbe che qualcuno si mettesse a elaborare un metaformato di scambio (una specie di r.t.f vettoriale) che potrebbe fare da collante non solo per gli schematic editors ma anche per le varie versioni di SPICE e di routers di vario genere (FreePCB, Eagle e altri ancora). Temo che sperare di ripetere il colpo di fortuna che abbiamo avuto con Fidocad e la disponibilità di Darwine a dare una mano sia un po' temerario! ;-).

In realtà il vero problema di queste cose non è tanto elaborare un formato di interscambio quando il dover fare un'estensiva opera di reverse engineering di tutti i formati che ci sono in giro in modo da capire cosa veramente fanno e come si possono tradurre tra loro senza fare pasticci grossolani. Un vero e proprio lavoro per cui occorre avere disponibilità di tempo adeguate.
Sarebbe comunque da verificare per benino prima, all'interno di sourceforge, che qualcuno non abbia già avviato qualcosa in proposito.

CIao
Piercarlo
Avatar utente
Foto UtentePiercarlo
24,0k 6 11 13
G.Master EY
G.Master EY
 
Messaggi: 6722
Iscritto il: 30 mar 2010, 19:23
Località: Milano

0
voti

[68] Re: E' possibile integrare nel portale uno schematic editor?

Messaggioda Foto UtenteTardoFreak » 23 apr 2010, 14:59

Una cosa non mi e' chiara: la libreria.
Se decidessi di disegnarmi la mia libreria e con questa disegnare un circuito, questo verrebbe visualizzato correttamente?
"La follia sta nel fare sempre la stessa cosa aspettandosi risultati diversi".
"Parla soltanto quando sei sicuro che quello che dirai è più bello del silenzio".
Rispondere è cortesia, ma lasciare l'ultima parola ai cretini è arte.
Avatar utente
Foto UtenteTardoFreak
73,9k 8 12 13
-EY Legend-
-EY Legend-
 
Messaggi: 15754
Iscritto il: 16 dic 2009, 11:10
Località: Torino - 3° pianeta del Sistema Solare

0
voti

[69] Re: E' possibile integrare nel portale uno schematic editor?

Messaggioda Foto Utentewebmaster » 23 apr 2010, 16:10

Mi sono venute in mente altre funzioni da implementare:
1) La possibilità di vedere il codice sorgente dello schema anche per chi non è autore del post
2) L'integrazione del sistema anche nella creazione articoli di ElectroYou
Nicolò
Avatar utente
Foto Utentewebmaster
10,3k 4 11 13
Manager
Manager
 
Messaggi: 610
Iscritto il: 14 ago 2004, 22:14

3
voti

[70] Re: E' possibile integrare nel portale uno schematic editor?

Messaggioda Foto UtenteRenzoDF » 23 apr 2010, 16:12

Forse questo è veramente "il colpo di grazia" per PAINT
:mrgreen: =D> =D> =D>

...
"Il circuito ha sempre ragione" (Luigi Malesani)
Avatar utente
Foto UtenteRenzoDF
55,9k 8 12 13
G.Master EY
G.Master EY
 
Messaggi: 13189
Iscritto il: 4 ott 2008, 9:55

PrecedenteProssimo

Torna a Chiarimenti, regole, informazioni, proposte

Chi c’è in linea

Visitano il forum: Nessuno e 11 ospiti