
Alimentatore stabilizzato
0
voti
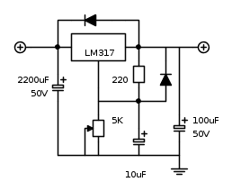
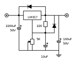
Io prenderei un condensatore da 0.1uF (se decideremo di metterlo) ma a bassa tensione; quello che hai scelto e' solo ingombrante.
Il potenziometro e' da 100mW; lo prenderei da 250mW.
La resistenza e' da 1W; 250/500mW sono gia' sufficienti.
Per la millefori aspettiamo l'immagine; comunque prendila pure di piccole dimensioni.
Per farti un'idea la realizzazione (compreso il transistor per i 3A) puo' essere montato su una basetta 40x40mm; vedi foto:
Il potenziometro e' da 100mW; lo prenderei da 250mW.
La resistenza e' da 1W; 250/500mW sono gia' sufficienti.
Per la millefori aspettiamo l'immagine; comunque prendila pure di piccole dimensioni.
Per farti un'idea la realizzazione (compreso il transistor per i 3A) puo' essere montato su una basetta 40x40mm; vedi foto:
marco
0
voti
rieccomi, e leggo con piacere che sei in buone mani seguito dal team
marco438 &
claudiocedrone..
solo qualche piccola nota, in genere alla lista della spesa precede lo schema con indicati i componenti e relativi valori/caratteristiche, non sarebbe male ripeterlo se già c'è per chi segue solo da ora..ovviamente in fidocadj..
nella lista, a mio avviso direi che il trafo ed il resto dei componenti è ok, per un alimentatorino variabile che soddisfi gli 1,5 A max che può supportare l'integratino, ma ho notato che manca nella lista il radiatore per l'integratino, io lo metterei ...tenendo conto anche del tipo di contenitore che andrà a supportare la realizzazione finita, poi un ultima cosina se non ricordo male si era parlato anche di visualizzare la tensione in uscita con uno strumento (voltometro) in tal senso si potrebbe considerare un voltmetro di tipo analogico avendo cura nella scelta sia delle dimensioni ma ancor più del valore di fondo scala che dovrà soddisfare la max tensione in uscita dal regolatore. Il consiglio del voltmetro di tipo analogico nasce a mio avviso da tre considerazioni pratiche, la prima di avere subito sotto controllo il valore di tensione che si sta fornendo in uscita,la seconda che l'installazione del voltmetro analogico a differenza di quello digitale non necessita di una propria alimentazione, la terza perché a me piace l'analogico ...
Ancora una cosina e vi lascio, credo sia anche il caso di valutare la possibilità di inserire due protezioni, del tipo a fusibile rapido sia sull'alimentazione in ingresso dell'alimentatore ovvero sulla tensione di rete, e sia sul positivo di uscita dell'alimentatore, ch eseppur protetto l'integratino di per se una protezione da sovraccarico/corto non guasta, ovviamente si dovrà integrare la lista dell aspesa con relativi portafusibili e fusibili di tipo rapido e del valore di corrente nominale interessata ..
Buona realizzazione..
solo qualche piccola nota, in genere alla lista della spesa precede lo schema con indicati i componenti e relativi valori/caratteristiche, non sarebbe male ripeterlo se già c'è per chi segue solo da ora..ovviamente in fidocadj..
nella lista, a mio avviso direi che il trafo ed il resto dei componenti è ok, per un alimentatorino variabile che soddisfi gli 1,5 A max che può supportare l'integratino, ma ho notato che manca nella lista il radiatore per l'integratino, io lo metterei ...tenendo conto anche del tipo di contenitore che andrà a supportare la realizzazione finita, poi un ultima cosina se non ricordo male si era parlato anche di visualizzare la tensione in uscita con uno strumento (voltometro) in tal senso si potrebbe considerare un voltmetro di tipo analogico avendo cura nella scelta sia delle dimensioni ma ancor più del valore di fondo scala che dovrà soddisfare la max tensione in uscita dal regolatore. Il consiglio del voltmetro di tipo analogico nasce a mio avviso da tre considerazioni pratiche, la prima di avere subito sotto controllo il valore di tensione che si sta fornendo in uscita,la seconda che l'installazione del voltmetro analogico a differenza di quello digitale non necessita di una propria alimentazione, la terza perché a me piace l'analogico ...
Ancora una cosina e vi lascio, credo sia anche il caso di valutare la possibilità di inserire due protezioni, del tipo a fusibile rapido sia sull'alimentazione in ingresso dell'alimentatore ovvero sulla tensione di rete, e sia sul positivo di uscita dell'alimentatore, ch eseppur protetto l'integratino di per se una protezione da sovraccarico/corto non guasta, ovviamente si dovrà integrare la lista dell aspesa con relativi portafusibili e fusibili di tipo rapido e del valore di corrente nominale interessata ..
Buona realizzazione..
0
voti
Ciao
mir, giusta osservazione per i fusibili ma per il dissipatore il richiedente aveva detto di avere gia' qualcosa disponibile.
Quello che manca invece, sono i due diodi di protezione che con il tuo post mi hai ricordato.
Allo schema, manca naturalmente il trasformatore ed il ponte raddrizzatore.
Quello che manca invece, sono i due diodi di protezione che con il tuo post mi hai ricordato.
Allo schema, manca naturalmente il trasformatore ed il ponte raddrizzatore.
marco
0
voti
IsidoroKZ ha scritto:You wishI diodi da raddrizzamento in condizioni di corrente impulsiva, come questo caso, se va bene fanno cadere 1V!
Dove hai trovato il coefficiente 1.81? Mi pare strano un coefficiente cosi` spannometrico dato con tutte quelle cifre significative.
il coefficiente 1,81 ( che poi rileggendo ho commesso un erroe è 1,8 non 1,81 ..
marco438 ha scritto:..i due diodi di protezione ...
giusto, li avevo dimenticati anch'io, è proprio vero bisogna avere davanti sempre lo schema.
1
voti
P.s. Vedo che avete già notato i diodi 
"Non farei mai parte di un club che accettasse la mia iscrizione" (G. Marx)
-

claudiocedrone
21,3k 4 7 9 - Master EY

- Messaggi: 15303
- Iscritto il: 18 gen 2012, 13:36
0
voti
claudiocedrone ha scritto:visto anche che il poster pare dilettarsi a cortocircuitare gli alimentatori...(è anche vero che poi i fusibili li ponticella, percui..
per questo dobbiamo pensarle tutte...
1
voti
mir ha scritto:devo aggiornare e quindi il valore di cdt che considero da sempre da 0,7V ad 1 V.![]()
Meglio prendere 1V circa. Il valore di 0.7V (meglio dire mezzo volt abbondante) e` valido solo per i diodi di segnale. In quelli da raddrizzamento, di potenza, che lavorano in regime impulsivo, si va ad 1V e oltre. Anche solo guardando il datasheet dell'1N4007 si vede che riporta 1.1V
Il coefficiente di 1.8 lo conoscevo anch'io, era il decimale in piu` che mi aveva incuriosito.
Per usare proficuamente un simulatore, bisogna sapere molta più elettronica di lui
Plug it in - it works better!
Il 555 sta all'elettronica come Arduino all'informatica! (entrambi loro malgrado)
Se volete risposte rispondete a tutte le mie domande
Plug it in - it works better!
Il 555 sta all'elettronica come Arduino all'informatica! (entrambi loro malgrado)
Se volete risposte rispondete a tutte le mie domande
0
voti
Ok, quindi rifaccio la lista e poi la ripropongo... :)
Per i diodi ho gli 1N4007, ne ho 10 disponibili, dovrebbero andar bene..
Per il resto ripropongo la lista, facendo riferimento allo schema di marco e poi ne riparliamo,
abbiate pazienza :)
A proposito, il contenitore, vendono anche quelli oppure posso costruirmelo da me con un po' di alluminio zingato?
Altra cosa, ho una ventolina da PC che mi avanza, secondo voi la posso inserire all'interno in moda che butti un po' di calore verso l'esterno?
Per il dissipatore, ho un dissipatore in alluminio sul quale di solito vengono montati 6 mosfet, magari lo taglio a metà e avvito li l'integratino... che ne dite?
Per i diodi ho gli 1N4007, ne ho 10 disponibili, dovrebbero andar bene..
Per il resto ripropongo la lista, facendo riferimento allo schema di marco e poi ne riparliamo,
abbiate pazienza :)
A proposito, il contenitore, vendono anche quelli oppure posso costruirmelo da me con un po' di alluminio zingato?
Altra cosa, ho una ventolina da PC che mi avanza, secondo voi la posso inserire all'interno in moda che butti un po' di calore verso l'esterno?
Per il dissipatore, ho un dissipatore in alluminio sul quale di solito vengono montati 6 mosfet, magari lo taglio a metà e avvito li l'integratino... che ne dite?
Chi c’è in linea
Visitano il forum: Nessuno e 6 ospiti

Elettrotecnica e non solo (admin)
Un gatto tra gli elettroni (IsidoroKZ)
Esperienza e simulazioni (g.schgor)
Moleskine di un idraulico (RenzoDF)
Il Blog di ElectroYou (webmaster)
Idee microcontrollate (TardoFreak)
PICcoli grandi PICMicro (Paolino)
Il blog elettrico di carloc (carloc)
DirtEYblooog (dirtydeeds)
Di tutto... un po' (jordan20)
AK47 (lillo)
Esperienze elettroniche (marco438)
Telecomunicazioni musicali (clavicordo)
Automazione ed Elettronica (gustavo)
Direttive per la sicurezza (ErnestoCappelletti)
EYnfo dall'Alaska (mir)
Apriamo il quadro! (attilio)
H7-25 (asdf)
Passione Elettrica (massimob)
Elettroni a spasso (guidob)
Bloguerra (guerra)





