lucaking ha scritto:come scelgo i valori del resistore e del condensatore "di feedback"?
Good question!
Provero' a fare sfoggio di tutta la mia
NON erudizione salendo sulle (s)palle di giganti
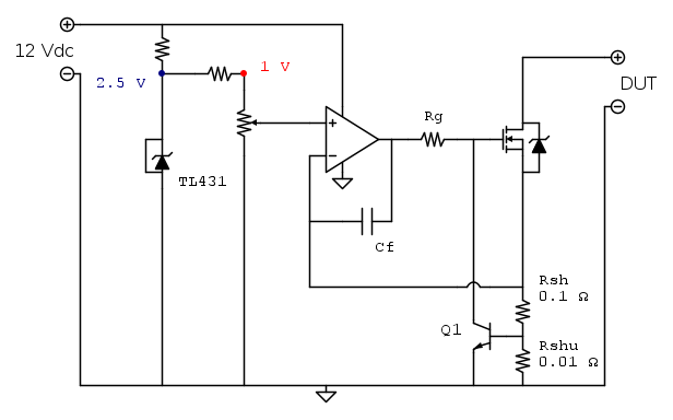
***** Guarda lo schema di Fig. 1a. La resistenza "R 10k" non c'e'
Guarda lo schema di Fig. 1b con la "R 10k" presente
IsidoroKZ scrive in riferimento alle Fig. 1a e 1b
viewtopic.php?f=1&t=82146&start=10#p863828La capacità di compensazione da 100pF compensa proprio poco perché forma un integratore con la R da 1 ohm, integratore con frequenza di crossover a 1.6GHz! Quando aumenti la capacità compensi meglio ma la capacità comincia a fare casino con l'impedenza di uscita dell'operazionale. Credo che la soluzione sia proprio quella che ha indicato nel messaggio [3].(R di Fig. 1b ndr)
Una capacità in parallelo alla resistenza di sense non mi pare possa andare bene perché introduce un polo al finito nell'anello di retroazione e uno zero all'infinito: prima un polo poi uno zero e la fase scende. Invece il condensatore come è messo adesso introduce prima uno zero poi un polo e quindi anticipa la fase e stabilizza, peccato che i valori di frequenza non vadano bene!
Il quote precedente ben sintetizza il contenuto di un buon libro di "Teoria dei Controlli" e oltre.
*****
brabus nel suo elaborato dell'esame per il Corso di Progettazione Analogica ha elaborato il PROGETTO DI UN CARICO ATTIVO AC CON STRUTTURA ANTISERIE.
Puoi scaricare il suo progetto dal link da questo post.
viewtopic.php?f=1&t=77598&start=30#p813018La differenza principale tra il tuo progetto e quello di Alberto (brabus) e' nel fatto che il suo carico attivo e' "bidirezionale" - fatto che non inficia la ns analisi.
Nel capitolo 2 sezione 2.3 del PROGETTO c'e' l'Analisi dinamica dell'anello di corrente (pagg. 23 - 32 dell'elaborato) in cui vengono esposti i criteri di calcolo dei componenti di ns interesse (R e C).
***** Bob Pease riguardo la verifica del buon funzionamento di un loop di controllo ben dimensionato suggerisce di applicare il Principio di Pease.
Vedi immagine qui sotto.
***** Dopo aver scomodato tali giganti scendiamo a terra (terra) - cioe' al mio livello
1) posto che la resistenza "R10k" e' necessaria, vediamo qual e' il suo ordine di grandezza
2) vediamo come calcolare il valore di C
In questo circuito quello che "interessa" e' il prodotto RC - dato il numero "giusto" per RC esistono "infinite coppie" che soddisfano tale "numero".
Come si scelgono allora i valori "giusti" per R (R10k) e C?
1) Partiamo dalla resistenza
Il suo valore dovrebbe essere il piu' grosso possibile (per poter utilizzare capacita' di valore "ridotto" e quindi con caratteristiche di "qualita" e "precisione"- es film plastico e non elettrolitici)
Come si stima il valore max?
Partiamo da due parametri:
- la tensione di offset del Op-Amp utilizzato
- la corrente di polarizzazione (bias) degli ingressi dello stesso
Per l"LM358 abbiamo
Vos = 3 mV (max)
Ib = 50 nA (max T full_range)
Affinche' l'errore introdotto dalla resistenza R sia trascurabile rispetto a quello "intrinseco" dell'Op-Amp:


e' una buona approx
2) Condensatore
Il valore del condensatore si calcola "banalmente" da

f e' la frequenza di taglio superiore (valore max) del circuito di Fig. 2 per cui l'intero circuito (Op-Amp + Mosfet) e' stabile (non oscilla).
(Questa spiegazione e' di quelle che ti buttano fuori all'esame (e ti danno 4-- all'interrogazione)

)
Ma come si calcola f?
La risposta e' nella sintesi di IsidoroKZ e nel progetto di brabus.
Molto qualitativamente (e spannometricamente) si puo' dire che i parametri che determinanto il valore max di f sono (almeno):
- il GBW dell' Op-Amp
- le caratteristiche del mosfet
Il valore minimo di f puo' essere piccolo a piacere tenendo presente che piu piccolo e':
- la risposta del circuito e' piu' lenta
- il rumore del circuito e' minore
Con valori di f compresi tra f_max e f_min il circuito e' stabile ma con "riposta all'impulso" com maggior o minor overshoot (sovraelongazione).
Un valore tipico di f con i componenti utilizzati in Fig. 2 (Op-Amp e Mosfet) potrebbe essere 5 kHz da cui:

Si puo' quindi provare ad utilizzare i valori
R= 10 k
c = 3.3 nF
e verificare che il circuito per tutti i valori di corrente e tensione in ingresso e' stabile e la risposta all'impulso (Principio di Pease) e' quella desiderata.