Beh, io sono un po arretrato, ma vedi se come pass transistors hanno MJ4502 o 2N4399
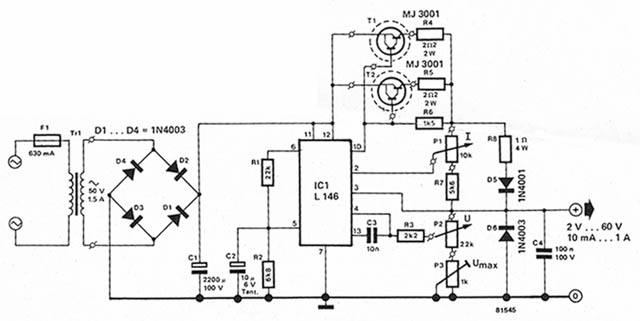
Ci sarebbe anche questo schema di Elektor :

- Schema&Componenti-1.jpg (47.83 KiB) Osservato 5305 volte
modificando i componenti per una tensione più bassa ed una maggiore corrente e mettendo un µA723 al posto del L146 (pin to pin compatibile), si potrebbe, con qualche modifica, sfruttare anche il suo PCB

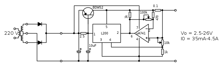
- PCB.jpg (167.11 KiB) Osservato 5305 volte
Attenzione che il PCB potrebbe non essere, per questioni di inserzione immagini, nella corretta scala.
PS: capisco che l'approccio è meno didattico perché è un progetto quasi confezionato, ma non è neanche detto che le modifiche che ho suggerito siano possibili. Ora vado a controllare sia sul circuito che sul PCB

PPSS: il progetto è del 1982
