Cos'è ElectroYou | Login Iscriviti

ElectroYou - la comunità dei professionisti del mondo elettrico

Misuratore di ESR

Progettazione collaborativa: dall'idea alla formazione del gruppo di lavoro per la realizzazione di un prodotto finito.

Moderatore: Foto Utentebrabus

0
voti

[121] Re: Misuratore di ESR

Messaggioda Foto UtenteDarwinNE » 10 apr 2021, 16:28

Sono giunto anch'io alla stessa conclusione anni fa giocando con oscillatori, soprattutto se si vuole salire un po' in frequenza.
Nella misura non serve una distorsione bassissima, ma penso che l'onda dovrebbe essere sinusoidale un minimo :-)
Per quello pensavo anch'io ad un DDS. Io non ne ho mai usato uno, ma da quello che ho capito leggendo in diagonale i datasheet basta configurarlo in maniera opportuna e poi lo si "lancia" e quello fa tutto da solo. Non dovrebbe essere terribilmente difficile ed è tranquillamente alla portata del PIC del mio prototipo. Non so se Foto Utenteedgar che ne parlava in [15] ha dei consigli da dare.

Un AD9833 richiede un'interfaccia SPI. La cosa rompe alquanto le scatole per la gestione del display che ha bisogno attualmente di RC7, ovvero del piedino 9, ma in qualche modo si risolverà la cosa (magari con un po' di bitbanging).

Vuoi uno schema di massima?

Per montare un prototipo o due, si possono benissimo sfruttare i moduletti disponibili su aliexpress.
Follow me on Mastodon: @davbucci@mastodon.sdf.org
Avatar utente
Foto UtenteDarwinNE
31,0k 7 11 13
G.Master EY
G.Master EY
 
Messaggi: 4420
Iscritto il: 18 apr 2010, 9:32
Località: Grenoble - France

0
voti

[122] Re: Misuratore di ESR

Messaggioda Foto Utentestefanopc » 10 apr 2021, 17:31

Se usi un display lcd classico (hd44780) puoi usare qualsiasi pin (digital I/O) per comandarlo in modo da lasciare libera l'interfaccia Spi per il generatore o altri dispositivi.
Di solito non ho mai avuto questo problema con le classiche librerie.

Ciao
Ultima modifica di Foto Utentestefanopc il 10 apr 2021, 17:34, modificato 1 volta in totale.
600 Elettra
Avatar utente
Foto Utentestefanopc
13,3k 5 9 13
Master EY
Master EY
 
Messaggi: 5567
Iscritto il: 4 ago 2020, 9:11

0
voti

[123] Re: Misuratore di ESR

Messaggioda Foto UtenteEtemenanki » 10 apr 2021, 17:33

Si puo usare sia il modulino di Aliexpress che il chip diretto, come preferisci ... si, se hai uno schema di massima provo a giocare un po con il routing

Ed usare un display con interfaccia I2C per liberare la SPI ? ... ci sono sia LCD che OLED se non ricordo male

EDIT: vero, come dice stefanopc, non e' indispensabile usando un LCD (e poi se si vorra' mettere l'oled si potra' usare l'I2C)
"Sopravvivere" e' attualmente l'unico lusso che la maggior parte dei Cittadini italiani,
sia pure a costo di enormi sacrifici, riesce ancora a permettersi.
Avatar utente
Foto UtenteEtemenanki
9.527 3 6 10
Master
Master
 
Messaggi: 5950
Iscritto il: 2 apr 2021, 23:42
Località: Dalle parti di un grande lago ... :)

0
voti

[124] Re: Misuratore di ESR

Messaggioda Foto Utenteedgar » 10 apr 2021, 18:37

DarwinNE ha scritto:leggendo in diagonale i datasheet basta configurarlo in maniera opportuna e poi lo si "lancia" e quello fa tutto da solo.

Confermo: una volta inizializzato si impostano frequenza e forma d'onda di uscita scrivendo una parola se ricordo bene di 4 byte e poi fa tutto lui.
Avatar utente
Foto Utenteedgar
10,0k 4 5 8
Master
Master
 
Messaggi: 5229
Iscritto il: 15 set 2012, 22:59

0
voti

[125] Re: Misuratore di ESR

Messaggioda Foto UtenteEtemenanki » 10 apr 2021, 21:26

Quindi, se ho capito bene (scusa ma non sono un programmatore), l'incasinamento software (chiamiamolo cosi :mrgreen: ) ci sarebbe solo nella fase di setup, poi per cambiare la frequenza anche al volo basta scrivere quel comando , il che se non sbaglio, permetterebbe di fare anche misure multiple con scalette di frequenza ascendenti o discendenti se necessario (tipo una specie di sweep a gradini comandato da software) ... mi sa che alla fine ne uscira' qualcosa di pure meglio delle idee iniziali :mrgreen:
"Sopravvivere" e' attualmente l'unico lusso che la maggior parte dei Cittadini italiani,
sia pure a costo di enormi sacrifici, riesce ancora a permettersi.
Avatar utente
Foto UtenteEtemenanki
9.527 3 6 10
Master
Master
 
Messaggi: 5950
Iscritto il: 2 apr 2021, 23:42
Località: Dalle parti di un grande lago ... :)

0
voti

[126] Re: Misuratore di ESR

Messaggioda Foto Utentestefanopc » 10 apr 2021, 23:34

Quando si lavora a bassa frequenza (nella fase di misura di capacità ) si potrebbe utilizzare uno dei timer indipendenti presenti nel micro.
In questo modo dovrebbe essere relativamente semplice andare a spostare il clk in quadratura e misurare il modulo dei due vettori.
Ciao
600 Elettra
Avatar utente
Foto Utentestefanopc
13,3k 5 9 13
Master EY
Master EY
 
Messaggi: 5567
Iscritto il: 4 ago 2020, 9:11

1
voti

[127] Re: Misuratore di ESR

Messaggioda Foto UtenteDarwinNE » 11 apr 2021, 1:04

stefanopc ha scritto:Se usi un display lcd classico (hd44780) puoi usare qualsiasi pin (digital I/O) per comandarlo in modo da lasciare libera l'interfaccia Spi per il generatore o altri dispositivi.


Sì, non ci sono problemi di sorta, il codice l'ho scritto io ed è configurabile. E' solo una piccola seccatura :D

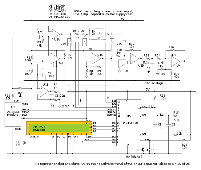
Ho cercato di essere un po' più preciso sulle connessioni fra il display ed il PIC, ho aggiunto un modulo AD9833:



Ho aggiunto un paio di pulsanti per avere la possibilità di implementare un minimo di interfaccia utente.
Penso che si possa probabilmente fare a meno di R22 e R23, usando i pull-up interni.
Se fai uno sbroglio, cerca a mettere piste a portata di taglierino dalle parti del PIC, mi sbaglio facilmente su quelle cose e potrebbero esserci correzioni da fare :oops:

Ho pensato un po' e forse si riesce a fare una misura di capacità semplicemente usando la parte reale della partizione tra R7 ed il condensatore che si sta misurando.

EDIT: nello schema non ho indicato il connettore ICSP per il Propic 2, che è indispensabile per lo sviluppo.
Follow me on Mastodon: @davbucci@mastodon.sdf.org
Avatar utente
Foto UtenteDarwinNE
31,0k 7 11 13
G.Master EY
G.Master EY
 
Messaggi: 4420
Iscritto il: 18 apr 2010, 9:32
Località: Grenoble - France

0
voti

[128] Re: Misuratore di ESR

Messaggioda Foto Utentestefanopc » 11 apr 2021, 11:17

Se possibile io preferirei il PCB solo con la parte analogica.
Poi ognuno ci collega il micro che preferisce e prosegue la sperimentazione.
Ciao
600 Elettra
Avatar utente
Foto Utentestefanopc
13,3k 5 9 13
Master EY
Master EY
 
Messaggi: 5567
Iscritto il: 4 ago 2020, 9:11

0
voti

[129] Re: Misuratore di ESR

Messaggioda Foto UtenteEtemenanki » 11 apr 2021, 15:01

Ti e' avanzato un pin inutilizzato (il 10), vuoi mettere un altro pulsante ? o magari un'encoder con pulsante, al posto di 3 pulsanti ?

Dimenticavo, per le prove meglio disegnarli con tutto a foro passante ? ... o li preferite SMD ? (per me e' lo stesso)
"Sopravvivere" e' attualmente l'unico lusso che la maggior parte dei Cittadini italiani,
sia pure a costo di enormi sacrifici, riesce ancora a permettersi.
Avatar utente
Foto UtenteEtemenanki
9.527 3 6 10
Master
Master
 
Messaggi: 5950
Iscritto il: 2 apr 2021, 23:42
Località: Dalle parti di un grande lago ... :)

0
voti

[130] Re: Misuratore di ESR

Messaggioda Foto UtenteDarwinNE » 11 apr 2021, 17:58

Etemenanki ha scritto:Ti e' avanzato un pin inutilizzato (il 10), vuoi mettere un altro pulsante ? o magari un'encoder con pulsante, al posto di 3 pulsanti ?


Sì, bello l'encoder :ok:

Etemenanki ha scritto:Dimenticavo, per le prove meglio disegnarli con tutto a foro passante ? ... o li preferite SMD ? (per me e' lo stesso)


Direi comunque che la versione definitiva dovrebbe essere sicuramente SMD. Forse per un primo prototipo meglio componenti tradizionali, per poi passare agli SMD una volta "debuggato" il circuito. O forse meglio SMD subito? I package più grandicelli non sono difficili da montare, anche per il debug dovrebbe essere fattibile.

Come diceva Foto Utentestefanopc, forse è una buona idea separare le due parti del circuito. A me farebbe comodo avere entrambe sulla stessa scheda. Oppure fare una versione contenente solo con il circuito analogico?
Follow me on Mastodon: @davbucci@mastodon.sdf.org
Avatar utente
Foto UtenteDarwinNE
31,0k 7 11 13
G.Master EY
G.Master EY
 
Messaggi: 4420
Iscritto il: 18 apr 2010, 9:32
Località: Grenoble - France

PrecedenteProssimo

Torna a Crowd Design

Chi c’è in linea

Visitano il forum: Nessuno e 8 ospiti