Cos'è ElectroYou | Login Iscriviti

ElectroYou - la comunità dei professionisti del mondo elettrico

[CDEY] - Come modifico il mio vecchio alimentatore?

Progettazione collaborativa: dall'idea alla formazione del gruppo di lavoro per la realizzazione di un prodotto finito.

Moderatore: Foto Utentebrabus

1
voti

[1271] Re: [CDEY] - Come modifico il mio vecchio alimentatore?

Messaggioda Foto Utentebrabus » 27 nov 2013, 17:37

Perfetto, io ci sto!

Antony, non so se già possiedi delle resistenze in casa, servono piuttosto GROSSE.

Quando esci, prendi le seguenti:

10 ohm 10W
5 ohm 20W

Quando prevedi di uscire? Perché io potrò seguirti adeguatamente solo da lunedì prossimo... quindi non avere fretta. :ok:


p.s. puoi già usare l'alimentatore per caricare le batterie, se vuoi provare ti indico come devi fare! :ok:

Ciao!
Alberto.
Avatar utente
Foto Utentebrabus
22,2k 4 11 13
G.Master EY
G.Master EY
 
Messaggi: 3146
Iscritto il: 26 gen 2009, 15:16

0
voti

[1272] Re: [CDEY] - Come modifico il mio vecchio alimentatore?

Messaggioda Foto Utenteantonyb » 27 nov 2013, 20:57

Ok, allora provvedo all'acquisto..
Ormai la fretta è morta, non dovrei avere bisogno di caricare, ma credo che dovrò impostare corrente al max e 13V.
Avatar utente
Foto Utenteantonyb
1.969 3 8 12
Expert
Expert
 
Messaggi: 1653
Iscritto il: 11 ago 2011, 10:33

2
voti

[1273] Re: [CDEY] - Come modifico il mio vecchio alimentatore?

Messaggioda Foto UtenteFedericoSibona » 27 nov 2013, 22:20

Stavo pensando di realizzare anchio un prototipo su millefori, ma sono bloccato dal fatto che non trovo la scatola in cui ho tutti i semiconduttori (tranne quelli in TO3) :oops: Per L200CT(TO3) e MJ4502 non c'è problema, ma per l'operazionale.........
Di OpAmp dovrei averne un bel numero (ma non LM358), se domani li trovo.... guardo se ho tutto il resto ;-)
Devo anche vedere quali OpAmp sono compatibili con alimentazione singola e tensione del nostro circuito.

Secondo voi alimentare l'operazionale con un piccolo alimentatore stabilizzato indipendente potrebbe portare qualche vantaggio?
Avatar utente
Foto UtenteFedericoSibona
5.022 3 5 8
Master
Master
 
Messaggi: 3951
Iscritto il: 19 mar 2013, 11:43

0
voti

[1274] Re: [CDEY] - Come modifico il mio vecchio alimentatore?

Messaggioda Foto UtenteBrunoValente » 27 nov 2013, 22:56

FedericoSibona ha scritto:Secondo voi alimentare l'operazionale con un piccolo alimentatore stabilizzato indipendente potrebbe portare qualche vantaggio?

Direi di no.
Avrebbe invece senso alimentare il negativo dell'operazionale con una tensione più bassa di qualche volt rispetto al riferimento dell'alimentatore, così si riuscirebbe a controllare bene la corrente fino a zero volt.
Avatar utente
Foto UtenteBrunoValente
39,6k 7 11 13
G.Master EY
G.Master EY
 
Messaggi: 7796
Iscritto il: 8 mag 2007, 14:48

0
voti

[1275] Re: [CDEY] - Come modifico il mio vecchio alimentatore?

Messaggioda Foto UtenteFedericoSibona » 27 nov 2013, 23:51

Foto UtenteBrunoValente, tale tensione negativa potrebbe anche essere la stessa che mi permette di arrivare a 0V sull'uscita?

Ti posso chiedere un giudizio su questo schema di Elektor del 2008
UK2008071061_Pagina_1.jpg
UK2008071061_Pagina_1.jpg (63.22 KiB) Osservato 5646 volte

(IC1, nel caso specifico, è un LM324)
Ovviamente, per eventuali nostri usi sarebbero da rivedere i componenti di potenza.
E, altrettanto ovviamente, è solo una curiosità un po' fuori tema per eventuali progetti futuri ;-)
Avatar utente
Foto UtenteFedericoSibona
5.022 3 5 8
Master
Master
 
Messaggi: 3951
Iscritto il: 19 mar 2013, 11:43

0
voti

[1276] Re: [CDEY] - Come modifico il mio vecchio alimentatore?

Messaggioda Foto Utenteantonyb » 28 nov 2013, 0:31

Dai Fede, almeno facciamo un po' di prove e vediamo se riusciamo a risolvere questo problemino..
Avatar utente
Foto Utenteantonyb
1.969 3 8 12
Expert
Expert
 
Messaggi: 1653
Iscritto il: 11 ago 2011, 10:33

0
voti

[1277] Re: [CDEY] - Come modifico il mio vecchio alimentatore?

Messaggioda Foto UtenteBrunoValente » 28 nov 2013, 17:24

FedericoSibona ha scritto:.. tale tensione negativa potrebbe anche essere la stessa che mi permette di arrivare a 0V sull'uscita?

Sì, certo, all'inizio avevo proposto un paio di soluzioni per farlo scendere fino a 0V e che automaticamente avrebbero risolto anche il problema del controllo della corrente ma si decise giustamente di non complicare ulteriormente lo schema e si rinunciò a questa possibilità.
FedericoSibona ha scritto:Ti posso chiedere un giudizio su questo schema di Elektor del 2008..

Non mi pare una soluzione molto furba, visto che il controllo di corrente funziona solo se la tensione di ingresso è già stabilizzata ad un valore fisso, infatti in ingresso c'è un 7815 e quindi non mi pare adatto per grosse correnti: anche ridimensionando il finale non si potrebbe comunque superare la massima corrente ammessa dal primo stabilizzatore.. si dovrebbe ridimensionare anche quello e non avrebbe molto senso.
Avatar utente
Foto UtenteBrunoValente
39,6k 7 11 13
G.Master EY
G.Master EY
 
Messaggi: 7796
Iscritto il: 8 mag 2007, 14:48

0
voti

[1278] Re: [CDEY] - Come modifico il mio vecchio alimentatore?

Messaggioda Foto UtenteFedericoSibona » 28 nov 2013, 17:44

Beh, quando ho detto di ridimensionare i componenti di potenza , intendevo anche il regolatore.
Magari mettendo un low dropout LT1083 o un più comune LM338 invece del 7815 ;-)
Avatar utente
Foto UtenteFedericoSibona
5.022 3 5 8
Master
Master
 
Messaggi: 3951
Iscritto il: 19 mar 2013, 11:43

0
voti

[1279] Re: [CDEY] - Come modifico il mio vecchio alimentatore?

Messaggioda Foto Utenteantonyb » 28 nov 2013, 23:14

Perché se abbassiamo la tensione a 0V si risolve il problemino?
Avatar utente
Foto Utenteantonyb
1.969 3 8 12
Expert
Expert
 
Messaggi: 1653
Iscritto il: 11 ago 2011, 10:33

1
voti

[1280] Re: [CDEY] - Come modifico il mio vecchio alimentatore?

Messaggioda Foto Utentebrabus » 29 nov 2013, 12:53

Eh... dura da spiegare, diciamo che andando a 0V si maneggia più facilmente il cortocircuito.

Ragazzi, è chiaro che disponendo di una tensione negativa tutto si semplifica, ma cerchiamo di ottenere il massimo da ciò che abbiamo. Cerchiamo la soluzione più semplice e intelligente che ci consenta di toccare il circuito il meno possibile.

Mi è venuta un'idea, che se vi piace possiamo sviluppare. Seguite il ragionamento:

- In condizioni di cortocircuito, la corrente sul carico è sempre e comunque pari a 0.45V/Rsh, quindi 4,5A indipendentemente da quanto regolato dal potenziometro di corrente. Perché? Perché fra il pin 5 e il pin 2, in condizioni di limitazione di corrente, ci sono (circa) 0.45V. Visto che il pin 2 non può scendere sotto il riferimento di massa, giocoforza il pin 5 sarà a 0.45V.

- Questo significa che la regolazione di corrente funziona solo per tensioni d'uscita superiori a 0.45V. Ma in cortocircuito, la tensione è zero volt, su questo non ci piove!

- Per aggirare l'ostacolo, si può alimentare l'operazionale a tensione duale, o almeno tirare giù il rail negativo, un paio di volt sotto la massa. Però che noia ricorrere a tensioni negative...

- Proposta: invece di "abbassare il pin 2", perché non "alziamo il pin 5"? Teniamo il pin 2 collegato alla tensione d'uscita, e interponiamo un mosfet fra il pin 5 e la resistenza di shunt. Per ottenere la limitazione di corrente voluta, non andremo dunque a toccare la tensione al pin 2, bensì ad "allargare" la tensione fra pin 2 e pin 5, aprendo o chiudendo il mosfet secondo le esigenze.

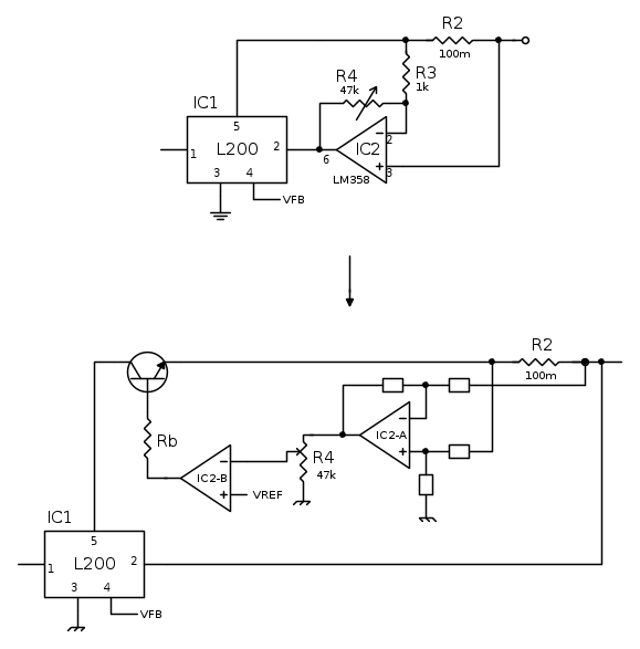
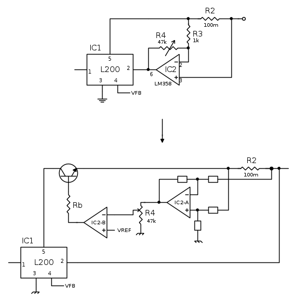
Lo schema sarà modificato come segue:


Lo stadio IC2-A è un classico amplificatore differenziale, che consente di riferire il segnale di corrente allo zero, ed amplificarlo di un fattore fisso.
Lo stadio IC2-B è, di fatto, il regolatore di corrente. Funziona così: fino a che al morsetto invertente ci sarà una tensione inferiore a VREF (leggi: la corrente è inferiore a una certa soglia), l'uscita rimane saturata alla tensione massima, portando il transistor bipolare a lavorare in saturazione piena.
Non appena la corrente supera il valore di soglia, IC2-A inizia a depolarizzare il transistor, creando il gap fra i pin 5-2 necessario a generare gli zero volt all'uscita, pur mantenendo la corrente al valore impostato. In condizioni di limitazione di corrente, sarà IC2-A a fare tutto il lavoro, mantenendo la corrente al livello VREF.
poiché VREF la generiamo noi, possiamo decidere di impiegare un riferimento molto più preciso di quello interno al L200 (che abbiamo visto avere una tolleranza molto elevata, dalle parti del 15%!), basta uno zener o un grazioso TL431.

Il guadagno dello stadio IC2-A, la scelta della tensione VREF, la scelta del bipolare, son tutte cose che vedremo una volta che lo schema sarà convalidato, vorrei il parere di tutti, secondo voi l'idea sta in piedi? :-)

Linee generali per il dimensionamento:

Guadagno dello stadio differenziale: deve essere tale da avere Vout = VREF in condizioni di minima corrente, e Vout < Vcc-2V in condizioni di massima corrente (per non far saturare l'opamp).

In condizioni di massima corrente, assunta pari a 4.5A, avremo ai capi di R2 una tensione di 0.45V. Essendo l'LM358 alimentato a circa 18V (siamo conservativi), la tensione d'uscita del differenziale non dovrà essere superiore a 18V-2V = 16V. Il guadagno dello stadio sarà dunque G= \frac{16V}{0.45V}\simeq 35

La tensione VREF si può dunque calcolare imponendo VREF = V_{R2}\cdot G in condizioni di minima corrente. Il calcolo restituisce 175 mV.

[WORK IN PROGRESS]
Alberto.
Avatar utente
Foto Utentebrabus
22,2k 4 11 13
G.Master EY
G.Master EY
 
Messaggi: 3146
Iscritto il: 26 gen 2009, 15:16

PrecedenteProssimo

Torna a Crowd Design

Chi c’è in linea

Visitano il forum: Nessuno e 3 ospiti