sicuramente meno tecnologica, ma credo sia un buon compromesso tra quello che serve davvero ad
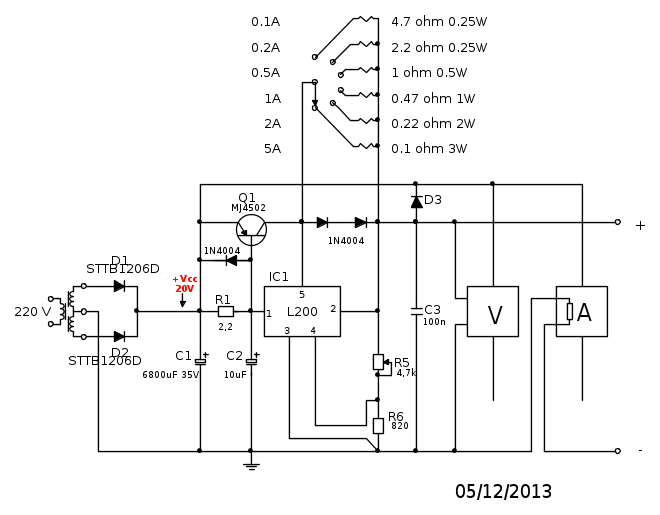
La maggiore difficoltà credo sia nel reperire il commutatore a sei posizioni da 5A
Moderatore:
brabus






antonyb ha scritto:Perché non cambiamo progetto? in rete ne ho visti molti possiamo seguire qualcosa del genere..
antonyb ha scritto:Non credo che entra quel commutatore a sei vie ho meno di 3 cm e credo che devo rifare il pannello frontale da capo, qualcuno sa le misure?
Poi è finito (sempre se riusciamo a fare sti benedetti test con le resistenze)!Visitano il forum: Nessuno e 18 ospiti