Cos'è ElectroYou | Login Iscriviti

ElectroYou - la comunità dei professionisti del mondo elettrico

Misuratore di ESR

Progettazione collaborativa: dall'idea alla formazione del gruppo di lavoro per la realizzazione di un prodotto finito.

Moderatore: Foto Utentebrabus

2
voti

[151] Re: Misuratore di ESR

Messaggioda Foto UtenteEtemenanki » 13 apr 2021, 15:50

> stefanopc: purtroppo ho visto i post solo ora, altrimenti l'avrei fatto ieri sera, quando mi sono messo a fare il routing, ma poco male, basta rifarlo e non mi crea troppi problemi (di solito mi metto a lavorarci la sera quado non riesco a dormire, per rilassarmi) ... lo aggiungero' nella prossima versione, questa la consideriamo come un test per vedere se va bene il routing come principio ;-)


> DarwinNE: avevo modificato lo schema di base e tirato insieme un routing di prova, se dici che la modifica suggerita da stefanopc e' valida la inserisco e lo rifaccio ... comunque tanto per darti un'idea di come potrebbe venire, ti allego le immagini della prova

Schema elettrico modificato (aprilo esternamente perche' e' piu grande di 680px)
https://i.imgur.com/AQhMWLj.png
Se riesco a tirare insieme un qualche altro notebook per provare ad installarci fidocad, provo a farne una versione anche con quello, ma su questo non posso perche' l'installazione dell'ultimo JRE mi sballa alcuni altri programmi che mi serve assolutamente che continuino a funzionare (non e' colpa di fidocad, credo siano i pacchetti JRE nuovi incompatibili con gli altri programmi).

Per il piano del negativo stavolta ho usato i poligoni in gestione automatica, lasciando minimo 15mil di isolamento da qualsiasi altro segnale (di solito non lo faccio e traccio i piani a mano, ma alcune persone ci si confondono, cosi ho preferito usare questo sistema), e dato che come frequenze parlavi di massimo 150KHz non sono stato a prendere in considerazione accoppiamenti capacitivi o induttivi fra piste e piani, che a quella frequenza non dovrebbero essere influenti piu di tanto con una schedina in vetronite ... piste di segnale da 16 mil, di alimentazione secondarie da 24mil, alimentazioni principali e riferimento GND virtuale da 32mil, ma se serve si possono aumentare, ed ho usato due operazionali doppi invece che uno singolo da 4 perche' altrimenti ci volevano troppi giri di piste che avrebbero potuto creare interferenze anche a quella frequenza, ed ho separato i gruppi per ridurre al massimo la possibilita' di accoppiamenti indesiderati.

Come ho detto, questa considerala una prova, per ora. (se ti servono i files Eagle per controllarlo in dettaglio te li allego, basta dirlo ... se non hai Eagle, credo che il Kicad di cui parlavi un po di post fa li possa importare, anche se Eagle NON puo importare Kicad, pero' e' tutto da vedere in che modo poi li importa)
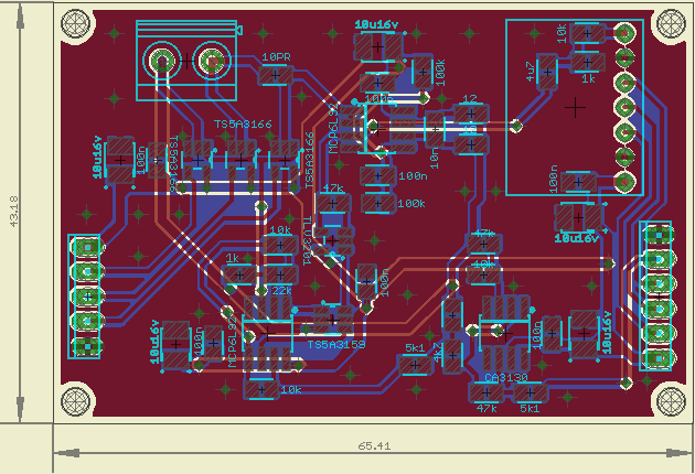
Allegati
ESR-BOTTOM.png
piste inferiori
ESR-TOP.png
piste superiori
ESR-COMPLESSIVO.png
vista complessiva
"Sopravvivere" e' attualmente l'unico lusso che la maggior parte dei Cittadini italiani,
sia pure a costo di enormi sacrifici, riesce ancora a permettersi.
Avatar utente
Foto UtenteEtemenanki
9.527 3 6 10
Master
Master
 
Messaggi: 5951
Iscritto il: 2 apr 2021, 23:42
Località: Dalle parti di un grande lago ... :)

1
voti

[152] Re: Misuratore di ESR

Messaggioda Foto Utentestefanopc » 13 apr 2021, 16:43

Ottimo lavoro.
Forse il connettore per i puntali va fatto con 4 pin distinti.
Come riportato nello schema elettrico.
Complimenti per la rapida esecuzione.
Ciao.
600 Elettra
Avatar utente
Foto Utentestefanopc
13,3k 5 9 13
Master EY
Master EY
 
Messaggi: 5567
Iscritto il: 4 ago 2020, 9:11

4
voti

[153] Re: Misuratore di ESR

Messaggioda Foto Utenteboiler » 13 apr 2021, 17:05

Non posso aprire lo schema perché il firewall aziendale non gradisce imgur.
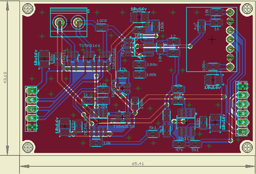
Però il layout mi dà un po' di preoccupazioni. Già Confucio dicevo "Senza glound-plane, tuo sedele falà molto male!"

Guarda qui:
no_groundplane_no_party.PNG


Il pin di GND di questo op-amp è collegato ad una "penisola" di rame.
Senza schema non so dove sia la connessione principale al ground, ma già solo quel pezzetto che ho disegnato è a quasi-spirale.

Già a 150 kHz, su un opamp con un assorbimento che arriva a 10 mA, è un design molto problematico.

I PCB a 4 layer sono diventati parecchio economici.
Metticeli, costa meno che risparmiare e trovarsi poi un ground bounce a rompere le scatole.
Top: segnali veloci o "delicati"
Power plane 1: GND
Power plane 2: le varie Vcc/Vdd
Bottom: cani e porci
(in linea di principio, ci sono poi eccezioni, come dappertutto bisogna sapere cosa si sta facendo)

Boiler
Avatar utente
Foto Utenteboiler
26,4k 5 9 13
G.Master EY
G.Master EY
 
Messaggi: 5614
Iscritto il: 9 nov 2011, 12:27

0
voti

[154] Re: Misuratore di ESR

Messaggioda Foto UtenteEtemenanki » 13 apr 2021, 17:23

Si, come ho detto e' una prova, che va pure rifatta per aggiungere lo switch ed i componenti extra suggeriti da stefanopc (se li volete) ... per il problema che dici, considera che mancano ancora molti vias fra i due piani di massa, li dove hai evidenziato ad esempio ne andrebbe uno vicino al pin dell'IC fra le due resistenze, nella versione definitiva, avevo iniziato a metterne alcuni poi mi sono fermato pensando al doverlo rifare, ma ovviamente nella versione definitiva abbonderanno (considera che in genere mi rimproverano di metterne troppi :mrgreen: )

Allora che faccio, aggiungo le parti suggerite da stefanopc ? ... sarebbero semplicemente un altro switch DPDT ed un paio di resistenze, alla fine.

A proposito, inizialmente mi era venuto in mente di farlo della stessa grandezza di un display 20x4 standard (nel caso uno volesse usarlo, con un'encoder a rotellina laterale sul PCB del micro, mentre se usassi un 20x2 o un 16x2 l'encoder potrebbe anche essere uno standard verticale a manopola nello spazio sotto il display), poi l'ho tenuto piu piccolo, tu avresti problemi se lo ingrandisco e gli metto un connettore a 4 punti per le sonde, scorporando la connessione del ritorno delle sonde da quella del segnale verso il condensatore, e gli faccio 4 fori corrispondenti a quelli sull'encoder, in modo da poter fissare tutto con delle colonnine in caso poi andasse bene ?

EDIT: vedi se ti apre questa https://i.ibb.co/6n24JBp/ESR-PARTE-ANALOG.jpg
Ultima modifica di Foto UtenteEtemenanki il 13 apr 2021, 17:49, modificato 1 volta in totale.
"Sopravvivere" e' attualmente l'unico lusso che la maggior parte dei Cittadini italiani,
sia pure a costo di enormi sacrifici, riesce ancora a permettersi.
Avatar utente
Foto UtenteEtemenanki
9.527 3 6 10
Master
Master
 
Messaggi: 5951
Iscritto il: 2 apr 2021, 23:42
Località: Dalle parti di un grande lago ... :)

0
voti

[155] Re: Misuratore di ESR

Messaggioda Foto UtenteEtemenanki » 13 apr 2021, 17:48

boiler ha scritto:I PCB a 4 layer sono diventati parecchio economici.


Ehm ... pcbway per i 2 layer chiede 19$ con spedizione loro express, mentre lo stesso PCB con 4 layer viene 64$ ... parlando da hobbysta squattrinato (e disoccupato), non mi sembrano poi cosi economici ;-)
"Sopravvivere" e' attualmente l'unico lusso che la maggior parte dei Cittadini italiani,
sia pure a costo di enormi sacrifici, riesce ancora a permettersi.
Avatar utente
Foto UtenteEtemenanki
9.527 3 6 10
Master
Master
 
Messaggi: 5951
Iscritto il: 2 apr 2021, 23:42
Località: Dalle parti di un grande lago ... :)

1
voti

[156] Re: Misuratore di ESR

Messaggioda Foto UtenteDarwinNE » 13 apr 2021, 18:29

E' vero, la misura in continua per vedere se i condensatori non sono in corto! In questo caso bisognerà fermare l'oscillatore ed applicare una componente continua sull'ingresso di U1A, attraverso R3, per esempio. Il sistema dovrebbe continuare a funzionare perché il deviatore U6 dovrebbe rimanere in una sola posizione.

Non ho poi dimenticato la richiesta di Foto UtenteIsidoroKZ di sovrapporre una tensione continua alla misura AC, ma credo che in quel caso si dovrebbe eliminarla prima di U1C (a meno di non limitarla a qualche decina di mV). Ci penso su un po' stasera.
Follow me on Mastodon: @davbucci@mastodon.sdf.org
Avatar utente
Foto UtenteDarwinNE
31,0k 7 11 13
G.Master EY
G.Master EY
 
Messaggi: 4420
Iscritto il: 18 apr 2010, 9:32
Località: Grenoble - France

0
voti

[157] Re: Misuratore di ESR

Messaggioda Foto UtenteDarwinNE » 13 apr 2021, 18:47

Foto UtenteEtemenanki stasera guardo un po' anche i tuoi schemi e layout.
Non mi preoccupano gli accoppiamenti capacitivi, ma se non si fa attenzione con le masse, gli effetti si vedono e le misure non sono stabili (non chiedermi come l'ho imparato :-) )

Posso usare la versione gratuita di Eagle, era quello che usavo un paio di lustri fa (a meno che macOS non sia supportato, perché mi sa che dovrò aggiornarla).

Ho visto che il buon Foto Utenteboiler ha dato ottimi consigli.
Follow me on Mastodon: @davbucci@mastodon.sdf.org
Avatar utente
Foto UtenteDarwinNE
31,0k 7 11 13
G.Master EY
G.Master EY
 
Messaggi: 4420
Iscritto il: 18 apr 2010, 9:32
Località: Grenoble - France

0
voti

[158] Re: Misuratore di ESR

Messaggioda Foto Utentestefanopc » 13 apr 2021, 19:24

Basta rimanere nel 99mm x 99mm.
Mi sembra ciao
600 Elettra
Avatar utente
Foto Utentestefanopc
13,3k 5 9 13
Master EY
Master EY
 
Messaggi: 5567
Iscritto il: 4 ago 2020, 9:11

0
voti

[159] Re: Misuratore di ESR

Messaggioda Foto UtenteEtemenanki » 13 apr 2021, 22:00

> DarwinNE: se ti serve ho in archivio le versioni "free" di Cadsoftusa della 7.7, comprese quelle per mac (non ti consiglio di installare la ciofeca in cui l'ha trasformato Autodesk, perche' sono riusciti a rovinarlo completamente come hanno fatto finora per qualsiasi software su cui siano riusciti a mettere gli artigli, ribaltandolo completamente e riempiendolo di tanta di quella roba inutile e buggata da renderlo praticamente inutilizzabile, oltre che trasformando la gestione delle cartelle in un'incubo a quattro dimensioni)

Per la continua, intendi collegandola direttamente al non invertente del comparatore con uno switch e fermando il DDS da software contestualmente ?

Per inserirla sopra il segnale, basterebbe disaccoppiare U1C con un condensatore, ma poi servirebbe un'ulteriore switch per bypassare il condensatore in fase di misura solo in DC ...

DarwinNE ha scritto:[user]... (non chiedermi come l'ho imparato :-) )
...

Con l'esperienza, suppongo ;-) ... in piu di 45 anni che "traffico" con l'elettronica, mi e' capitato di vedere un po di tutto, in fatto di risultati strani, inaspettati, curiosi, o a volte perfino assurdi ... potrei parafrasare Hauer, con "io ne ho viste cose, che voi umani ..." :mrgreen:

A proposito, lo sai, vero, che senza alcuna protezione com'e' ora, se qualcuno per sbaglio ci collega un condensatore un po carico, si rischia il fritto misto ?



> stefanopc: si, fino a 100x100mm, il 2 layer e' in "offerta speciale per hobbysti", e almeno finora tutti quelli che mi sono fatto fare erano pure di buona qualita'.
"Sopravvivere" e' attualmente l'unico lusso che la maggior parte dei Cittadini italiani,
sia pure a costo di enormi sacrifici, riesce ancora a permettersi.
Avatar utente
Foto UtenteEtemenanki
9.527 3 6 10
Master
Master
 
Messaggi: 5951
Iscritto il: 2 apr 2021, 23:42
Località: Dalle parti di un grande lago ... :)

0
voti

[160] Re: Misuratore di ESR

Messaggioda Foto Utenteboiler » 13 apr 2021, 22:11

Pensavo si fosse espressa l'intenzione di fare un lavoro in ordine, non una raffazzonatura da AliExpress.
Se è così, ci vogliono 4 layer, che costino 16, 64 o 256 $
Se invece vogliamo metterlo su 2 layer con qualche sotterfugio, viene una cagata (citazione).

Adesso posso aprire lo schema (sono a casa).

Lascio la parola sull'analogica ai piú qualificati, ma per esempio mancano i pull-up dell'I2C. Sì, puoi metterli sulla scheda che gestisce il micro, ma se non è collegata perché vuoi fare delle misure senza o se c'è un problema di power sequencing, ti si crasha il bus, il driver dello slave lo tiene basso e per come è fatto l'I2C non hai mezzo di resettarlo se non togliendogli corrente.
Regola d'oro del bus seriale: se posso scelgo SPI. Se devo usare I2C assicurarsi che ci sia un modo di resettare in modo bruto e duro il componente.

Visto che avete scelto la via DDS, considerate i PSoC 5 LP di Cypress: hanno un quadruplo DDS onboard, così come un po' di periferie analogiche (per esempio un multiplexer per switchare tra il DDS e un normale DAC). Il DDS non ha problemi a mettere in uscita un seno con offset DC se serve.
La frequenza massima di rinfresco del DDS mi sembra sia 250 kHz. (EDIT: fino a 1 MSPS, vedi post sotto)
Ci sono anche 4 op-amp disponibili a uso e consumo dell'utente.
Il routing avviene internamente sul die e lo si definisce graficamente nell'ambiente di sviluppo che è gratuito.

Direttamente collegato c'è una bestiolina (Cortex-M3 a 80 MHz con 256 KB di memoria).

Se si vuole provare, qui c'è una scheda a buon mercato con integrato debugger USB: https://www.digikey.com/en/products/det ... 59/5184557

Boiler
Avatar utente
Foto Utenteboiler
26,4k 5 9 13
G.Master EY
G.Master EY
 
Messaggi: 5614
Iscritto il: 9 nov 2011, 12:27

PrecedenteProssimo

Torna a Crowd Design

Chi c’è in linea

Visitano il forum: Nessuno e 19 ospiti