No.
Per il resto, speravo per oggi di metterlo su ma mi sono accorto che mi mancano i condensatori di piccolo taglio e quindi domattina dovro' andare a fare rifornimento.
Modulo per controllo tensione/corrente alimentatore
Moderatore:
brabus
45 messaggi
• Pagina 3 di 5 • 1, 2, 3, 4, 5
0
voti
Marco non darti ai lavori forzati! Per i problemi al mio lab non riesco assolutamente a tenerti dietro, devo ancora cercare/trovare i componenti (tranne l'integrato) 
Per fortuna, per sperimentare, non ho bisogno di aspettare di trovare il trasformatorino, da 18V ne ho un paio anche se di dimensioni spropositate per questo impiego
Per fortuna, per sperimentare, non ho bisogno di aspettare di trovare il trasformatorino, da 18V ne ho un paio anche se di dimensioni spropositate per questo impiego
-

FedericoSibona
5.022 3 5 8 - Master

- Messaggi: 3951
- Iscritto il: 19 mar 2013, 11:43
0
voti
Lo so che non e' urgente ma io, quando comincio un lavoro, non mi fermo finche' non finisco.
Ora ho spedito mio genero a comprare i condensatori (tanto doveva andare in citta'), sperando che li trovi; almeno domattina ho tutto il necessario.
Ora ho spedito mio genero a comprare i condensatori (tanto doveva andare in citta'), sperando che li trovi; almeno domattina ho tutto il necessario.
marco
0
voti
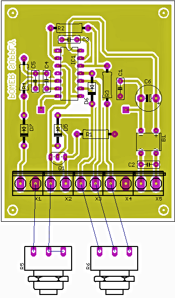
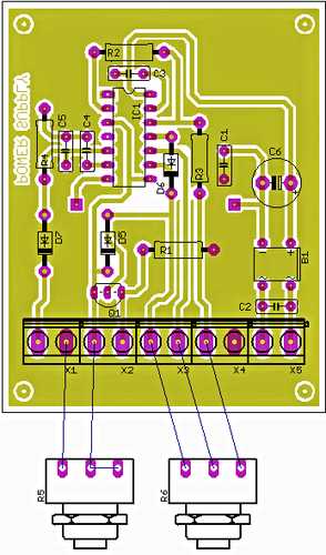
Solo per farti vedere
FedericoSibona che sto facendo "i compiti a casa".
Il tuo modulo e' quasi terminato, devo solo fare i collegamenti sul lato rame e sostituire un connettore (da due a tre; al momento non ne avevo disponibili se non molto grandi).
Come vedrai ho dovuto fare una serie per ottenere la resistenza da 8.5k ed un parallelo per il condensatore da 240pF.
Altro problema sara' il potenziometro da 500k; mi faro' venire qualche idea.

Il tuo modulo e' quasi terminato, devo solo fare i collegamenti sul lato rame e sostituire un connettore (da due a tre; al momento non ne avevo disponibili se non molto grandi).
Come vedrai ho dovuto fare una serie per ottenere la resistenza da 8.5k ed un parallelo per il condensatore da 240pF.
Altro problema sara' il potenziometro da 500k; mi faro' venire qualche idea.

marco
0
voti
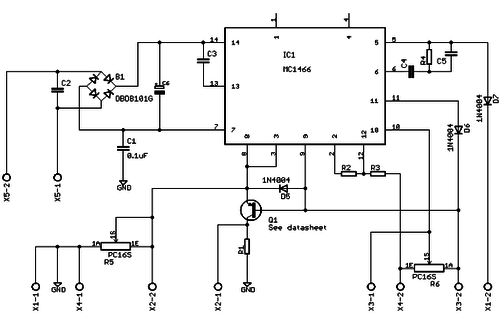
No ferma, il potenziometro di impostazione limitazione di corrente è 500Ω e quello di regolazione tensione non è definibile senza le caratteristiche della sezione di potenza
Che serie hai fatto per ottenere 8,5kΩ? 6,8 + 1,8?
edgar, interessante ed utile lo sbroglio del circuito stampato, anche se personalmente ed almeno in questa fase preferisco la millefori per il semplice motivo che è molto tempo che non eseguo circuiti stampati e dovrei ricomperare tutto il necessario (ed anche decidere che metodo usare).
Che serie hai fatto per ottenere 8,5kΩ? 6,8 + 1,8?
-

FedericoSibona
5.022 3 5 8 - Master

- Messaggi: 3951
- Iscritto il: 19 mar 2013, 11:43
0
voti
Calma Federico e' solo un errore di stampa; in effetti intendevo scrivere 500 ohm; ma dove lo andiamo a trovare?
Facciamo un parallelo?
La serie l'ho fatta selezionando alcune resistenze da 6.8k e 1.8k che, per tolleranza, mi danno un totale di 8510 ohm.
Facciamo un parallelo?
La serie l'ho fatta selezionando alcune resistenze da 6.8k e 1.8k che, per tolleranza, mi danno un totale di 8510 ohm.
marco
0
voti
FedericoSibona ha scritto:per il semplice motivo che è molto tempo che non eseguo circuiti stampati e dovrei ricomperare tutto il necessario (ed anche decidere che metodo usare).
Se ti può essere utile te lo posso realizzare e mandare, ho tutta l'attrezzatura e sto sperimentando alcune nuove tecniche. Quale occasione migliore? Sono curioso di vedere come va l'alimentatore e come vanno le nuove tecniche.
marco438 ha scritto:in effetti intendevo scrivere 500 ohm; ma dove lo andiamo a trovare?
E' un valore piuttosto comune. Dal collegamento direi che non dovrebbe essere un grosso problema fare un parallelo, basta che il potenziometro da parallelare non sia di valore troppo alto.
45 messaggi
• Pagina 3 di 5 • 1, 2, 3, 4, 5
Chi c’è in linea
Visitano il forum: Nessuno e 26 ospiti

Elettrotecnica e non solo (admin)
Un gatto tra gli elettroni (IsidoroKZ)
Esperienza e simulazioni (g.schgor)
Moleskine di un idraulico (RenzoDF)
Il Blog di ElectroYou (webmaster)
Idee microcontrollate (TardoFreak)
PICcoli grandi PICMicro (Paolino)
Il blog elettrico di carloc (carloc)
DirtEYblooog (dirtydeeds)
Di tutto... un po' (jordan20)
AK47 (lillo)
Esperienze elettroniche (marco438)
Telecomunicazioni musicali (clavicordo)
Automazione ed Elettronica (gustavo)
Direttive per la sicurezza (ErnestoCappelletti)
EYnfo dall'Alaska (mir)
Apriamo il quadro! (attilio)
H7-25 (asdf)
Passione Elettrica (massimob)
Elettroni a spasso (guidob)
Bloguerra (guerra)

