Allora, mi c' è voluto un po' ma ho fatto i compiti, o meglio, ho fatto qualcosa.
Non ho usato microcap12 perché, documentandomi a riguardo, mi sembra di aver capito che gira solo su windows e io, per fortuna o purtroppo, sono un utente GNU-linux.
Spero che l' ngspice di Kicad vada bene lo stesso, tanto alla fine, nel mio caso, torniamo sempre al solito problema descritto nella firma di
IsidoroKZ:
Per usare proficuamente un simulatore, bisogna sapere molta più elettronica di lui.
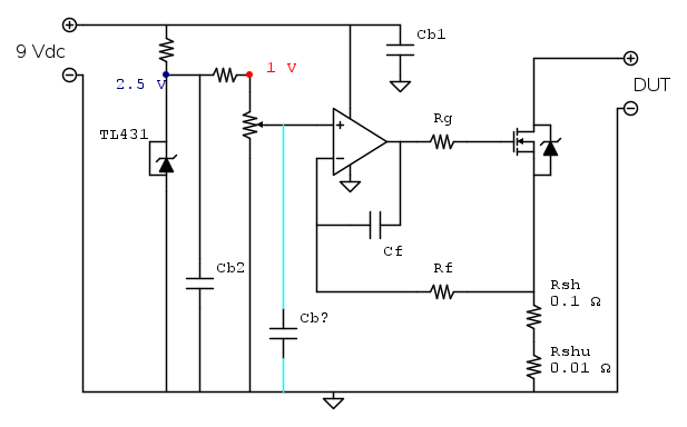
Detto cio, il circuito che ho simulato è il seguente:

- dc-load.png (7.65 KiB) Osservato 14222 volte
Questo è il risultato della simulazione in dc con Vpot che va d a 0 a 10V.
Ho scelto una corrente teorica così alta solo per vedere come si comportava il transistor Q2.
Tensione Vpot sull' IN+ dell' operazionaleTensione sul gate del mosfet Tensione Vsh (Rsh+Rshu) = corrente su ramo mosfetQ2, sembra intervenire quando su Rsh+Rshu (120 milliohm) cadono circa 3,7 V, quindi con una corrente circolante di circa 30 A che sono circa quelli che mi aspettavo.
Quello che non mi aspettavo è un intrvento così netto, e lineare
E' normale?
Inoltre , anche simulando su un range di 0-1 volt e con un "passo" molto piu accurato, non riesco a vedere lo scostamento iniziale, dovuto alla singola alimentazione dell' operazionale, indicato da
g.schgor.
Puo dipendere dal modello dell' LM358 che ho preso dal sito di on-semiconductor, dal mio simulatore, o da qualche errore mio?
(Non so perché ma scommetterei su quest' ultima

).
Poi mi sono fatto prendere dall' entusiamo e ho provato anche a simulare la risposta del circuito ad un onda quadra su Vpot con frequenza 20 kHz che sale da 0 a 10V in 1u secondo, ottenedo questo:
Ho fatto un po di prove cambiando i valori dei componenti, e penso di aver capito che il ritardo sulla
tensione di gate del mosfet rispetto alla
tensione Vpot sull' IN+ dell' operazionale, sia dovuto allo slew-rate di quest' ultimo che in queste condizioni sembra essere di circa 0.5V/usec, valore che tra l' altro, stando ai vari datasheet sembra plausibile.
Invece il ritardo sulla
forma d' onda della corrente Vsh, credo dipenda dalla tensione di trigger gate-source Vgs(th) dell' IRFP250n, anche se i circa 4 volt del grafico, stanno giusti giusti nei limiti massimi di specifica dei datasheet.
Considerando che è la prima simulazione un po piu complessa che faccio rispetto a quella di un filtro LCR, accetto ogni tipo di consiglio e forse anche qualche insulto.
In entrambi i casi, siate clementi.
