Cos'è ElectroYou | Login Iscriviti

ElectroYou - la comunità dei professionisti del mondo elettrico

Misuratore di ESR

Progettazione collaborativa: dall'idea alla formazione del gruppo di lavoro per la realizzazione di un prodotto finito.

Moderatore: Foto Utentebrabus

1
voti

[221] Re: Misuratore di ESR

Messaggioda Foto UtenteEtemenanki » 23 apr 2021, 14:53

Jackd ha scritto:... utilizzare un ADC a 18 bit ...

Oltretutto, non e' che siano troppo economici ... da mouser, i piu economici a 18bit partono dai 10 Euro in su ... ci sono anche SPI (esempio), ma ne varrebbe la pena ?



> DarwinNE: Provo a farti le modifiche richieste, vediamo cosa ne esce.
"Sopravvivere" e' attualmente l'unico lusso che la maggior parte dei Cittadini italiani,
sia pure a costo di enormi sacrifici, riesce ancora a permettersi.
Avatar utente
Foto UtenteEtemenanki
9.527 3 6 10
Master
Master
 
Messaggi: 5950
Iscritto il: 2 apr 2021, 23:42
Località: Dalle parti di un grande lago ... :)

1
voti

[222] Re: Misuratore di ESR

Messaggioda Foto UtenteJackd » 23 apr 2021, 16:08

Purtroppo ho fatto un errore io, ero convinto che il generatore di segnali fosse i2c e non SPI.
il dac da 18bit i2c era economico ed aveva un senso.

Dovevo controllare meglio.

Per farmi perdonare ho trovato al volo un paio di alternative economicamente interessanti, lascio a voi le disquisizioni specifiche tecniche:
- LTC2452 16bit spi sui 3,5€
- ADC122S021 12bit spi sui 2.12€
Codice: Seleziona tutto
[code=php]per il codice a colori[/code]
Avatar utente
Foto UtenteJackd
794 4 7
Expert
Expert
 
Messaggi: 284
Iscritto il: 15 set 2014, 19:10
Località: Padova

4
voti

[223] Re: Misuratore di ESR

Messaggioda Foto UtenteEtemenanki » 24 apr 2021, 18:17

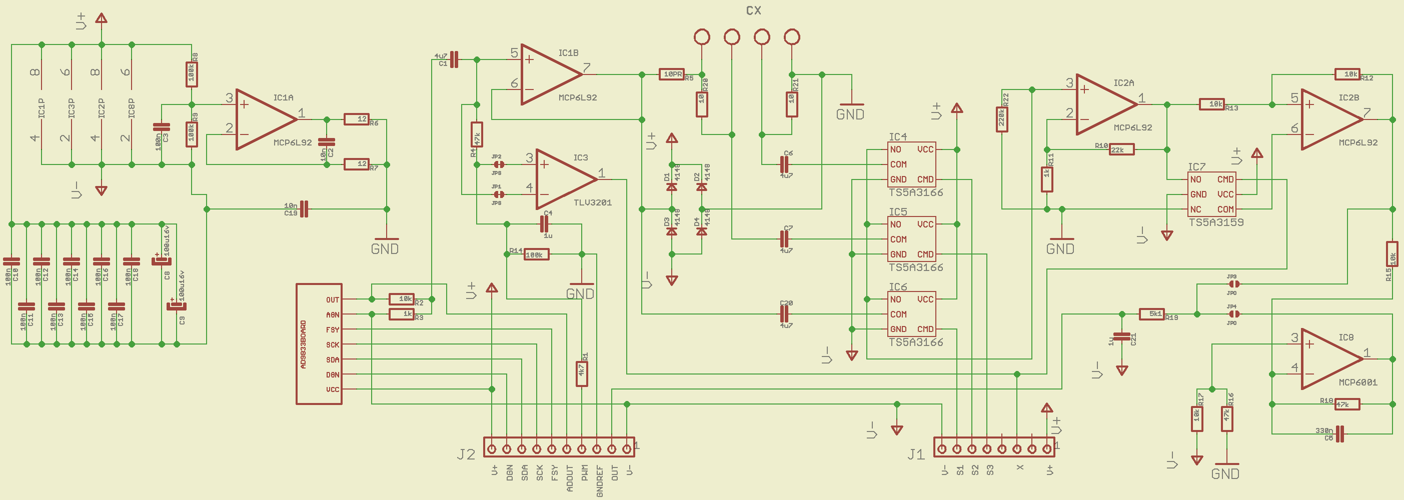
DarwinNE ha scritto:...
- collegare Vref- al riferimento a 2,5V della scheda analogica
- non montare del tutto l'amplificatore differenziale montato attorno ad IC8 e fare entrare la tensione all'uscita di IC2B direttamente sull'ingresso del convertitore ADC del PIC tramite un filtro RC (5,1kohm + 1µF). Basterebbe prevedere un jumper a saldare che permetta di saltare del tutto IC8.
- collegare Vref+ del PIC ad un ponte divisore di tensione con da una parte una resistenza da 10kohm verso 5V e dall'altra 4,7kohm verso 2,5V (più un condensatore diciamo da 1µF verso Vref-). Si otterrebbe così una dinamica del convertitore di 0,8V che dovrebbero andare bene tenendo conto quello che si ottiene filtrando l'uscita di IC2B. Il tutto in un circuito che è ancora più semplice.

Che ne pensi?


Fatte un po di modifiche ... lato analogico, portato fuori verso il PIC anche il riferimento a GND virtuale per collegarlo al pin 4 (vref-), e spostato il condensatore dell'RC di uscita dalla parte logica a quella analogica (non mi piaceva avere la resistenza su una scheda ed il condensatore sull'altra, se proprio servira' si potra' aggiungere un altro condensatore di basso valore sulla parte logica per filtrare un po eventuali disturbi che dovesse captare la pista, ma secondo me non dovrebbe dare problemi), inoltre ho aggiunto altri due jumper NA (chiudi quello che vuoi usare) per scegliere se mandare all'uscita verso il lato logica o l'uscita di IC8 o quella di IC2B.

test-esr-analog-09.png


Lato logico, spostate le connessioni dell'encoder su altre porte (RA4, RA5 ed RA7), collegato il pin 4 (vref-) al riferimento GND virtuale della scheda analogica, aggiunti resistenze e condensatore per collegare il pin 5 (vref+) come hai detto, spostato RA1 dal +5V alla batteria tramite un partitore (dovresti avere circa 0.77V sul pin con 10V di ingresso, cosi rimani nel range degli 0.8V che dicevi prima) ... stasera rifaccio i routing (ieri stavo male e non ho combinato un piffero)

test-esr-pic-sch3.png
"Sopravvivere" e' attualmente l'unico lusso che la maggior parte dei Cittadini italiani,
sia pure a costo di enormi sacrifici, riesce ancora a permettersi.
Avatar utente
Foto UtenteEtemenanki
9.527 3 6 10
Master
Master
 
Messaggi: 5950
Iscritto il: 2 apr 2021, 23:42
Località: Dalle parti di un grande lago ... :)

0
voti

[224] Re: Misuratore di ESR

Messaggioda Foto UtenteDarwinNE » 24 apr 2021, 18:39

Complimenti! Mi sembra siamo vicini ad un circuito da far stampare e da provare. Non ho ancora guardato in dettaglio questa versione dei circuiti, ho visto solo una cosa: C21 (buona l'idea di lasciarlo sulla parte analogica) io lo collegherei a GND e non a -V.

Se più tardi vedo altro, te lo farò sapere.
Follow me on Mastodon: @davbucci@mastodon.sdf.org
Avatar utente
Foto UtenteDarwinNE
31,0k 7 11 13
G.Master EY
G.Master EY
 
Messaggi: 4420
Iscritto il: 18 apr 2010, 9:32
Località: Grenoble - France

0
voti

[225] Re: Misuratore di ESR

Messaggioda Foto Utentestefanopc » 24 apr 2021, 19:23

Mi spiace tediarvi coi miei post.
Come già dicevo il pin 3 di Ic3 (il comparatore) in origine era a massa poi causa la modifica per iniettare la dc durante il test è finito coi pin a cavallo della resistenza.
A mio parere è sbagliato.
Ciao
600 Elettra
Avatar utente
Foto Utentestefanopc
13,3k 5 9 13
Master EY
Master EY
 
Messaggi: 5567
Iscritto il: 4 ago 2020, 9:11

0
voti

[226] Re: Misuratore di ESR

Messaggioda Foto UtenteDarwinNE » 24 apr 2021, 19:52

Perché è sbagliato? Potrebbe servire applicare una componente DC e misurare la capacità con un segnale alternativo sovrapposto ad essa.

Se n'era parlato all'inizio della discussione.
Follow me on Mastodon: @davbucci@mastodon.sdf.org
Avatar utente
Foto UtenteDarwinNE
31,0k 7 11 13
G.Master EY
G.Master EY
 
Messaggi: 4420
Iscritto il: 18 apr 2010, 9:32
Località: Grenoble - France

0
voti

[227] Re: Misuratore di ESR

Messaggioda Foto Utentestefanopc » 24 apr 2021, 23:06

Ok pensavo che il pin fosse finito li per una svista..
Ciao
600 Elettra
Avatar utente
Foto Utentestefanopc
13,3k 5 9 13
Master EY
Master EY
 
Messaggi: 5567
Iscritto il: 4 ago 2020, 9:11

3
voti

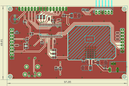
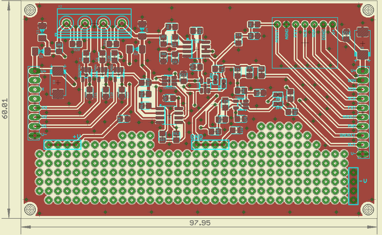
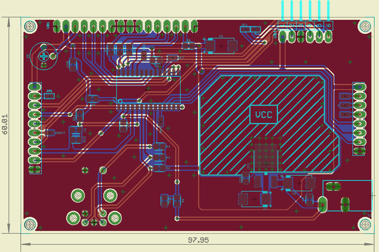
[228] Re: Misuratore di ESR

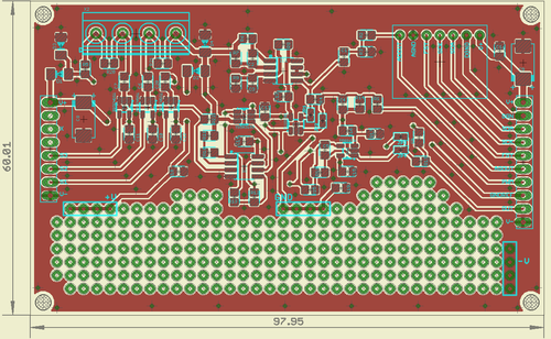
Messaggioda Foto UtenteEtemenanki » 25 apr 2021, 11:30

DarwinNE ha scritto:... io lo collegherei a GND e non a -V..


Fatto ... verrebbe cosi.

test-esr-v0.9.png


test-esr-v0.9-fronte.png


test-esr-v0.9-retro.png


(non ho ancora spostato tutte le scritte fuori dai componenti)
"Sopravvivere" e' attualmente l'unico lusso che la maggior parte dei Cittadini italiani,
sia pure a costo di enormi sacrifici, riesce ancora a permettersi.
Avatar utente
Foto UtenteEtemenanki
9.527 3 6 10
Master
Master
 
Messaggi: 5950
Iscritto il: 2 apr 2021, 23:42
Località: Dalle parti di un grande lago ... :)

3
voti

[229] Re: Misuratore di ESR

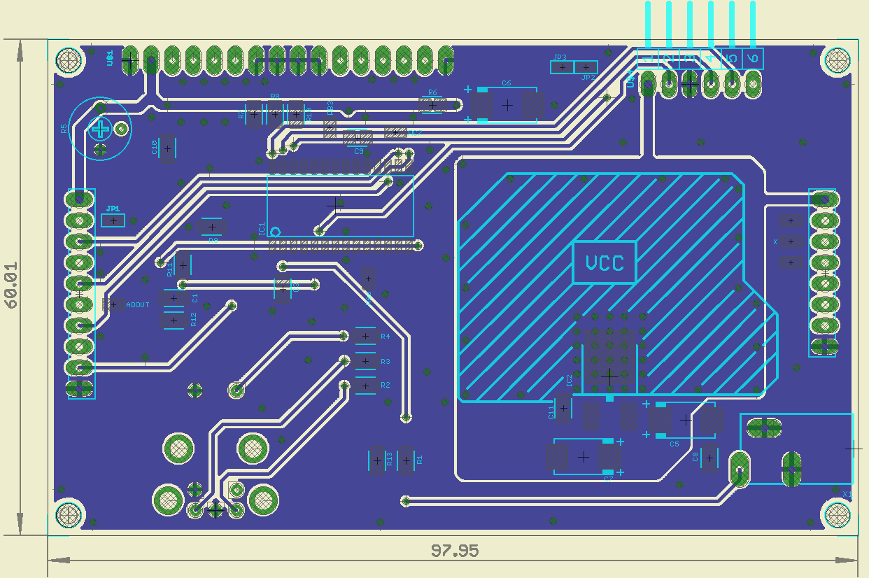
Messaggioda Foto UtenteEtemenanki » 25 apr 2021, 11:37

Mentre la parte PIC verrebbe cosi (non mi fa allegare piu di 3 files per post, scusa)

test-esr-pic-v04.png


test-esr-pic-v04-fronte.png


test-esr-pic-v04-retro.png
"Sopravvivere" e' attualmente l'unico lusso che la maggior parte dei Cittadini italiani,
sia pure a costo di enormi sacrifici, riesce ancora a permettersi.
Avatar utente
Foto UtenteEtemenanki
9.527 3 6 10
Master
Master
 
Messaggi: 5950
Iscritto il: 2 apr 2021, 23:42
Località: Dalle parti di un grande lago ... :)

0
voti

[230] Re: Misuratore di ESR

Messaggioda Foto UtenteDarwinNE » 25 apr 2021, 23:32

Mi sembra molto bello.
Lasciami ancora un giorno o due per guardare lo schema in dettaglio un'ultima volta, poi proverei a far stampare il circuito e montare un secondo prototipo su di esso per vedere come va.
Follow me on Mastodon: @davbucci@mastodon.sdf.org
Avatar utente
Foto UtenteDarwinNE
31,0k 7 11 13
G.Master EY
G.Master EY
 
Messaggi: 4420
Iscritto il: 18 apr 2010, 9:32
Località: Grenoble - France

PrecedenteProssimo

Torna a Crowd Design

Chi c’è in linea

Visitano il forum: Nessuno e 2 ospiti