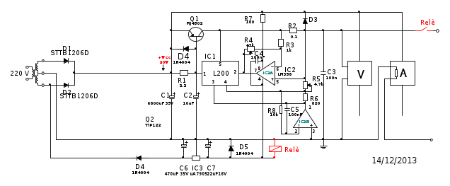
C'è da dire però che la soluzione col commutatore sembra non piacere ad Antony
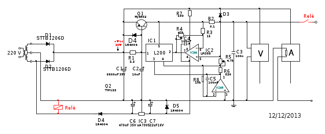
brabus ha scritto: Dovremmo riuscire a farcela senza dover ridisegnare il circuito stampato.![]()
Sono curioso di vedere come
Moderatore:
brabus
brabus ha scritto: Dovremmo riuscire a farcela senza dover ridisegnare il circuito stampato.![]()




fairyvilje ha scritto:Lo so che può sembrare una cosa un po' assurda ma usare un atmel attiny o giù di lì per implementare una correzione di linearità in modo software? ...



brabus ha scritto: ..Lo stadio di Q2 è solo una delle soluzioni che mi sono venute in mente. Mi piacerebbe escogitare qualcosa di più elegante, e chiedo dunque il vostro aiuto!![]()


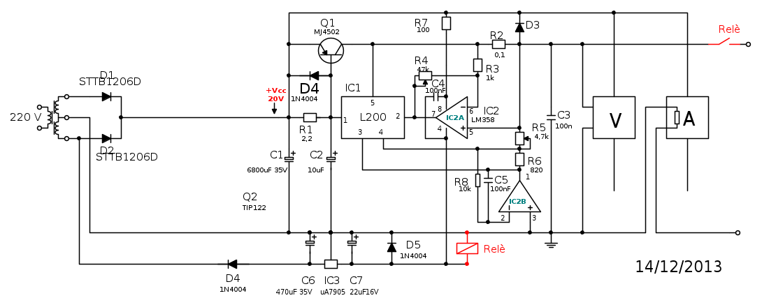
brabus ha scritto:Tuttavia, bisogna stare attenti a non accendere l'alimentatore subito dopo averlo spento, pena la comparsa di un pericoloso picco di tensione (dovuto al transitorio di carica del rail a -5V.








Visitano il forum: Nessuno e 22 ospiti