dallo schema alla millefori
42 messaggi
• Pagina 2 di 5 • 1, 2, 3, 4, 5
0
voti
si, mi scuso per l'imprecisione onestamente quello è uno schema che ho fatto per "darmi una regola" ed un ordine da seguire e per organizzare tutto prima di mettere mano al saldatore. Ho già l'integrato a foro passante come tutti il resto dei componenti. ora come ora non ho esperienze con SMD =)
0
voti
Che c'e' qualche errore si era gia' detto e ripetuto, bastava leggere i post precedenti.
L'integrato in SMD e' una licenza poetica.
Pero' non hai letto e applicato quanto richiesto in 8.
L'integrato in SMD e' una licenza poetica.
Pero' non hai letto e applicato quanto richiesto in 8.
marco
0
voti
Allora, adesso vado a dare uno sguardo al datashee t e vedo cosa mi racconta, ieri non ho avuto tempo ma oggi provvedo. Per lo sbroglio l ho fatto a mano con fidocad perche alcuni consigoiano eagle ma non ci ho cspitp un gran che e dato che quo so posta in fidocad ho preferito farlo cosi, se mi consigliate un altro software vi ringrazio.
Gli errori che voi riscontrate onestamente non li vedo, sara la dostrazione o sara l inesperienza, se me li segnalate li correggo subito, vi ringrazio di cuore per le risposte siete sempre molto utili :)
Gli errori che voi riscontrate onestamente non li vedo, sara la dostrazione o sara l inesperienza, se me li segnalate li correggo subito, vi ringrazio di cuore per le risposte siete sempre molto utili :)
0
voti
per lo sbroglio di uno schema elettrico in PCB, occorre aven ben presente lo schema ma altresì la disposizione della piedinatura di ogni singolo componente,comodamente reperibile dai relativi datasheet ... esempio per l'MPF 102 questo è il datasheet, dal quale si evince la corrispondenza della piedinatgura ...
ed è buona norma,e qui mi ripeto indicare i componenti anche sul PCB provvisoriamente per rendere la verifica più celere-comoda-sicura...
ed è buona norma,e qui mi ripeto indicare i componenti anche sul PCB provvisoriamente per rendere la verifica più celere-comoda-sicura...
0
voti
Ok, grazie mille per la correzione, aggiorno subito lo schema. Comubque nell ultimo che ho postato sono gia indicati i corrispondenti nomi dei componenti se é questo che intendi :) ci sono anche altri errori proprio di disegno? Purtroppo nel fare lo sbroglio mano qualcosa mo pip essere sfuggito anche al controllo
0
voti
Intanto correggi l'inserimento del mosfet e posta lo schema che ne deriva; piu' tardi gli do un'occhiata e correggo gli altri errori (se ci sono). 
marco
0
voti
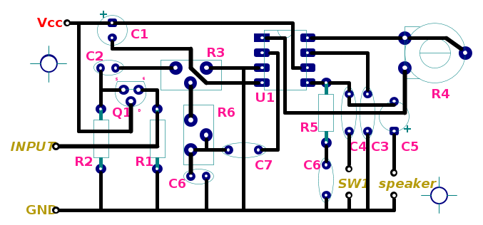
questo è lo schema col MOSFET corretto
0
voti
forse così dovrebbe andar meglio, anche se ovviamente per scrupolo è meglio se gli dai una controllatina, le scritte dei componenti andranno eliminate per la stampa ed una volta verificata la correttezza, per quanto concerne i collegamenti dei conduttori relativi ai trimmer, o potenziometri srà sufficiente saldare nelle relative piazzole i conduttori in luogo dei reofori dei trimmer ...
ricorda di verificare seguendo lo schema ed ogni collegamento sul PCB con i datasheet dei componenti davanti.
ricorda di verificare seguendo lo schema ed ogni collegamento sul PCB con i datasheet dei componenti davanti.
0
voti
beh, la differenza è palese e si vede che il tuo schema è fatto "di un'altra pasta", complimenti!
ho solo un paio di domende contando che non sarà un PCB ma una millefori:
1) comviene davvero inserire i potenziometri come se fossero trimmer? perché così si occupa una sacco di spazio sulla millefori e usciranno da li ben 6 fili invece nell'esempio che avevo postato io avevo appositamente fatto in modo che ne uscissero solo due così che i collegamenti "sullo chassis" fossero completamente a parte enon disturbassero la millefori.
2) essendo un prototipo filato, non passano un po troppi fili sotto l'integrato? se fosse stato uno stampato le piste possono essere anche sottilissime e va bene tutto ma onestamente non me la sento con le capacità che ho a saldare ben tre fili telefonici sotto quell'integratino. che ne pensate?
ho solo un paio di domende contando che non sarà un PCB ma una millefori:
1) comviene davvero inserire i potenziometri come se fossero trimmer? perché così si occupa una sacco di spazio sulla millefori e usciranno da li ben 6 fili invece nell'esempio che avevo postato io avevo appositamente fatto in modo che ne uscissero solo due così che i collegamenti "sullo chassis" fossero completamente a parte enon disturbassero la millefori.
2) essendo un prototipo filato, non passano un po troppi fili sotto l'integrato? se fosse stato uno stampato le piste possono essere anche sottilissime e va bene tutto ma onestamente non me la sento con le capacità che ho a saldare ben tre fili telefonici sotto quell'integratino. che ne pensate?
42 messaggi
• Pagina 2 di 5 • 1, 2, 3, 4, 5
Torna a Costruzione, riparazione, riutilizzo
Chi c’è in linea
Visitano il forum: Nessuno e 14 ospiti

Elettrotecnica e non solo (admin)
Un gatto tra gli elettroni (IsidoroKZ)
Esperienza e simulazioni (g.schgor)
Moleskine di un idraulico (RenzoDF)
Il Blog di ElectroYou (webmaster)
Idee microcontrollate (TardoFreak)
PICcoli grandi PICMicro (Paolino)
Il blog elettrico di carloc (carloc)
DirtEYblooog (dirtydeeds)
Di tutto... un po' (jordan20)
AK47 (lillo)
Esperienze elettroniche (marco438)
Telecomunicazioni musicali (clavicordo)
Automazione ed Elettronica (gustavo)
Direttive per la sicurezza (ErnestoCappelletti)
EYnfo dall'Alaska (mir)
Apriamo il quadro! (attilio)
H7-25 (asdf)
Passione Elettrica (massimob)
Elettroni a spasso (guidob)
Bloguerra (guerra)








