Cos'è ElectroYou | Login Iscriviti

ElectroYou - la comunità dei professionisti del mondo elettrico

Riparazione alimentatore switching 12V - 6,5A

Tecniche per la costruzione e la riparazione di apparecchiature elettriche e non. Ricerca guasti. Adattamenti e riutilizzazioni
0
voti

[11] Re: Riparazione alimentatore switching 12V - 6,5A

Messaggioda Foto UtenteIsidoroKZ » 7 mar 2021, 8:37

Una formula c'e`, ma non e` detto che riesca ad applicarla, se non sai i vari elementi e il campo di validita` della formula. Potrebbe essere qualcosa del genere R_9=1\text{V} \sqrt{\frac{\eta f_{sw}L_p}{2P_o}}

Se la metti troppo piccola puoi sovraccaricare l'alimentatore e distruggerlo, troppo grande l'alimentatore non riesce ad erogare la potenza voluta. La resistenza deve essere antinduttiva.

Il fatto che ti abbia detto un valore molto diverso dagli altri puo` essere dovuto a un mio errore, in elettronica e` facile sbagliarsi!
Per usare proficuamente un simulatore, bisogna sapere molta più elettronica di lui
Plug it in - it works better!
Il 555 sta all'elettronica come Arduino all'informatica! (entrambi loro malgrado)
Se volete risposte rispondete a tutte le mie domande
Avatar utente
Foto UtenteIsidoroKZ
121,2k 1 3 8
G.Master EY
G.Master EY
 
Messaggi: 21059
Iscritto il: 17 ott 2009, 0:00

1
voti

[12] Re: Riparazione alimentatore switching 12V - 6,5A

Messaggioda Foto UtenteAlan18 » 7 mar 2021, 20:39

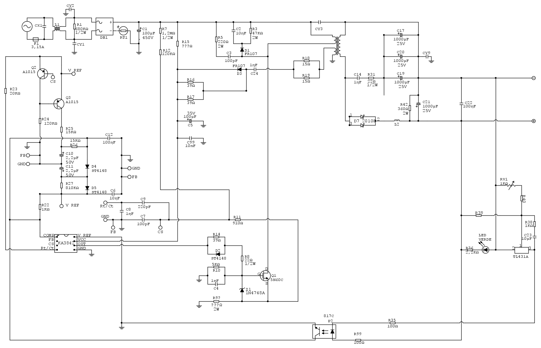
Ecco lo schema rivisto e corretto. Spero che ora sia più comprensibile. Se ci sono altri errori o consigli, fatevi avanti. Ho indicato la terra della 220 V allo stesso modo del riferimento negativo del C1...non so se sia effettivamente corretto usare lo stesso simbolo.
comunque a parte questo, ho confrontato lo schema gentilmente recuperato da IsidoroKZ con il mio ed effettivamente sono davvero molto molto simili.
Penso che quello che è indicato in quello schema con R5 da 0,7 ohm corrisponda al mio R9, mentre la R12 da 270K corrisponda al mio R15. Potrei usare questi valori o meglio fare qualche calcolo?
Grazie.

Avatar utente
Foto UtenteAlan18
514 1 3 7
Frequentatore
Frequentatore
 
Messaggi: 225
Iscritto il: 8 mar 2020, 13:11

0
voti

[13] Re: Riparazione alimentatore switching 12V - 6,5A

Messaggioda Foto UtenteAZZZ » 7 mar 2021, 20:44

:shock: [-X
Ultima modifica di Foto UtenteAZZZ il 7 mar 2021, 20:58, modificato 1 volta in totale.
Avatar utente
Foto UtenteAZZZ
256 1 5 6
CRU - Account cancellato su Richiesta utente
 
Messaggi: 620
Iscritto il: 4 mag 2018, 21:47

0
voti

[14] Re: Riparazione alimentatore switching 12V - 6,5A

Messaggioda Foto UtenteAZZZ » 7 mar 2021, 20:54

-
Ultima modifica di Foto UtenteAZZZ il 7 mar 2021, 20:59, modificato 2 volte in totale.
Avatar utente
Foto UtenteAZZZ
256 1 5 6
CRU - Account cancellato su Richiesta utente
 
Messaggi: 620
Iscritto il: 4 mag 2018, 21:47

1
voti

[15] Re: Riparazione alimentatore switching 12V - 6,5A

Messaggioda Foto UtenteIsidoroKZ » 7 mar 2021, 20:55

Finché non mette la spina nella presa non è pericoloso!

C24 non mi pare possa essere collegato in quel modo, lo stesso per C7 C8 e C9. FB no può essere collegato a ground.
Il simbolo di ground non è quello che avevo indicato, studiati questo.
Per usare proficuamente un simulatore, bisogna sapere molta più elettronica di lui
Plug it in - it works better!
Il 555 sta all'elettronica come Arduino all'informatica! (entrambi loro malgrado)
Se volete risposte rispondete a tutte le mie domande
Avatar utente
Foto UtenteIsidoroKZ
121,2k 1 3 8
G.Master EY
G.Master EY
 
Messaggi: 21059
Iscritto il: 17 ott 2009, 0:00

1
voti

[16] Re: Riparazione alimentatore switching 12V - 6,5A

Messaggioda Foto UtenteAlan18 » 7 mar 2021, 21:02

Azz Sarebbe simpatico evidenziare gli errori anziché fare polemica. Fosse anche un elenco lungo 2 pagine, sarebbe sicuramente più utile di certi commenti. Lo scopo del forum penso sia di aiuto e confronto.

IsidoroKZ il tuo simbolo indicava credo punti allo stesso potenziale. Grazie per le indicazioni. Ora rivedo.
Avatar utente
Foto UtenteAlan18
514 1 3 7
Frequentatore
Frequentatore
 
Messaggi: 225
Iscritto il: 8 mar 2020, 13:11

0
voti

[17] Re: Riparazione alimentatore switching 12V - 6,5A

Messaggioda Foto UtenteAZZZ » 7 mar 2021, 21:11

Sarebbe simpatico evidenziare gli errori anziché fare polemica.

Intanto non ho fatto nessuna polemica, ma se anche ci fosse stata preferisco averla fatta piuttosto di avere qualche morto sulla coscienza.
Avatar utente
Foto UtenteAZZZ
256 1 5 6
CRU - Account cancellato su Richiesta utente
 
Messaggi: 620
Iscritto il: 4 mag 2018, 21:47

1
voti

[18] Re: Riparazione alimentatore switching 12V - 6,5A

Messaggioda Foto Utenteelektronik » 7 mar 2021, 21:23

Mi piacerebbe che prima di fare una segnalazione si spieghi all' OP a cosa va incontro se fa una determinata cosa che potrebbe essere fatale per la sua vita, spiegategli del perché della vostra azione. Per adesso ha fatto solo domande e ha disegnato due volte il circuito facendo un lavoro non indifferente, anche io da quello che leggo noto che tranne uno, non sia stato avvisato a quale pericolo potrebbe andare incontro, quindi non comprendo questa segnalazione, Un bambino non si punisce prima di avergli spiegato il perché e anche se così fosse una seconda opportunità gli andrebbe data, Non dimenticate che in questo forum tutti abbiamo fatto degli errori e io personalmente continuo ancora a farli, chiedete ai più bravi se non hanno mai combinato qualche guaio anche avendo anni di esperienza alle spalle. Ciao Foto UtenteAlan18 a quando pare come ti è stato indicato quello schema da te disegnato ha delle grosse lacune ed e quindi pericoloso ma visto che non lo costruisci da capo ma hai la scheda originale e quindi mi sembra di aver capito che cerchi solo i componenti mancanti non credo che che succeda più di tanto sempre se non gli dai tensione priima di aver trovato i componenti originali, semmai guardando una scheda analoga.
Avatar utente
Foto Utenteelektronik
7.800 4 6 7
Master
Master
 
Messaggi: 3836
Iscritto il: 12 mag 2015, 22:26

0
voti

[19] Re: Riparazione alimentatore switching 12V - 6,5A

Messaggioda Foto UtenteAZZZ » 7 mar 2021, 21:59

quando Foto Utenteelektronik avrà finito di arrampicarsi sugli specchi tornerò a rispondere
intanto ciao! O_/
Avatar utente
Foto UtenteAZZZ
256 1 5 6
CRU - Account cancellato su Richiesta utente
 
Messaggi: 620
Iscritto il: 4 mag 2018, 21:47

0
voti

[20] Re: Riparazione alimentatore switching 12V - 6,5A

Messaggioda Foto UtenteAlan18 » 7 mar 2021, 22:03

Voglio precisare che avevo evidenziato il fatto che probabilmente i simboli di terra erano errati e avrei dovuto usare 2 simboli diversi. Mi sono concentrato molto sul corretto collegamento dei vari componenti (e mi sono cecato gli occhi, credetemi) e ho dato poco peso ai simboli di terra ecc. Sicuramente sbagliando. Un circuito dovrebbe essere perfetto dalla A alla Z specialmente per quanto concerne la sicurezza. Me ne scuso e correggerò ulteriormente lo schema.
A proposito di schema, effettivamente C24 era collegato male, e l'ho sistemato.
Invece C7 C8 C9 e FB mi sembrano collegati bene. Ho fatto una foto al lato componenti mettendo i nomi dei componenti. Se zoomate in alto a sinistra si vedono.
FB è collegato direttamente a GND, che a sua volta è direttamente collegato al negativo del C1 mediante un ponticello.
Risistemo anche i simboli poi rimetterò lo schema, sperando di non fare impallidire nessuno.
Grazie per l'aiuto intanto.
Allegati
1615146672865.jpg
Avatar utente
Foto UtenteAlan18
514 1 3 7
Frequentatore
Frequentatore
 
Messaggi: 225
Iscritto il: 8 mar 2020, 13:11

PrecedenteProssimo

Torna a Costruzione, riparazione, riutilizzo

Chi c’è in linea

Visitano il forum: Nessuno e 25 ospiti