Kenwood cooking chef: non si accende
1
voti
Buona sera
nicsergio, purtroppo oggi sono andato ad aiutare mio figlio a potare la vigna, tornato da poco a casa sono rimasto colpito dal lavoro che hai fatto e chiaro che ce la stai a mettere tutta e questa tenacia mi piace, quindi a questo punto non ti resta che capire se quella tensione potrebbe essere anche più bassa o deve essere precisa a quella del datasheet, non so se a monte qualche componente fa si che ci sia quella caduta di tensione..... potrebbe essere il condensatore da 10Uf 400v che ha una ESR abbastansa alta ma spero che qualcuno più ferrato possa intervenire.
-

elektronik
7.800 4 6 7 - Master

- Messaggi: 3836
- Iscritto il: 12 mag 2015, 22:26
0
voti
Grazie
elektronik, sei stato molto disponibile e paziente, il mio dubbio è quella resistenza dove non si legge il valore, dalla tua esperienza potrebbe essere a causa di un surriscaldamento?
Forse un guasto interno dell'integrato ha causato un aumento di corrente sul pin di bypass, che ha provocato il guasto "definitivo", ma non ho competenze per capire lo schema interno del LNK564.
Comunque l'alternativa è la sostituzione della scheda intera, su un sito tedesco la ho trovata a 110€ spedita, certo non è poco, ma meno della metà di quanto chiesto dal centro di assistenza, vedo se la trovo anche in Italia, ma prima provo a "paciugare" ancora un po' su questo circuito.
Forse un guasto interno dell'integrato ha causato un aumento di corrente sul pin di bypass, che ha provocato il guasto "definitivo", ma non ho competenze per capire lo schema interno del LNK564.
Comunque l'alternativa è la sostituzione della scheda intera, su un sito tedesco la ho trovata a 110€ spedita, certo non è poco, ma meno della metà di quanto chiesto dal centro di assistenza, vedo se la trovo anche in Italia, ma prima provo a "paciugare" ancora un po' su questo circuito.
1
voti
Anch'io ammiro la tua tenacia, purtroppo non ho molto tempo per seguirti. Adesso sono di corsa, ma piú tardi guardo meglio cosa hai scritto.
Lascia tranquilla la resistenza nera. Probabilmente è una metal-glaze, sono spesso senza serigrafia e ha senso averle in un'applicazione switching perché non si degradano a causa degli impulsi di corrente.
Boiler
Lascia tranquilla la resistenza nera. Probabilmente è una metal-glaze, sono spesso senza serigrafia e ha senso averle in un'applicazione switching perché non si degradano a causa degli impulsi di corrente.
Boiler
1
voti
nicsergio ha scritto:Grazieelektronik, sei stato molto disponibile e paziente, il mio dubbio è quella resistenza dove non si legge il valore, dalla tua esperienza potrebbe essere a causa di un surriscaldamento?
Forse un guasto interno dell'integrato ha causato un aumento di corrente sul pin di bypass, che ha provocato il guasto "definitivo", ma non ho competenze per capire lo schema interno del LNK564.
Io a casa ho un sacco di questi integrati ma mi manca proprio LNK564 che avrei misurato e ti avrei detto di preciso se dipendeva da lui, questi integrati si assomigliano tra di loro e le misure che ti ho detto porterebbero a pensare che l'integrato sia ok, ma potrebbe anche essere che abbia qualche cosa che non lo fa andare, quella resistenza potrebbe essere la causa ma non saprei dirti se e l'integrato, la resisteza non so se si è deteriorata nel tempo ha cambiato il suo valore e quindi l'integrato non funziona bene. Guarda anche questo schema
-

elektronik
7.800 4 6 7 - Master

- Messaggi: 3836
- Iscritto il: 12 mag 2015, 22:26
0
voti
boiler ha scritto:Lascia tranquilla la resistenza nera
è solo perché è l'unica così su tutto lo stampato, sulla foto del sito dove l'ho trovata ha il valore stampigliato, ma non riesco a leggerlo, da qui mi era venuto il dubbio
0
voti
elektronik ha scritto:Guarda anche questo schema
è lo schema applicativo riportato sul datasheet, ed anche qui quella resistenza non si usa: al pin di bypass è connesso il solo condensatore, verso "massa"
1
voti
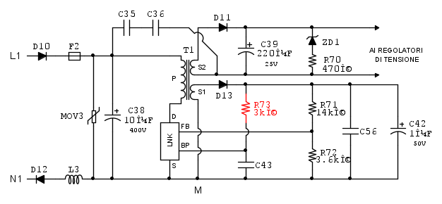
Riporto qui il tuo schema, per comodità:
Riassumendo, su C38 abbiamo la tensione che ci aspettiamo di avere
Su C39 e C42/C56 invece si sono 0 V, corretto?
Il valore della tensione su BP è corretto.
R73 non è necessaria (per questo non la vedi sullo schema di principio), ma è anche lei al posto giusto. Serve a ricavare la tensione di funzionamento dall'avvolgimento di feedback in modo da ridurre la potenza dissipata sul regolatore lineare interno. Per inciso, se si fosse davvero deteriorata e fosse circuito aperto, l'integrato funzionerebbe comunque, scaldando un pochino di piú. In corto non è, quindi dimenticatene, esistono effettivamente resistori senza serigrafia.
Circa 1 V sul feedback ci sta, ma vorrebbe dire che su C42 ci aspettiamo di avere 4.9 V
Verifica cosa c'è effettivamente su C39 e su C42, poi andiamo avanti.
Boiler
Riassumendo, su C38 abbiamo la tensione che ci aspettiamo di avere
Su C39 e C42/C56 invece si sono 0 V, corretto?
Il valore della tensione su BP è corretto.
R73 non è necessaria (per questo non la vedi sullo schema di principio), ma è anche lei al posto giusto. Serve a ricavare la tensione di funzionamento dall'avvolgimento di feedback in modo da ridurre la potenza dissipata sul regolatore lineare interno. Per inciso, se si fosse davvero deteriorata e fosse circuito aperto, l'integrato funzionerebbe comunque, scaldando un pochino di piú. In corto non è, quindi dimenticatene, esistono effettivamente resistori senza serigrafia.
Circa 1 V sul feedback ci sta, ma vorrebbe dire che su C42 ci aspettiamo di avere 4.9 V
Verifica cosa c'è effettivamente su C39 e su C42, poi andiamo avanti.
Boiler
1
voti
Ho riguardato il link dove si trova la scheda Kenwood Küchenmaschine Platine KCC9060S, visto che parlo Tedesco ho voluto fare una ricerca per vedere se ci fossero altre immagini, purtroppo nulla da fare allora ho fatto una ricerca sulla riparazione di tale scheda, anche con questa ricerca non ho trovato nulla su quella scheda, visto che la resistenza e serigrafata, quindi la tua avrebbe dovuto avere il valore stampigliato sopra, quindi quella presumibilmente o ha qualcosa che non va perché mi sembra stano che sia l'unica ad essersi cancellato il valore, hai provato a guardare controluce con una lente di ingrandimento?.
P.S. ho notato adesso quello che ha scritto
boiler fai quello che ti ha suggerito perché mi sembra molto logico e mirato, io non saprei fare di meglio
P.S. ho notato adesso quello che ha scritto
-

elektronik
7.800 4 6 7 - Master

- Messaggi: 3836
- Iscritto il: 12 mag 2015, 22:26
0
voti
Su C39 ho 0V, così come ai capi di S2.
Su C42/C56 ho 4.99V, e ciclicamente, ogni circa 5 secondi, sale un attimo a 5.4V per poi tornare stabile a 4.99V.
Ai capi di S1 però ho sempre 0V, qui faccio fatica a capire: vorrebbe dire che la tensione viene dal pin di bypass ed attraverso R73 raggiunge i condensatori, rientrando tramite il partitore sul pin di feedback?
Ho rincontrollato anche:
- su BP ho una lettura abbastanza stabile, oscilla leggermente tra 5.82 e 5.85V
- su FB ho 0.99V e ciclicamente (sempre circa ogni 5 secondi) sale ad 1.1V
Su C42/C56 ho 4.99V, e ciclicamente, ogni circa 5 secondi, sale un attimo a 5.4V per poi tornare stabile a 4.99V.
Ai capi di S1 però ho sempre 0V, qui faccio fatica a capire: vorrebbe dire che la tensione viene dal pin di bypass ed attraverso R73 raggiunge i condensatori, rientrando tramite il partitore sul pin di feedback?
Ho rincontrollato anche:
- su BP ho una lettura abbastanza stabile, oscilla leggermente tra 5.82 e 5.85V
- su FB ho 0.99V e ciclicamente (sempre circa ogni 5 secondi) sale ad 1.1V
0
voti
Credo di aver trovato qualcosa che potrebbe aiutarti. Non capisco bene l'inglese ma mi sembra interessante. https://ac-dc.power.com/forum/low-power ... shut-down/
-

elektronik
7.800 4 6 7 - Master

- Messaggi: 3836
- Iscritto il: 12 mag 2015, 22:26
Torna a Costruzione, riparazione, riutilizzo
Chi c’è in linea
Visitano il forum: Nessuno e 25 ospiti

Elettrotecnica e non solo (admin)
Un gatto tra gli elettroni (IsidoroKZ)
Esperienza e simulazioni (g.schgor)
Moleskine di un idraulico (RenzoDF)
Il Blog di ElectroYou (webmaster)
Idee microcontrollate (TardoFreak)
PICcoli grandi PICMicro (Paolino)
Il blog elettrico di carloc (carloc)
DirtEYblooog (dirtydeeds)
Di tutto... un po' (jordan20)
AK47 (lillo)
Esperienze elettroniche (marco438)
Telecomunicazioni musicali (clavicordo)
Automazione ed Elettronica (gustavo)
Direttive per la sicurezza (ErnestoCappelletti)
EYnfo dall'Alaska (mir)
Apriamo il quadro! (attilio)
H7-25 (asdf)
Passione Elettrica (massimob)
Elettroni a spasso (guidob)
Bloguerra (guerra)


