Subwoofer amplificato attenuato
0
voti
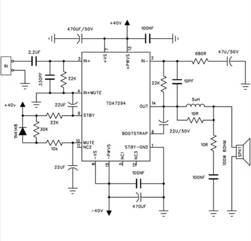
buongiorno a tutti, chiederei aiuto a capire che problema possa avere un subwoofer attivo da 100 watt, è da un po che non lo usavo e adesso da quando l'ho riacceso ha fatto un forte rumore di alternata e non accendeva nemmeno il led, quindi ho smontato l'elettronica, smosso gli spinotti, ora non fa piú rumore di alternata ma si sente molto attenuato forse giusto qualche watt o meno il finale audio é un TDA7293 ho misurato tra pin 4 e 13 e mi ha dato ben 90 v~ invece su 4 e 15 0 volt non so nenche se dipende dal finale, viene male anche a misurarlo dato che senza aletta scalda troppo anche senza carico e senza segnale in ingresso, non so se ho già fatto danni,anche se si continua a sentire attenuato, qualche aiuto..?
0
voti
Ti dovresti procurare una resistenza da circa 20Ω e almeno 50W (es. due ferri da stiro in parallelo) e collegarla al pisto dell'altoparlante, per evitare di romperlo.
Collega a massa l'ingresso (pin n. 3) e misura se sull'uscita è presente una tensione continua o alternata
Misura anche le due tensioni di alimentazione, pin 7 e 8
Collega a massa l'ingresso (pin n. 3) e misura se sull'uscita è presente una tensione continua o alternata
Misura anche le due tensioni di alimentazione, pin 7 e 8
-

SediciAmpere
4.187 5 5 8 - Master

- Messaggi: 4847
- Iscritto il: 31 ott 2013, 15:00
0
voti
pino81 ha scritto: tra pin 4 e 13 e mi ha dato ben 90 v~ invece su 4 e 15 0 volt
Ah, non avevo capito, scusa, allora controlla se le le masse sono tutte connesse saldamente tra loro, probabilmente una si è staccata
-

SediciAmpere
4.187 5 5 8 - Master

- Messaggi: 4847
- Iscritto il: 31 ott 2013, 15:00
0
voti
ciao sedici, allora tra 7 e l'8 ho misurato circa 81 /85 volt i pin 1 e 4 sono connessi a massa correttamente e collegando il 3 a massa non mi da alcuna tensione ne in dc che in ac,ai cavi per lo speacker però all'uscita ho connesso una lampadina 60W 230v
0
voti
cerca di incastrare il puntale nero del voltmetro dentro a quel morsetto nero, e ripeti le misure usando il solo puntale rosso, compresi i pin 4, 1 (massa), 14 (uscita), 2 e 3 (ingressi)
-

SediciAmpere
4.187 5 5 8 - Master

- Messaggi: 4847
- Iscritto il: 31 ott 2013, 15:00
0
voti
SediciAmpere ha scritto:[attachment=0]
cerca di incastrare il puntale nero..
buongiorno, ho fatto come hai detto, mi da solo 95 volt ~ sul 14°
tutti gli altri danno 0 ( solo circa 1 volt al pin 2) invece ai 2 poli rossi del trasformatore vicini al nero misuro 30 volt~ ambo i lati
0
voti
probabilmente qualcosa non va con le alimentazioni, prova a misurare sotto ai due grandi condensatori elettrolitici
-

SediciAmpere
4.187 5 5 8 - Master

- Messaggi: 4847
- Iscritto il: 31 ott 2013, 15:00
0
voti
ho misurato entrambi e ci sono 42,7.V, quello che peró vorrei capire é cosa possa causare in un amplificatore quel forte rumore di alternata non essendoci nulla collegato all'ingresso rca e tutti i cablaggi apparentemente in ordine all'interno..
dato che sui pin 7 ed 8 ci sono i suoi 80 volt non credo che ci siano problemi di alimentazione secondo datasheet (quí 7394 non so se cambi qualcosa)
come testare la bontà del finale?
dato che sui pin 7 ed 8 ci sono i suoi 80 volt non credo che ci siano problemi di alimentazione secondo datasheet (quí 7394 non so se cambi qualcosa)
come testare la bontà del finale?
0
voti
I due conddnsatori elettrolitici sono in serie tra loro, puoi saldare momentaneamente un filo sul nodo in cui i condensatori sono uniti, attaccarlo al puntale nero del tester , non staccarlo più e ripetere le misure con il puntale nero attaccato al filo, usando solo il puntale rosso?
Con il tester impostato su VCC
Tensione sui pin dei condensatori, pin 1, 14, 7, 8 e 4 sul TDA , guardando anche il segno (+ o -)
Comunque sembra un prodotto di buona qualità
Con il tester impostato su VCC
Tensione sui pin dei condensatori, pin 1, 14, 7, 8 e 4 sul TDA , guardando anche il segno (+ o -)
Comunque sembra un prodotto di buona qualità
-

SediciAmpere
4.187 5 5 8 - Master

- Messaggi: 4847
- Iscritto il: 31 ott 2013, 15:00
Torna a Costruzione, riparazione, riutilizzo
Chi c’è in linea
Visitano il forum: Nessuno e 19 ospiti

Elettrotecnica e non solo (admin)
Un gatto tra gli elettroni (IsidoroKZ)
Esperienza e simulazioni (g.schgor)
Moleskine di un idraulico (RenzoDF)
Il Blog di ElectroYou (webmaster)
Idee microcontrollate (TardoFreak)
PICcoli grandi PICMicro (Paolino)
Il blog elettrico di carloc (carloc)
DirtEYblooog (dirtydeeds)
Di tutto... un po' (jordan20)
AK47 (lillo)
Esperienze elettroniche (marco438)
Telecomunicazioni musicali (clavicordo)
Automazione ed Elettronica (gustavo)
Direttive per la sicurezza (ErnestoCappelletti)
EYnfo dall'Alaska (mir)
Apriamo il quadro! (attilio)
H7-25 (asdf)
Passione Elettrica (massimob)
Elettroni a spasso (guidob)
Bloguerra (guerra)
