Crepuscolare
49 messaggi
• Pagina 2 di 5 • 1, 2, 3, 4, 5
0
voti
[13] Re: Crepuscolare
Salve,
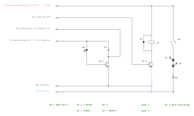
ho ripreso in mano lo schema e girando sono arrivato a questo circuito apparentemente funzionante ma non è il massimo.
Sebbene apparentemente funzioni il circuito sopra per renderlo piu completo vorrei sostituirte il transistor con un comparatore TL331 sempre che possa andar bene, sono arrivato ad un circuito ma non funziona come lo si potrebbe " aggiustare" per renderlo operativo?
ho ripreso in mano lo schema e girando sono arrivato a questo circuito apparentemente funzionante ma non è il massimo.
Sebbene apparentemente funzioni il circuito sopra per renderlo piu completo vorrei sostituirte il transistor con un comparatore TL331 sempre che possa andar bene, sono arrivato ad un circuito ma non funziona come lo si potrebbe " aggiustare" per renderlo operativo?
0
voti
[14] Re: Crepuscolare
Potrebbe anche essere necessario "scambiare di posto" R1 e FD1 (la logica del funzionamento viene invertita)
0
voti
[16] Re: Crepuscolare
illuminor ha scritto: sono arrivato ad un circuito ma non funziona come lo si potrebbe " aggiustare" per renderlo operativo?
Immettendo "crepuscolare" in questa pagina di ricerca, ottieni il riferimento a 60 (!) articoli / progetti di crepuscolare (senza arduino). Prendi spunto da questi per realizzare il tuo.
Su http://www.introni.it/ trovi le varie riviste relative all'articolo cercato.
Repetita iuvant: perché usare qualche migliaio di transistor di un Arduino per una funzione che si può realizzare con 3 transistor (2 collegati a schmitt trigger e uno per pilotare il relè) ??
0
voti
[19] Re: Crepuscolare
Se misuri tra il pin + e il pin - del comparatore in mV con la luce e con il buio cosa vedi?
Per funzionare dovrebbe esserci una tensione che cambia di segno tra luce e buio.
Verifica.
Ciao
Per funzionare dovrebbe esserci una tensione che cambia di segno tra luce e buio.
Verifica.
Ciao
600 Elettra
0
voti
[20] Re: Crepuscolare
Dal momento che non sapevo se provare con o senza corrente come primo rilevamento l'ho fatto senza corrente ed i valori sono;
Scoperto con luce i valori si aggirano attorno a 190mV
Coperto i valori si aggirano attorno a 0,30mV
Scoperto con luce i valori si aggirano attorno a 190mV
Coperto i valori si aggirano attorno a 0,30mV
49 messaggi
• Pagina 2 di 5 • 1, 2, 3, 4, 5
Chi c’è in linea
Visitano il forum: Nessuno e 2 ospiti

Elettrotecnica e non solo (admin)
Un gatto tra gli elettroni (IsidoroKZ)
Esperienza e simulazioni (g.schgor)
Moleskine di un idraulico (RenzoDF)
Il Blog di ElectroYou (webmaster)
Idee microcontrollate (TardoFreak)
PICcoli grandi PICMicro (Paolino)
Il blog elettrico di carloc (carloc)
DirtEYblooog (dirtydeeds)
Di tutto... un po' (jordan20)
AK47 (lillo)
Esperienze elettroniche (marco438)
Telecomunicazioni musicali (clavicordo)
Automazione ed Elettronica (gustavo)
Direttive per la sicurezza (ErnestoCappelletti)
EYnfo dall'Alaska (mir)
Apriamo il quadro! (attilio)
H7-25 (asdf)
Passione Elettrica (massimob)
Elettroni a spasso (guidob)
Bloguerra (guerra)













