Ciao a tutti
Sto realizzando un'applicazione con un bus simile a I2C: c'è un pull-up e la comunicazione avviene con un open-drain pilotato da un microcontroller.
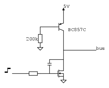
In questo caso però il bus è "pesante" e quindi invece di un pull-up resistivo vorrei realizzare un pull-up attivo. Qui il concetto:
La corrente immessa sul bus dipende ovviamente molto dall'hfe, ma in questa applicazione è irrilevante. Che siano 8 mA o 20 mA non fa molta differenza.
Ho provato a simulare il circuito con LTspice e fa quello che mi aspettavo, eccezion fatta per un dettaglio: quando il mosfet tira giú il bus, la corrente di collettore del BJT schizza a circa 30 mA per poi scendere al valore dato da hfe e dai 200k di quel resistore.
Qui vedete l'andazzo:
Ho aggiunto R e C attorno al gate del mosfet per rallentarne l'accensione, ma non è cambiato molto.
Mi aiutate a capire quale fenomeno causa questo transiente?
Grazie, Boiler
Overshoot di corrente con pull-up attivo
Moderatori:
carloc,
g.schgor,
BrunoValente,
IsidoroKZ
18 messaggi
• Pagina 1 di 2 • 1, 2
0
voti
Quel pull-up fatto in quel modo fa venire l'orticaria
.
Allega il sorgente ltspice e nel frattempo metti un condensatorino in parallelo alla resistenza da 200kΩ.
Allega il sorgente ltspice e nel frattempo metti un condensatorino in parallelo alla resistenza da 200kΩ.
Per usare proficuamente un simulatore, bisogna sapere molta più elettronica di lui
Plug it in - it works better!
Il 555 sta all'elettronica come Arduino all'informatica! (entrambi loro malgrado)
Se volete risposte rispondete a tutte le mie domande
Plug it in - it works better!
Il 555 sta all'elettronica come Arduino all'informatica! (entrambi loro malgrado)
Se volete risposte rispondete a tutte le mie domande
0
voti
IsidoroKZ ha scritto:Quel pull-up fatto in quel modo fa venire l'orticaria.
Riproducibilità = zero
Stabilità in temperatura = zero
Questo mi è chiaro. C'è altro?
Allega il sorgente ltspice e nel frattempo metti un condensatorino in parallelo alla resistenza da 200kΩ.
Non riesco ad allegarlo, ma il contenuto è questo:
- Codice: Seleziona tutto
Version 4
SHEET 1 880 680
WIRE 208 16 -64 16
WIRE 368 16 304 16
WIRE 480 16 432 16
WIRE -64 48 -64 16
WIRE 208 80 208 16
WIRE 304 128 304 16
WIRE 304 128 272 128
WIRE 368 128 304 128
WIRE 480 128 480 16
WIRE 480 128 448 128
WIRE 528 128 480 128
WIRE -64 144 -64 128
WIRE 48 224 -96 224
WIRE 208 224 208 176
WIRE 208 224 48 224
WIRE 48 256 48 224
WIRE 208 256 208 224
WIRE 304 256 208 256
WIRE -224 336 -416 336
WIRE -96 336 -96 288
WIRE -96 336 -144 336
WIRE 0 336 -96 336
FLAG -64 144 0
FLAG 528 128 0
FLAG 304 400 0
FLAG 208 384 0
FLAG 48 352 0
FLAG -416 416 0
SYMBOL pnp 272 176 R180
SYMATTR InstName Q1
SYMATTR Value BC857C
SYMBOL voltage -64 32 R0
WINDOW 123 0 0 Left 0
WINDOW 39 0 0 Left 0
SYMATTR InstName V1
SYMATTR Value 5
SYMBOL res 464 112 R90
WINDOW 0 0 56 VBottom 2
WINDOW 3 32 56 VTop 2
SYMATTR InstName R1
SYMATTR Value 200k
SYMBOL cap 192 320 R0
SYMATTR InstName C1
SYMATTR Value 1n
SYMBOL res 288 304 R0
SYMATTR InstName R2
SYMATTR Value 2k
SYMBOL nmos 0 256 R0
SYMATTR InstName M1
SYMATTR Value 2N7002
SYMBOL voltage -416 320 R0
WINDOW 123 0 0 Left 0
WINDOW 39 0 0 Left 0
WINDOW 3 35 85 Left 2
SYMATTR Value PULSE(0 3.3 50u 100n 100n 100u 200u)
SYMATTR InstName V2
SYMBOL cap -112 224 R0
SYMATTR InstName C2
SYMATTR Value 100p
SYMBOL res -128 320 R90
WINDOW 0 0 56 VBottom 2
WINDOW 3 32 56 VTop 2
SYMATTR InstName R3
SYMATTR Value 27
SYMBOL cap 432 0 R90
WINDOW 0 0 32 VBottom 2
WINDOW 3 32 32 VTop 2
SYMATTR InstName C3
SYMATTR Value {cino}
TEXT -384 128 Left 2 !.tran 300u
TEXT -656 64 Left 2 !.step param cino list 10p 100p 470p
Il condensatorino (cino per gli amici) rallenta il fianco e non sembra essere direttamente correlato a quell'overshoot. Se lo si ingrandisce in maniera eccessiva (100n) si ottiene un transiente simile e dopo di esso parte la rampa lentissima della corrente.
Il condensatore e il resistore in basso a destra sono staccati. Servirebbero a simulare molto grossomodo il carico causato dal bus.
@
@
0
voti
Si può utilizzare senza Rs con Vgs =0 poi in base alla corrente che ti serve scegli il componente corretto.
Per esempio
BF256 A 5 mA
BF256 B 10 mA
BF256 C 15 mA
Valori indicativi
Ciao
Per esempio
BF256 A 5 mA
BF256 B 10 mA
BF256 C 15 mA
Valori indicativi
Ciao
600 Elettra
0
voti
boiler ha scritto:Il condensatorino (cino per gli amici) rallenta il fianco e non sembra essere direttamente correlato a quell'overshoot. Se lo si ingrandisce in maniera eccessiva (100n) si ottiene un transiente simile e dopo di esso parte la rampa lentissima della corrente
Io spiegazioni non ne trovo quindi passerei a vie di fatto, anche su millepunti.
0
voti
EcoTan ha scritto:Io spiegazioni non ne trovo quindi passerei a vie di fatto, anche su millepunti.
Ma a me interessa proprio la spiegazione. Sul fatto che il circuito funzioni (nel senso che adempia al suo ruolo) ho pochi dubbi. Il picco è ben dentro tutti i parametri massimi dei componenti coinvolti e l'alimentazione non ha nessun problema a fornirlo.
Mi piacerebbe capire quale fenomeno lo causa.
Boiler
0
voti
Buona l'idea dei JFET,
stefanopc. Quelli indicati sono obsoleti (e in un improponibile TO-92
), ma mettendo nel circuito della simulazione un MMBF4393L, lo spike sparisce.
Non sono sicuro però che vada bene per la mia applicazione. È qualcosa che andrà in serie ed è fortemente price-driven, quei 60 cent di differenza già si fanno sentire. Inoltre mi sembra un po' delicato. Il bus sara soggetto ad eventi ESD, benché protetto da TVS e compagnia bella.
Tengo l'idea in un cassettino del mio cervello e magari la uso in un'altra situazione.
Non sono sicuro però che vada bene per la mia applicazione. È qualcosa che andrà in serie ed è fortemente price-driven, quei 60 cent di differenza già si fanno sentire. Inoltre mi sembra un po' delicato. Il bus sara soggetto ad eventi ESD, benché protetto da TVS e compagnia bella.
Tengo l'idea in un cassettino del mio cervello e magari la uso in un'altra situazione.

18 messaggi
• Pagina 1 di 2 • 1, 2
Chi c’è in linea
Visitano il forum: Google [Bot] e 40 ospiti

Elettrotecnica e non solo (admin)
Un gatto tra gli elettroni (IsidoroKZ)
Esperienza e simulazioni (g.schgor)
Moleskine di un idraulico (RenzoDF)
Il Blog di ElectroYou (webmaster)
Idee microcontrollate (TardoFreak)
PICcoli grandi PICMicro (Paolino)
Il blog elettrico di carloc (carloc)
DirtEYblooog (dirtydeeds)
Di tutto... un po' (jordan20)
AK47 (lillo)
Esperienze elettroniche (marco438)
Telecomunicazioni musicali (clavicordo)
Automazione ed Elettronica (gustavo)
Direttive per la sicurezza (ErnestoCappelletti)
EYnfo dall'Alaska (mir)
Apriamo il quadro! (attilio)
H7-25 (asdf)
Passione Elettrica (massimob)
Elettroni a spasso (guidob)
Bloguerra (guerra)






