PS: sono contento di aver interpretato male.
Costruire un mixer audio 2 canali semplice
Moderatori:
carloc,
g.schgor,
BrunoValente,
IsidoroKZ
41 messaggi
• Pagina 2 di 5 • 1, 2, 3, 4, 5
0
voti
Dal lato amplificatore non ci sono problemi. Basta che invece di un jack collegato all' uscita ne metti due in parallelo e lo senti sui due canali.
PS: sono contento di aver interpretato male.
PS: sono contento di aver interpretato male.
"La follia sta nel fare sempre la stessa cosa aspettandosi risultati diversi".
"Parla soltanto quando sei sicuro che quello che dirai è più bello del silenzio".
Rispondere è cortesia, ma lasciare l'ultima parola ai cretini è arte.
"Parla soltanto quando sei sicuro che quello che dirai è più bello del silenzio".
Rispondere è cortesia, ma lasciare l'ultima parola ai cretini è arte.
-

TardoFreak
73,9k 8 12 13 - -EY Legend-

- Messaggi: 15754
- Iscritto il: 16 dic 2009, 11:10
- Località: Torino - 3° pianeta del Sistema Solare
0
voti
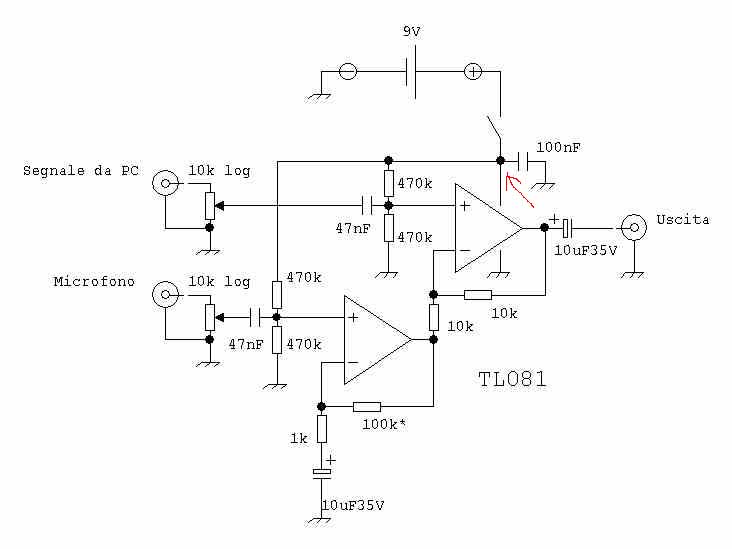
Scusatemi ancora ma sono un testone..mi perdo in questo semplice schema.
Ve lo riallego, perché a mio parere in quel nodo la batteria va in corto verso massa, o mi sbaglio?
Scusatemi in anticipo se ho scritto castronerie, ma voglio capire.
Saluti
Bry
Ve lo riallego, perché a mio parere in quel nodo la batteria va in corto verso massa, o mi sbaglio?
Scusatemi in anticipo se ho scritto castronerie, ma voglio capire.
Saluti
Bry
- Allegati
-
- Schema di Bruno
- schema.jpg (37.31 KiB) Osservato 7211 volte
0
voti
Direi di no, non mi è molto chiaro cosa vuoi dire, forse è quel collegamento verticale che sembra passare dietro all'operazionele terminando verso il riferimento a sembrarti un corto? Quello è il positivo che va ad alimentare l'integrato e precisamente si collega al pin N°8 dell'integrato. Il collegamento di sotto all'integrato che va al riferimento è invece il pin N°4.
Devi scusarmi ma ho sbagliato la sigla dell'integrato, ad una certa età si inizia a fare confusione, quella giusta è TL082,
la piedinatura dell'integrato la trovi qui
Devi scusarmi ma ho sbagliato la sigla dell'integrato, ad una certa età si inizia a fare confusione, quella giusta è TL082,
la piedinatura dell'integrato la trovi qui
-

BrunoValente
39,6k 7 11 13 - G.Master EY

- Messaggi: 7796
- Iscritto il: 8 mag 2007, 14:48
0
voti
Ok Bruno, ora "spero" di avere capito.
Nella mia ignoranza pensavo che quel ramo, nel disegno, passasse "dietro" al TL081 e andasse a massa e quindi in corto.
Invece è l'alimentazione dell'integrato.
Ma quindi, anche l'altro integrato (microfono) necessita dell'alimentazione? perché nello schema non vedo scendere il ramo.
O probabilmente i due amplificatori sono già inclusi dentro al TL 082 che mi dici nel tuo post?
Bruno, Ti chiedo pietà! Non sono preparato!
saluti
Bry
Nella mia ignoranza pensavo che quel ramo, nel disegno, passasse "dietro" al TL081 e andasse a massa e quindi in corto.
Invece è l'alimentazione dell'integrato.
Ma quindi, anche l'altro integrato (microfono) necessita dell'alimentazione? perché nello schema non vedo scendere il ramo.
O probabilmente i due amplificatori sono già inclusi dentro al TL 082 che mi dici nel tuo post?
Bruno, Ti chiedo pietà! Non sono preparato!
saluti
Bry
0
voti
Buona la seconda. Il TL082 e' un doppio operazionale. Quel collegamento li alimenta tutti e due.
"La follia sta nel fare sempre la stessa cosa aspettandosi risultati diversi".
"Parla soltanto quando sei sicuro che quello che dirai è più bello del silenzio".
Rispondere è cortesia, ma lasciare l'ultima parola ai cretini è arte.
"Parla soltanto quando sei sicuro che quello che dirai è più bello del silenzio".
Rispondere è cortesia, ma lasciare l'ultima parola ai cretini è arte.
-

TardoFreak
73,9k 8 12 13 - -EY Legend-

- Messaggi: 15754
- Iscritto il: 16 dic 2009, 11:10
- Località: Torino - 3° pianeta del Sistema Solare
0
voti
Benissimo Tardofreak! Sei stato gentilissimo.
Spero di non doverVi disturbare nuovamente con questi dubbi da elettroeretico!
Saluti
Bry
Spero di non doverVi disturbare nuovamente con questi dubbi da elettroeretico!
Saluti
Bry
0
voti
brian76 ha scritto:Benissimo Tardofreak! Sei stato gentilissimo.
Gentilissimo lo e' stato Bruno Valente.
Ha fatto tutto lui!

"La follia sta nel fare sempre la stessa cosa aspettandosi risultati diversi".
"Parla soltanto quando sei sicuro che quello che dirai è più bello del silenzio".
Rispondere è cortesia, ma lasciare l'ultima parola ai cretini è arte.
"Parla soltanto quando sei sicuro che quello che dirai è più bello del silenzio".
Rispondere è cortesia, ma lasciare l'ultima parola ai cretini è arte.
-

TardoFreak
73,9k 8 12 13 - -EY Legend-

- Messaggi: 15754
- Iscritto il: 16 dic 2009, 11:10
- Località: Torino - 3° pianeta del Sistema Solare
0
voti
Stavo considerando che il TL082 funziona bene con una alimentazione singola che non sia inferiore a 8V e quindi, se vuoi far funzionare il mixer anche con pile quasi completamente scariche sarebbe il caso di alimentarlo con due pile da 9V collegate in serie (18V) oppure cambiare integrato: con un LM358 ad esempio (identica piedinatura del TL082) avresti un buon funzionamento fino a 3V.
Con l'LM358 avresti una qualità audio un po' inferiore ma per la tua applicazione sicuramente non se ne accorgerebbe nessuno.
Con l'LM358 avresti una qualità audio un po' inferiore ma per la tua applicazione sicuramente non se ne accorgerebbe nessuno.
-

BrunoValente
39,6k 7 11 13 - G.Master EY

- Messaggi: 7796
- Iscritto il: 8 mag 2007, 14:48
0
voti
Era quello che pensavo anch' io. Di solito, per queste realizzazioni, uso l' LM2904 che e' il 358 compensato internamente.
"La follia sta nel fare sempre la stessa cosa aspettandosi risultati diversi".
"Parla soltanto quando sei sicuro che quello che dirai è più bello del silenzio".
Rispondere è cortesia, ma lasciare l'ultima parola ai cretini è arte.
"Parla soltanto quando sei sicuro che quello che dirai è più bello del silenzio".
Rispondere è cortesia, ma lasciare l'ultima parola ai cretini è arte.
-

TardoFreak
73,9k 8 12 13 - -EY Legend-

- Messaggi: 15754
- Iscritto il: 16 dic 2009, 11:10
- Località: Torino - 3° pianeta del Sistema Solare
41 messaggi
• Pagina 2 di 5 • 1, 2, 3, 4, 5
Chi c’è in linea
Visitano il forum: Nessuno e 123 ospiti

Elettrotecnica e non solo (admin)
Un gatto tra gli elettroni (IsidoroKZ)
Esperienza e simulazioni (g.schgor)
Moleskine di un idraulico (RenzoDF)
Il Blog di ElectroYou (webmaster)
Idee microcontrollate (TardoFreak)
PICcoli grandi PICMicro (Paolino)
Il blog elettrico di carloc (carloc)
DirtEYblooog (dirtydeeds)
Di tutto... un po' (jordan20)
AK47 (lillo)
Esperienze elettroniche (marco438)
Telecomunicazioni musicali (clavicordo)
Automazione ed Elettronica (gustavo)
Direttive per la sicurezza (ErnestoCappelletti)
EYnfo dall'Alaska (mir)
Apriamo il quadro! (attilio)
H7-25 (asdf)
Passione Elettrica (massimob)
Elettroni a spasso (guidob)
Bloguerra (guerra)