da
RenzoDF » 28 feb 2010, 13:28
trinacria1987 ha scritto:Per inserire i generatori sinusoidali; ho inserito le seguenti caratteristiche: ....
Per quanto riguarda la forma della sinusoide:
Per inserire la frequenza ho eseguito il rapporto 5/6,28=0.796; che ho approssimato a 0.80.Dove sbaglio?Per fare l'analisi ho eseguito un Analisi AC.
Proprio così, ma
non approssimare, non c'è ragione (anzi inserisci 0.795774715) e per quello di tensione ovviamente
fase zero!
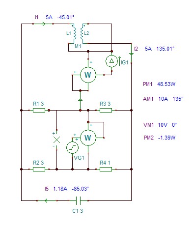
Quanto valgono questi risultati ?Da quello che vedo, direi, che intanto hai sbagliato con il collegamento del mutuo induttore, in quanto non hai rispettato le convenzioni per i morsetti (si può fare, ... ma devi cambiare il segno per
M )
Io ottengo questi,

- 2010-02-28_122424.jpg (25.45 KiB) Osservato 2801 volte
ma sono appena arrivato e ho fatto tutto in fretta ... forse ho dimenticato qualche cosa

BTW devi imparare a inserire i wattmetri se vuoi avere anche la potenza !... se vuoi la potenza complessa e non solo la sua parte reale, usa come ti ho già suggerito,
AC Analysis -->
Calculate nodal voltages ... ma in questo caso
AC via bottone
verde della barra_superiore è sufficiente
Se poi vuoi togliere le freccie agli strumenti o rinominare, come ho fatto io, il mutuo induttore (per mettere in evidenza L1 e L2), usa
Edit -->
SymbolTi ricordo infine che per simulare, visto che TinaDemo fa i capricci e scrive "
circuito troppo complesso", devi caricare il file demo DIFFAMP.TSC, ripulire il foglio e incollare la tua rete
