Parecchi anni addietro ho realizzato per una stazione di collaudo un alimentatore programmabile. In pratica era una periferica per un microcomputer tramite la quale, scrivendo nel registro di un DAC un valore a 8 bit, mi dava una tensione in uscita che variava da 0V a 25,5V in passi da 100mV. Questo alimentatore mi permetteva anche, tramite un amplificatore differenziale collegato alla resistenza di limitazione della corrente di uscita collegato ad un DAC a 8 bit, di leggere anche la corrente assorbita.
Era il 1988 ed ho utilizzato un regolatore L146 (uguale all' LM723 ma che sopporta una tensione di 40V in ingresso) con un transistor di potenza di cui non ricordo la sigla (forse era un darligton ... boh) come stadio di potenza. Il classico alimentatore serie limitato in corrente munito di un robusto e massiccio dissipatore.
Ora mi trovo a doverne realizzare uno analogo (con risoluzione maggiore sia come tensione che come lettura di corrente) che dovrebbe erogare una corrente di 10A con tensione da 0 a 40V.
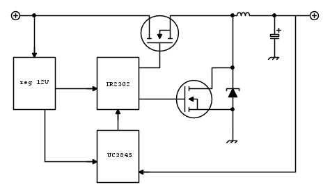
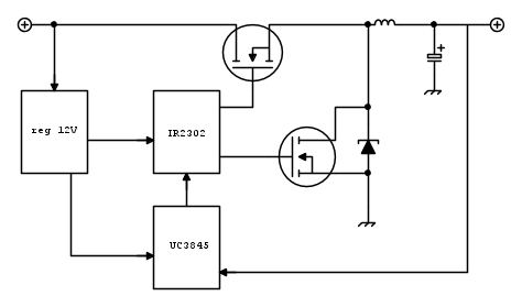
Realizzarlo in modo tradizionale vuol dire costruire una bella stufa/fornetto_per_le_caldarroste quindi vorrei realizzarlo switching.
il problema e' che non ho mai lavorato con gli alimentatori switching
Immagino che esistano alcuni integrati di grande popolarita' e di facile reperibilita' (requisiti indispensabili) come potrebbe essere, ad esempio, l' LM338.
Posto che mi affiderei completamente alle application notes dell' integrato (non ho lo spessore per inventarmi qualcosa da me) avrei bisogno di consigli, sigle e qualsiasi informazione che mi potesse essere utile.
Ringrazio anticipatamente chi avra' la gentilezza di illuminarmi.


Elettrotecnica e non solo (admin)
Un gatto tra gli elettroni (IsidoroKZ)
Esperienza e simulazioni (g.schgor)
Moleskine di un idraulico (RenzoDF)
Il Blog di ElectroYou (webmaster)
Idee microcontrollate (TardoFreak)
PICcoli grandi PICMicro (Paolino)
Il blog elettrico di carloc (carloc)
DirtEYblooog (dirtydeeds)
Di tutto... un po' (jordan20)
AK47 (lillo)
Esperienze elettroniche (marco438)
Telecomunicazioni musicali (clavicordo)
Automazione ed Elettronica (gustavo)
Direttive per la sicurezza (ErnestoCappelletti)
EYnfo dall'Alaska (mir)
Apriamo il quadro! (attilio)
H7-25 (asdf)
Passione Elettrica (massimob)
Elettroni a spasso (guidob)
Bloguerra (guerra)




