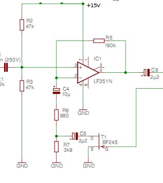
In questo circuito amplificatore, il jfet varia la resistenza tra V- e massa, variando così il gain dell'amplificatore.
Applicando un segnale alternato all'ingresso del jfet si ottiene un effetto di tremolo.
Nel progetto originale, il segnale ingresso al jfet provenga da questo circuito, attraverso un potenziometro da 10k che determina l'intensità dell'effetto tremolo:
OSCILLATORE1
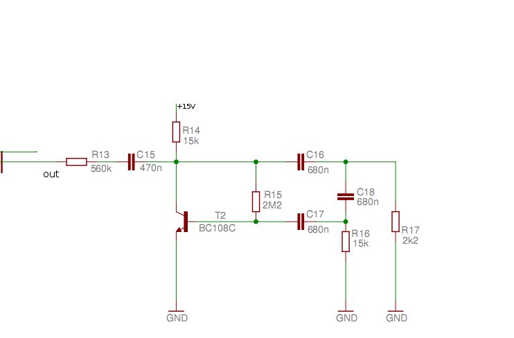
Io vorrei invece mettergli in ingresso il segnale proveniente da questo circuito, che produce una sinusoide con frequenza 5.75HZ, di ampiezza 14 V picco-picco (compresa tra massa e +14V ). Vorrei utilizzare questo circuito invece dell'altro perché questo ce l'ho già pronto, mentre l'altro dovrei costruirlo.
OSCILLATORE2
Collegando direttamente l'uscita di questo oscillatore2 al gate del JFET, l'uscita dell'oscillatore va fissa a zero e non si ha effetto tremolo.
Collegando l'uscita dell'oscillatore2 attraverso una resistenza da 560k e un condensatore da 330nF in serie, si ha l'effetto tremolo, ma è troppo intenso. Utilizzando un potenziometro da 50k come partitore tra il condensatore e massa,e collegandone l'uscita all'ingresso del jfet, l'effetto tremolo sparisce praticamente del tutto indipendentemente dalla posizione del potenziometro.
C'è un qualche semplice circuito adattatore da interporre tra l'uscita dell'oscillatore2 e il gate del jfet, in modo che sia possibile regolare l'intensità del tremolo con un potenziometro da 10k o 50k? Sono vincolato all'uso di questi valori di potenziometri perché sono di una forma particolare e logaritmici e ho solo questi due valori a disposizione
grazie
jfet per variare il guadagno di un operazionale
Moderatori:
carloc,
g.schgor,
BrunoValente,
IsidoroKZ
13 messaggi
• Pagina 1 di 2 • 1, 2
0
voti
update: ho costruito l'oscillatore1, e il comportamento è esattamente lo stesso: utilizzando in accoppiamento il condensatore da 480nF e la resistenza da 560k, l'effetto vibrato è troppo pronunciato (fatico a descriverlo, perché sull'oscilloscopio non riesco a trovare un modo comodo per visualizzarlo) . Appena metto il potenziometro in derivazione dopo la resistenza da 560k, per prelevare l'uscita da mandare al gate, l'effetto vibrato cessa. Inoltre, sostituendo a R14 dell'oscillatore1 una resistenza variabile per diminuire l'ampiezza dell'oscillazione, succede quanto segue: l'uscita dell'oscillatore varia gradualmente in ampiezza mantenendo la forma sinusoidale; contemporaneamente, l'effetto tremolo diminuisce dapprima progressivamente, dopodiché ad un certo punto scompare improvvisamente.
Suppongo ci sia qualcosa che non va nella polarizzazione del jfet, ma non ne sono esperto.
Suppongo ci sia qualcosa che non va nella polarizzazione del jfet, ma non ne sono esperto.
-

oromoiluig
25 1 2 6 - Frequentatore

- Messaggi: 280
- Iscritto il: 17 ott 2009, 16:35
0
voti
Ti consiglio di fare così.
Non è il massimo perché il gate andrebbe polarizzato correttamente con una tensione negativa ma anche così dovrebbe andare: lo stesso segnale dell'oscillatore, grazie al diodo, dovrebbe riuscire a polarizzare l'ingresso del fet con tensione negativa.
Se la regolazione dell'effetto dovesse avvenire tutta con un piccolo spostamento del potenziometro dalla posizione di zero vorrà dire che il segnale proveniente dall'oscillatore è eccessivo e puoi montare in serie all'elettrolitico una resistenza di valore opportuno, puoi regolarti per tentativi.
Non è il massimo perché il gate andrebbe polarizzato correttamente con una tensione negativa ma anche così dovrebbe andare: lo stesso segnale dell'oscillatore, grazie al diodo, dovrebbe riuscire a polarizzare l'ingresso del fet con tensione negativa.
Se la regolazione dell'effetto dovesse avvenire tutta con un piccolo spostamento del potenziometro dalla posizione di zero vorrà dire che il segnale proveniente dall'oscillatore è eccessivo e puoi montare in serie all'elettrolitico una resistenza di valore opportuno, puoi regolarti per tentativi.
-

BrunoValente
39,6k 7 11 13 - G.Master EY

- Messaggi: 7796
- Iscritto il: 8 mag 2007, 14:48
2
voti
grazie, l'ho fatto, ma il problema resta più o meno lo stesso: se non metto il potenziometro, e collego direttamente l'elettrolitico al 480nF, come nel seguente schema, si sente il vibrato.
Se invece collego una resistenza da 33k(la prima che mi è capitata in mano)-che fa le veci del potenziometro-tra il l'elettrolitico e massa, come nello schema seguente - il vibrato sparisce.
Se invece collego una resistenza da 33k(la prima che mi è capitata in mano)-che fa le veci del potenziometro-tra il l'elettrolitico e massa, come nello schema seguente - il vibrato sparisce.
-

oromoiluig
25 1 2 6 - Frequentatore

- Messaggi: 280
- Iscritto il: 17 ott 2009, 16:35
0
voti
Mi sembra che il vibrato sia una cosa lenta, un paio di hertz. Se e` cosi` proverei con una fotoresistenza e una lampadina.
Per usare proficuamente un simulatore, bisogna sapere molta più elettronica di lui
Plug it in - it works better!
Il 555 sta all'elettronica come Arduino all'informatica! (entrambi loro malgrado)
Se volete risposte rispondete a tutte le mie domande
Plug it in - it works better!
Il 555 sta all'elettronica come Arduino all'informatica! (entrambi loro malgrado)
Se volete risposte rispondete a tutte le mie domande
0
voti
sì sono circa 6hz, grazie del suggerimento, comunque ci terrei a capire perché questo circuito così com'è fatto non funziona...
grazie
grazie
-

oromoiluig
25 1 2 6 - Frequentatore

- Messaggi: 280
- Iscritto il: 17 ott 2009, 16:35
0
voti
Con quale dei due oscillatori stai provando?
in ogni caso devi togliere la resistenza da 560k e anche eventuali condensatori in serie all'uscita.
Quello che osservi si giustificherebbe solo se in serie all'uscita dell'oscillatore vi fosse una resistenza di alto valore o un condensatore troppo piccolo.
in ogni caso devi togliere la resistenza da 560k e anche eventuali condensatori in serie all'uscita.
Quello che osservi si giustificherebbe solo se in serie all'uscita dell'oscillatore vi fosse una resistenza di alto valore o un condensatore troppo piccolo.
-

BrunoValente
39,6k 7 11 13 - G.Master EY

- Messaggi: 7796
- Iscritto il: 8 mag 2007, 14:48
0
voti
sto provando con l'oscillatore2 , più tardi proverò togliendo ila resistenza da 560k e il condensatore da 480nF presenti nello schema originale, giusto?
-

oromoiluig
25 1 2 6 - Frequentatore

- Messaggi: 280
- Iscritto il: 17 ott 2009, 16:35
0
voti
Ma scusa: nell'oscillatore N°2 non dovrebbero esserci quei componenti o sbaglio? E comunque se li hai montati sono loro la causa del malfunzionamento. Devi toglierli.
-

BrunoValente
39,6k 7 11 13 - G.Master EY

- Messaggi: 7796
- Iscritto il: 8 mag 2007, 14:48
0
voti
scusa ho sbagliato sto usando l'oscillatore 1.
-

oromoiluig
25 1 2 6 - Frequentatore

- Messaggi: 280
- Iscritto il: 17 ott 2009, 16:35
13 messaggi
• Pagina 1 di 2 • 1, 2
Chi c’è in linea
Visitano il forum: Nessuno e 214 ospiti

Elettrotecnica e non solo (admin)
Un gatto tra gli elettroni (IsidoroKZ)
Esperienza e simulazioni (g.schgor)
Moleskine di un idraulico (RenzoDF)
Il Blog di ElectroYou (webmaster)
Idee microcontrollate (TardoFreak)
PICcoli grandi PICMicro (Paolino)
Il blog elettrico di carloc (carloc)
DirtEYblooog (dirtydeeds)
Di tutto... un po' (jordan20)
AK47 (lillo)
Esperienze elettroniche (marco438)
Telecomunicazioni musicali (clavicordo)
Automazione ed Elettronica (gustavo)
Direttive per la sicurezza (ErnestoCappelletti)
EYnfo dall'Alaska (mir)
Apriamo il quadro! (attilio)
H7-25 (asdf)
Passione Elettrica (massimob)
Elettroni a spasso (guidob)
Bloguerra (guerra)


