Salve,
Avrei bisogno di informazioni su come creare un circuito che illumini a turno una serie di 3 led, in totale 18 led,
esempio , 100000 010000 001000 000100 000010 000001 000000
avevo pensato l uso di un demultiplexer
Circuito di led
Moderatori:
carloc,
g.schgor,
BrunoValente,
IsidoroKZ
0
voti
Fammi capire, ad ogni 1 corrispondono 3 led accesi e ad ogni 0 corrispondono 3 led spenti? Come dev'essere la sequenza, semplicemente a scorrimento? Basta uno shift register, o se sei pratico anche un microcontrollore con qualche BJT. Fammi sapere e spiegati il piu' precisamente possibile. Tempi, tipi di led, alimentazione a disposizione, ecc...
-

rusty
4.075 2 9 11 - Utente disattivato per decisione dell'amministrazione proprietaria del sito
- Messaggi: 1578
- Iscritto il: 25 gen 2009, 13:10
0
voti
esattamente 1= 3 led accesi , 0= 3 led spenti, sequenza semplice a scorrimento scanditi dalla pressioni di un interruttore con una fase tutti spenti, alimentazione disponibile semplici pile poiché devo inserire il tutto in un quadro, i led devono essere bianchi , i quali illuminano una scatola di 7x7 cm circa
0
voti
Come la vedi una cosa del genere? Qui non hai bisogno di saper programmare un microcontrollore, componenti discreti. Non ci sono valori perché non mi hai detto i tempi e la tensione d'alimentazione (vorrei i valori precisi).
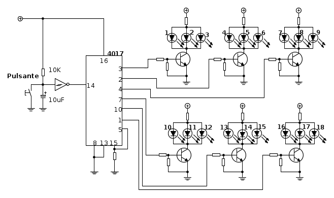
Un 555, un 4017, 6 BJT ed una manciata di componenti passivi. Magari aspetta anche altre soluzioni da altri, questa è solo un'idea disegnata in 10 minuti netti
Un 555, un 4017, 6 BJT ed una manciata di componenti passivi. Magari aspetta anche altre soluzioni da altri, questa è solo un'idea disegnata in 10 minuti netti
-

rusty
4.075 2 9 11 - Utente disattivato per decisione dell'amministrazione proprietaria del sito
- Messaggi: 1578
- Iscritto il: 25 gen 2009, 13:10
0
voti
Mi sono accorto ora che tu volevi far avanzare l'effetto con un pulsante. Quello precedente avanza in automatico, e con il potenziometro puoi variare la velocita' dello scorrimento, mentre questo che ti metto ora avanza con la pressione del tasto. Vedi tu quello che ti sembra meglio.
-

rusty
4.075 2 9 11 - Utente disattivato per decisione dell'amministrazione proprietaria del sito
- Messaggi: 1578
- Iscritto il: 25 gen 2009, 13:10
0
voti
Tre led in parallelo secco non mi piacciono molto. Se c'e` un po' di tensione (cosa di cui dubito) meglio metterli in serie, o per mal che vada due in serie e uno per conto suo.
Le resistenze di limitazione corrente led si possono risparmiare, ne basta una in comune a tutte le stringhe, tanto solo una stringa per volta e` accesa.
Le resistenze di limitazione corrente led si possono risparmiare, ne basta una in comune a tutte le stringhe, tanto solo una stringa per volta e` accesa.
Per usare proficuamente un simulatore, bisogna sapere molta più elettronica di lui
Plug it in - it works better!
Il 555 sta all'elettronica come Arduino all'informatica! (entrambi loro malgrado)
Se volete risposte rispondete a tutte le mie domande
Plug it in - it works better!
Il 555 sta all'elettronica come Arduino all'informatica! (entrambi loro malgrado)
Se volete risposte rispondete a tutte le mie domande
0
voti
Lo schema è perfetto, usando una batteria pp3 da 9v, è possibile alimentare tutto il circuito?
Potreste gentilmente darmi i valori degli altri componenti? i led a piacere, quelli comuni che si trovano facilmente in qualsiasi negozio.
Potreste gentilmente darmi i valori degli altri componenti? i led a piacere, quelli comuni che si trovano facilmente in qualsiasi negozio.
0
voti
avevo pensato a dei led flash bianchi con assorbimento 20 - 40 mA, sapete se sono molto costosi?
0
voti
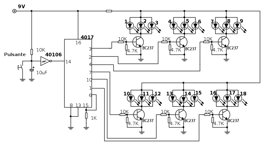
Ora ho aggiornato un po' lo schema. Mi devi ancora dare, pero', la tensione effettiva dei diodi led che sceglierai... a naso bianchi da 20 mA possiamo dargli 3 - 3.4 V, ma sarebbe meglio sapere i valori precisi.
Come transistor ho scelto dei BJT BC237 (molto comuni, poco costosi), che hanno (come da datasheet) correnti di collettore di 100 mA (dovremmo starci ampiamente). Quindi con 1mA in base dovremmo star sicuri (ampiamente!) di mandarli in saturazione e far scorrere la corrente necessaria per illuminare i led.
Ho corretto la piedinatura dal 4017 che prima risultava errata (nella fattispecie il reset, che non faceva fare lo stato "tutti spenti").
Attendiamo conferme anche da altri, nel mentre guardati un po' di led (anche su ebay) e dimmi quando li hai scelti, cosi' guardiamo assieme le caratteristiche e definiamo lo schema.
p.s. Grazie IsidoroKZ per la dritta dei resistori, purtroppo però non ce la facciamo a stare in 9V con i led in serie come dici, possiamo comunque metterne 2 in serie e uno solitario in parallelo
Come transistor ho scelto dei BJT BC237 (molto comuni, poco costosi), che hanno (come da datasheet) correnti di collettore di 100 mA (dovremmo starci ampiamente). Quindi con 1mA in base dovremmo star sicuri (ampiamente!) di mandarli in saturazione e far scorrere la corrente necessaria per illuminare i led.
Ho corretto la piedinatura dal 4017 che prima risultava errata (nella fattispecie il reset, che non faceva fare lo stato "tutti spenti").
Attendiamo conferme anche da altri, nel mentre guardati un po' di led (anche su ebay) e dimmi quando li hai scelti, cosi' guardiamo assieme le caratteristiche e definiamo lo schema.
p.s. Grazie IsidoroKZ per la dritta dei resistori, purtroppo però non ce la facciamo a stare in 9V con i led in serie come dici, possiamo comunque metterne 2 in serie e uno solitario in parallelo
-

rusty
4.075 2 9 11 - Utente disattivato per decisione dell'amministrazione proprietaria del sito
- Messaggi: 1578
- Iscritto il: 25 gen 2009, 13:10
0
voti
[10] Re: Circuito di led
ho comprato i led da 3v, potreste darmi i dati degli altri componenti? così compro il resto del materiale. grazie in anticipo
Chi c’è in linea
Visitano il forum: Nessuno e 25 ospiti

Elettrotecnica e non solo (admin)
Un gatto tra gli elettroni (IsidoroKZ)
Esperienza e simulazioni (g.schgor)
Moleskine di un idraulico (RenzoDF)
Il Blog di ElectroYou (webmaster)
Idee microcontrollate (TardoFreak)
PICcoli grandi PICMicro (Paolino)
Il blog elettrico di carloc (carloc)
DirtEYblooog (dirtydeeds)
Di tutto... un po' (jordan20)
AK47 (lillo)
Esperienze elettroniche (marco438)
Telecomunicazioni musicali (clavicordo)
Automazione ed Elettronica (gustavo)
Direttive per la sicurezza (ErnestoCappelletti)
EYnfo dall'Alaska (mir)
Apriamo il quadro! (attilio)
H7-25 (asdf)
Passione Elettrica (massimob)
Elettroni a spasso (guidob)
Bloguerra (guerra)




