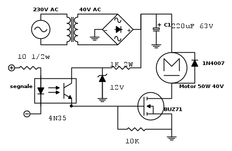
gohan ha scritto:Se vuoi mettere lo zener la resistenza da applicare va dimensionata in base alla formuladove ovviamente la
è massima corrente accettata dallo zener.
Io ho trovato questa formula per i diodi zener da 1w:

Considerando l'assorbimento del MOS di 1 mW (è giusto?) ho una resistenza di
= 900 Ohm 1W.Ma quel condensatore C1 che hai messo sul primo schema? quant'è?

Elettrotecnica e non solo (admin)
Un gatto tra gli elettroni (IsidoroKZ)
Esperienza e simulazioni (g.schgor)
Moleskine di un idraulico (RenzoDF)
Il Blog di ElectroYou (webmaster)
Idee microcontrollate (TardoFreak)
PICcoli grandi PICMicro (Paolino)
Il blog elettrico di carloc (carloc)
DirtEYblooog (dirtydeeds)
Di tutto... un po' (jordan20)
AK47 (lillo)
Esperienze elettroniche (marco438)
Telecomunicazioni musicali (clavicordo)
Automazione ed Elettronica (gustavo)
Direttive per la sicurezza (ErnestoCappelletti)
EYnfo dall'Alaska (mir)
Apriamo il quadro! (attilio)
H7-25 (asdf)
Passione Elettrica (massimob)
Elettroni a spasso (guidob)
Bloguerra (guerra)
dove ovviamente la
è massima corrente accettata dallo zener.










