Salve a tutti, ho bisogno di qualche suggerimento riguardo la realizzazione di un driver per un led 3 W con le seguenti caratteristiche:
Tensione di alimentazione: 3,2 - 3,6 V
Corrente forward massima: 700 mA
Pensavo di alimentare l'eventuale driver attraverso una cella litio-polimero con tensione a vuoto di 4,10 V a piena carica.
Vi chiedo aiuto perché non saprei se imporre al diodo corrente o tensione. Eventualmente posso realizzare qualcosa di lineare in tensione data la "prossimità" delle due, dato che non avrei molte rogne di dissipazione in questo modo, ma la luminosità sarebbe influenzata dalla scarica della cella.
L'altra idea sarebbe quella di realizzare uno specchio di corrente a mosfet di potenza in modo da imporre i 700 mA al carico. Prima di realizzare qualsiasi cosa sarei interessato al vostro consiglio.. Inoltre c'è da considerare che in realtà i led da pilotare sarebbero due, quindi si potrebbe realizzare una serie alimentata da due celle con relativo specchio di corrente oppure due circuiti uguali per ogni led entrambi collegati ad un'unica batteria. Vi ringrazio per ogni eventuale dritta, un saluto a tutti!
Driver per led 3 W ~ 0.7 A
Moderatori:
carloc,
g.schgor,
BrunoValente,
IsidoroKZ
43 messaggi
• Pagina 1 di 5 • 1, 2, 3, 4, 5
0
voti
Ho pensato di abbandonare l'idea dello specchio di corrente dato che avrei un consumo raddoppiato per niente..
-

marioursino
5.687 3 9 13 - G.Master EY

- Messaggi: 1598
- Iscritto il: 5 dic 2009, 4:32
2
voti
Ciao,
tempo indietro avevamo discusso e realizzato questa soluzione. E' un driver switching per led, con qualche riadattamento potrebbe andar bene anche nel tuo caso.
Altrimenti se ti va bene la soluzione lineare potresti pensare ad un regolatore di corrente con shunt e operazionale. Sono pochi componenti e non dovrebbe darti problemi di funzionamento, intendo un circuito di questo tipo.
tempo indietro avevamo discusso e realizzato questa soluzione. E' un driver switching per led, con qualche riadattamento potrebbe andar bene anche nel tuo caso.
Altrimenti se ti va bene la soluzione lineare potresti pensare ad un regolatore di corrente con shunt e operazionale. Sono pochi componenti e non dovrebbe darti problemi di funzionamento, intendo un circuito di questo tipo.
0
voti
Se vai di lineare metti due celle e due diodi in serie e usa un MOS!
Per usare proficuamente un simulatore, bisogna sapere molta più elettronica di lui
Plug it in - it works better!
Il 555 sta all'elettronica come Arduino all'informatica! (entrambi loro malgrado)
Se volete risposte rispondete a tutte le mie domande
Plug it in - it works better!
Il 555 sta all'elettronica come Arduino all'informatica! (entrambi loro malgrado)
Se volete risposte rispondete a tutte le mie domande
0
voti
Grazie a tutti per i consigli, sembra molto funzionale il regolatore switching di davidde, purtroppo se volessi realizzarlo dovrei affidarmi esclusivamente alle vostre istruzioni in quanto nell'appena-finito secondo anno di ing. elettronica ho sostenuto gli esami di fondamenti di elettronica analogica e fondamenti di digitale; l'anno scorso elettrotecnica e qui finiscono le materie a "componenti discreti".
Il problema è che le mie conoscenze (che sono ben forgiate dato che mi sono rotto la testa per far bene i due esami) terminano ai transistori di tipo a giunzione bipolare nel campo analogico e ai FET in quello digitale. Il problema è quindi che (a meno qualche vostra dritta) non sarei in grado di dimensionare o inserire in un circuito un comparatore di qualsivoglia genere, e al momento non posso nemmeno dedicarci qualche giorno di superficiale studio dallo Jaeger (microelettronica), quindi mi sa che dovrò affidarmi al lineare.
Il problema è che le mie conoscenze (che sono ben forgiate dato che mi sono rotto la testa per far bene i due esami) terminano ai transistori di tipo a giunzione bipolare nel campo analogico e ai FET in quello digitale. Il problema è quindi che (a meno qualche vostra dritta) non sarei in grado di dimensionare o inserire in un circuito un comparatore di qualsivoglia genere, e al momento non posso nemmeno dedicarci qualche giorno di superficiale studio dallo Jaeger (microelettronica), quindi mi sa che dovrò affidarmi al lineare.
-

marioursino
5.687 3 9 13 - G.Master EY

- Messaggi: 1598
- Iscritto il: 5 dic 2009, 4:32
0
voti
Non è per i soldi dato che non costa molto, è la realizzazione che mi interessa. Grazie comunque!
-

marioursino
5.687 3 9 13 - G.Master EY

- Messaggi: 1598
- Iscritto il: 5 dic 2009, 4:32
0
voti
Attraverso il potenziometro R2 ottengo la mia corrente di 0.7 A sul braccio del led di potenza, tuttavia mi ritrovo circa 3 W dissipati dal transistor (giustamente), e la corrente aumenta via via che il MOS si scalda (giustamente anche questo).
L7805CV è un regolatore di tensione che mantiene indipendente la tensione di gate dalla lenta scarica delle celle imponendo 5 V ai capi del partitore.
Ora come ora con il partitore tarato così la corrente parte da 0.61 A e arriva ai 0.70 A all'equilibrio di temperatura dissipatore - ambiente dopo qualche minuto dato che per adesso questo è sovradimensionato, poi troverò la configurazione migliore. Secondo voi posso ridurre la dissipazione in qualche modo senza passare al PWM?
-

marioursino
5.687 3 9 13 - G.Master EY

- Messaggi: 1598
- Iscritto il: 5 dic 2009, 4:32
0
voti
Quello e` una sorgente di corrente in anello aperto, sorgente di pessima qualita`. Per fare le cose per bene in elettronica bisogna usare la retroazione negativa.
Usa il secondo schema che ti ha dato
davidde in cui al posto del bipolare metti il MOS. Se fai lo schema in fidocad, poi lo si puo` mettere a posto.
Vale pero` il suggerimento di mettere due celle al litio in serie e alimentare i due led in serie.
Usa il secondo schema che ti ha dato
Vale pero` il suggerimento di mettere due celle al litio in serie e alimentare i due led in serie.
Per usare proficuamente un simulatore, bisogna sapere molta più elettronica di lui
Plug it in - it works better!
Il 555 sta all'elettronica come Arduino all'informatica! (entrambi loro malgrado)
Se volete risposte rispondete a tutte le mie domande
Plug it in - it works better!
Il 555 sta all'elettronica come Arduino all'informatica! (entrambi loro malgrado)
Se volete risposte rispondete a tutte le mie domande
0
voti
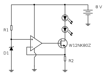
Un LM393 va bene? Lo zener che caratteristiche deve avere? Non so come funzioni quel circuito, ogni consiglio è ben accetto. Grazie mille per la disponibilità..
Aggiungo lo schema:
Aggiungo ancora: 8,10 V è la tensione a vuoto di due celle in serie. In questo modo la tensione di drain sarebbe a farla grossa di 1 V, si può fare lo stesso? In caso contrario si potrebbero inserire i due diodi in parallelo avendo una Ids = 1,4 A? Se la temperatura dovesse essere eccessiva nel secondo caso o se il primo fosse irrealizzabile mi accontenterò di un solo diodo.
Ps: l'NMOS è il primo che ho trovato, se secondo lei posso utilizzarne uno più adatto mi faccia sapere!
Aggiungo lo schema:
Aggiungo ancora: 8,10 V è la tensione a vuoto di due celle in serie. In questo modo la tensione di drain sarebbe a farla grossa di 1 V, si può fare lo stesso? In caso contrario si potrebbero inserire i due diodi in parallelo avendo una Ids = 1,4 A? Se la temperatura dovesse essere eccessiva nel secondo caso o se il primo fosse irrealizzabile mi accontenterò di un solo diodo.
Ps: l'NMOS è il primo che ho trovato, se secondo lei posso utilizzarne uno più adatto mi faccia sapere!
-

marioursino
5.687 3 9 13 - G.Master EY

- Messaggi: 1598
- Iscritto il: 5 dic 2009, 4:32
43 messaggi
• Pagina 1 di 5 • 1, 2, 3, 4, 5
Chi c’è in linea
Visitano il forum: Nessuno e 391 ospiti

Elettrotecnica e non solo (admin)
Un gatto tra gli elettroni (IsidoroKZ)
Esperienza e simulazioni (g.schgor)
Moleskine di un idraulico (RenzoDF)
Il Blog di ElectroYou (webmaster)
Idee microcontrollate (TardoFreak)
PICcoli grandi PICMicro (Paolino)
Il blog elettrico di carloc (carloc)
DirtEYblooog (dirtydeeds)
Di tutto... un po' (jordan20)
AK47 (lillo)
Esperienze elettroniche (marco438)
Telecomunicazioni musicali (clavicordo)
Automazione ed Elettronica (gustavo)
Direttive per la sicurezza (ErnestoCappelletti)
EYnfo dall'Alaska (mir)
Apriamo il quadro! (attilio)
H7-25 (asdf)
Passione Elettrica (massimob)
Elettroni a spasso (guidob)
Bloguerra (guerra)




