Cos'è ElectroYou | Login Iscriviti

ElectroYou - la comunità dei professionisti del mondo elettrico

Amplificatore a Source Comune

Elettronica lineare e digitale: didattica ed applicazioni

Moderatori: Foto Utentecarloc, Foto Utenteg.schgor, Foto UtenteBrunoValente, Foto UtenteIsidoroKZ

0
voti

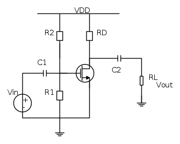
[1] Amplificatore a Source Comune

Messaggioda Foto UtenteVik » 28 giu 2011, 21:12

Salve a tutti!
So di fare delle domande elementari (ho iniziato adesso a studiare i MOSFET), dovendo scrivere le equazioni per il funzionamento in continua, il punto di funzionamento a riposo e la tensione di uscita, tanto per cominciare, in questo circuito dov'è la V_G_S ? e la V_D_S?

Grazie
Source Comune.jpg
Source Comune.jpg (14.91 KiB) Osservato 5310 volte
Avatar utente
Foto UtenteVik
10 1 4
Frequentatore
Frequentatore
 
Messaggi: 185
Iscritto il: 6 ago 2009, 16:48

0
voti

[2] Re: Amplificatore a Source Comune

Messaggioda Foto UtenteDarwinNE » 28 giu 2011, 22:40

Ci sono diversi simboli grafici per identificare i MOSFET e c'è a volte possibilità di confondersi, ma in un circuito come quello sono sicuro che si tratti di un MOSFET a canale N ad arricchimento.
Per capire dove si trovano le tensioni che chiedi devi prima cercare di identificare il drain ed il source, che in un MOSFET dipendono dalla polarizzazione. Qual è il terminale che si ritroverà con una tensione più elevata rispetto a massa, secondo te?

Per quanto riguarda lo schema, se lo riporti qui fatto con FidoCadJ, sarà più semplice da modificare per chi ti risponderà (per esempio, indicando il source ed il drain):

http://www.electroyou.it/darwinne/wiki/fidocadj
http://www.electroyou.it/darwinne/wiki/ ... u-fidocadj
Follow me on Mastodon: @davbucci@mastodon.sdf.org
Avatar utente
Foto UtenteDarwinNE
31,0k 7 11 13
G.Master EY
G.Master EY
 
Messaggi: 4420
Iscritto il: 18 apr 2010, 9:32
Località: Grenoble - France

0
voti

[3] Re: Amplificatore a Source Comune

Messaggioda Foto UtenteVik » 28 giu 2011, 23:35

Intanto grazie.
Ho scaricato FidoCad, ci provo a ridisegnare il circuito...la butto lì il Drain è il terminale a cui è collegata la resistenza R_D :mrgreen:
Avatar utente
Foto UtenteVik
10 1 4
Frequentatore
Frequentatore
 
Messaggi: 185
Iscritto il: 6 ago 2009, 16:48

0
voti

[4] Re: Amplificatore a Source Comune

Messaggioda Foto UtenteDarwinNE » 28 giu 2011, 23:42

Vik ha scritto:La butto lì il Drain è il terminale a cui è collegata la resistenza R_D :mrgreen:


Tutto ciò non è scevro di una certa logica (ed è vero, quello è proprio il drain!). Resta solo da capire come ha fatto chi ti ha dato il circuito da risolvere a decidere, correttamente, che il drain stava da quella parte :D
Mentre aspettiamo il disegno fatto con FidoCadJ, vediamo una domandina: in un MOSFET a canale N, il terminale più positivo è il drain o il source?
Follow me on Mastodon: @davbucci@mastodon.sdf.org
Avatar utente
Foto UtenteDarwinNE
31,0k 7 11 13
G.Master EY
G.Master EY
 
Messaggi: 4420
Iscritto il: 18 apr 2010, 9:32
Località: Grenoble - France

0
voti

[5] Re: Amplificatore a Source Comune

Messaggioda Foto UtenteVik » 29 giu 2011, 0:06

Essendo ad arricchimento n la corrente dovrebbe essere entrante nel drain, quindi il terminale più positivo è il drain...forse :oops:
Per il disegno ne riparliamo domani, non ho capito come si fanno a disegnare le resistenze!
Grazie
Avatar utente
Foto UtenteVik
10 1 4
Frequentatore
Frequentatore
 
Messaggi: 185
Iscritto il: 6 ago 2009, 16:48

0
voti

[6] Re: Amplificatore a Source Comune

Messaggioda Foto UtenteIsidoroKZ » 29 giu 2011, 0:19

Giusto: il drain e` quello che drena via le cariche dal canale, in questo caso gli elettroni, e quindi deve essere positivo. Il source invece e` la sorgente ed e` quello collegato al potenziale piu` negativo.

Per disegnare le resistenze apri il menu a destra, componenti standard e li` ci sono.
Per usare proficuamente un simulatore, bisogna sapere molta più elettronica di lui
Plug it in - it works better!
Il 555 sta all'elettronica come Arduino all'informatica! (entrambi loro malgrado)
Se volete risposte rispondete a tutte le mie domande
Avatar utente
Foto UtenteIsidoroKZ
121,2k 1 3 8
G.Master EY
G.Master EY
 
Messaggi: 21059
Iscritto il: 17 ott 2009, 0:00

0
voti

[7] Re: Amplificatore a Source Comune

Messaggioda Foto UtenteVik » 29 giu 2011, 0:29

Grazie.
Domani provo.
Avatar utente
Foto UtenteVik
10 1 4
Frequentatore
Frequentatore
 
Messaggi: 185
Iscritto il: 6 ago 2009, 16:48

1
voti

[8] Re: Amplificatore a Source Comune

Messaggioda Foto UtenteVik » 29 giu 2011, 12:26

Ecco il circuito disegnato con FidoCAd
Avatar utente
Foto UtenteVik
10 1 4
Frequentatore
Frequentatore
 
Messaggi: 185
Iscritto il: 6 ago 2009, 16:48

2
voti

[9] Re: Amplificatore a Source Comune

Messaggioda Foto UtenteDarwinNE » 29 giu 2011, 12:49

Bravo!

Mi permetto qualche consiglio. Prima di tutto, utilizzare un bollino per rappresentare una connessione elettrica è obbligatorio quando ci sono due fili che si incrociano e si vuole collegarli insieme. Molti utilizzano il bollino anche per le giunzioni a T, anche se non c'è rischio di confusione, molti altri non lo fanno. Quando misuri una tensione, devi sempre indicarne il verso.
Puoi disattivare la griglia per fare posizionamenti di precisione.


Ecco come disegnerei lo schema:


Molti utenti lo disegnerebbero così:
Ultima modifica di Foto UtenteDarwinNE il 29 giu 2011, 12:51, modificato 2 volte in totale.
Follow me on Mastodon: @davbucci@mastodon.sdf.org
Avatar utente
Foto UtenteDarwinNE
31,0k 7 11 13
G.Master EY
G.Master EY
 
Messaggi: 4420
Iscritto il: 18 apr 2010, 9:32
Località: Grenoble - France

0
voti

[10] Re: Amplificatore a Source Comune

Messaggioda Foto Utentelillo » 29 giu 2011, 12:50

salve a tutti.
Vik ha scritto:in questo circuito dov'è la V_G_S ? e la V_D_S?

se non erro.
Avatar utente
Foto Utentelillo
20,5k 7 12 13
G.Master EY
G.Master EY
 
Messaggi: 4172
Iscritto il: 25 nov 2010, 11:30
Località: Nuovo Mondo

Prossimo

Torna a Elettronica generale

Chi c’è in linea

Visitano il forum: Nessuno e 142 ospiti