Cos'è ElectroYou | Login Iscriviti

ElectroYou - la comunità dei professionisti del mondo elettrico

Amplificatore operazionale

Elettronica lineare e digitale: didattica ed applicazioni

Moderatori: Foto Utentecarloc, Foto Utenteg.schgor, Foto UtenteBrunoValente, Foto UtenteIsidoroKZ

0
voti

[1] Amplificatore operazionale

Messaggioda Foto UtenteArianna88 » 6 lug 2011, 15:00

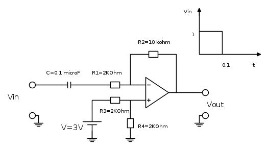
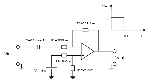
Ragazzi scusate l'insistenza, ho bisogno di nuovo del vostro aiuto, l'esercizio chiede di trovare la Vout in uscita ma io mi blocco già all'inizio perché ho un dubbio sul circuito semplificato ottenuto considerando la Vin nulla


In particolare non so se il circuito in questione debba essere questo:



o questo qua (non so se considerare che ,dato che il condensatore in continua è visto come un circuito aperto, la resistenza in ingresso è infinita e quella sul ramo in controreazione nulla):

Avatar utente
Foto UtenteArianna88
20 2
 
Messaggi: 13
Iscritto il: 4 lug 2011, 11:34

0
voti

[2] Re: Amplificatore operazionale

Messaggioda Foto Utentesimo85 » 6 lug 2011, 17:21

Arianna88 ha scritto: mi blocco ... considerando la Vin nulla

Probabile che sia proprio questo il motivo? Almeno, io non la calcolerei in questa maniera..
Quello è un amplificatore differenziale..

L' ultimo circuito non credo sia corretto, Vin deve essere a priori una tensione alternata, tu hai messo un inseguitore di tensione.
Avatar utente
Foto Utentesimo85
30,9k 7 12 13
Disattivato su sua richiesta
 
Messaggi: 9927
Iscritto il: 30 ago 2010, 4:59

0
voti

[3] Re: Amplificatore operazionale

Messaggioda Foto Utenteg.schgor » 6 lug 2011, 17:31

Le 3 configurazioni sono diverse, quindi danno risultati diversi.
Se devi studiare la prima, considera che la sua configurazione
è tipicamente derivativa, quindi deriverà i fronti d'onda del segnale
(impulsivo) d'ingresso.
Nei periodi stazionari, il circuito è simile al terzo (non c'è circolazione
di corrente) e poiché deve essere V+=V-, l'uscita si manterrà al valore
di V+ (1.5V)
Avatar utente
Foto Utenteg.schgor
57,8k 9 12 13
G.Master EY
G.Master EY
 
Messaggi: 16971
Iscritto il: 25 ott 2005, 9:58
Località: MILANO

0
voti

[4] Re: Amplificatore operazionale

Messaggioda Foto UtenteIsidoroKZ » 6 lug 2011, 19:10

gohan ha scritto:Quello è un amplificatore differenziale..

Lascia stare! Se non sei piu` che sicuro di che cosa stai dicendo, rischi di complicare la vita a chi ti legge!
Per usare proficuamente un simulatore, bisogna sapere molta più elettronica di lui
Plug it in - it works better!
Il 555 sta all'elettronica come Arduino all'informatica! (entrambi loro malgrado)
Se volete risposte rispondete a tutte le mie domande
Avatar utente
Foto UtenteIsidoroKZ
121,2k 1 3 8
G.Master EY
G.Master EY
 
Messaggi: 21059
Iscritto il: 17 ott 2009, 0:00

0
voti

[5] Re: Amplificatore operazionale

Messaggioda Foto UtenteArianna88 » 6 lug 2011, 19:36

Non credo di essermi spiegata bene, io devo analizzare il primo circuito; per farlo credo di dover considerare prima il circuito in continua annullando la Vin in ingresso e poi considerare il circuito eliminando invece la batteria sul morsetto non invertente (potrei sbagliare ma mi è sembrato che sia questa la procedura da applicare in presenza di più eccitazioni).

g.schgor ha scritto:Nei periodi stazionari, il circuito è simile al terzo (non c'è circolazione
di corrente) e poiché deve essere V+=V-, l'uscita si manterrà al valore
di V+ (1.5V)


Quindi dovrei analizzare prima il terzo circuito (quello tipo inseguitore di tensione) e poi considerare il resto del circuito che verrà un derivatore reale? Che intendi per simile?
Avatar utente
Foto UtenteArianna88
20 2
 
Messaggi: 13
Iscritto il: 4 lug 2011, 11:34

1
voti

[6] Re: Amplificatore operazionale

Messaggioda Foto Utenteg.schgor » 6 lug 2011, 21:35

Arianna88 ha scritto:Che intendi per simile?

Che si comporta allo stesso modo (non essendoci passaggio di corrente,
la resistenza è ininfluente)
Avatar utente
Foto Utenteg.schgor
57,8k 9 12 13
G.Master EY
G.Master EY
 
Messaggi: 16971
Iscritto il: 25 ott 2005, 9:58
Località: MILANO

0
voti

[7] Re: Amplificatore operazionale

Messaggioda Foto UtenteArianna88 » 6 lug 2011, 21:40

Ok grazie mille!
Avatar utente
Foto UtenteArianna88
20 2
 
Messaggi: 13
Iscritto il: 4 lug 2011, 11:34

0
voti

[8] Re: Amplificatore operazionale

Messaggioda Foto Utenteg.schgor » 6 lug 2011, 22:05

Hai ricavato la forma d'onda dell'uscita?
Ti interessa una simulazione?
Avatar utente
Foto Utenteg.schgor
57,8k 9 12 13
G.Master EY
G.Master EY
 
Messaggi: 16971
Iscritto il: 25 ott 2005, 9:58
Località: MILANO

0
voti

[9] Re: Amplificatore operazionale

Messaggioda Foto UtenteArianna88 » 7 lug 2011, 0:03

Sì, mi è venuto un grafico di questo genere, calcoli a parte potrebbe avere senso?
Immagine
(la grafica fa un po' schifo perché l'ho fatto su un plotter on line)
tau mi veniva di 20 millisecondi, nel grafico è dieci volte più grande perché altrimenti non si vedeva la curva.
Certo che mi interessano le simulazioni, come posso farle?
Avatar utente
Foto UtenteArianna88
20 2
 
Messaggi: 13
Iscritto il: 4 lug 2011, 11:34

1
voti

[10] Re: Amplificatore operazionale

Messaggioda Foto Utenteg.schgor » 7 lug 2011, 6:56

Ecco il risultato di una simulazione in MicroCap9
del tuo circuito, con un impulso d'ingresso di 5V 10ms
(traccia blu)
OpAmpDer.GIF
OpAmpDer.GIF (4.42 KiB) Osservato 4063 volte

Il segnale d'uscita è (ovviamente) la traccia rossa.

Per informazioni su MicroCap9 vedi qui.
Avatar utente
Foto Utenteg.schgor
57,8k 9 12 13
G.Master EY
G.Master EY
 
Messaggi: 16971
Iscritto il: 25 ott 2005, 9:58
Località: MILANO

Prossimo

Torna a Elettronica generale

Chi c’è in linea

Visitano il forum: Nessuno e 55 ospiti