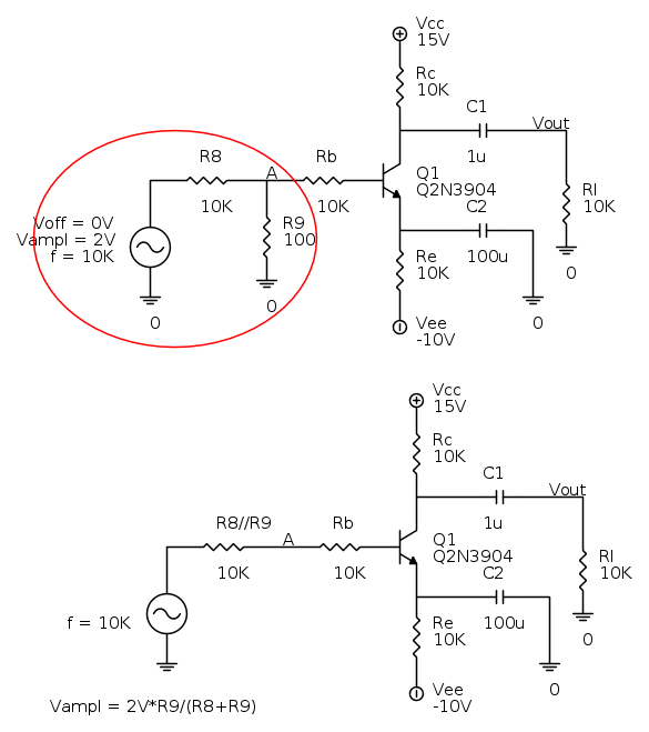
Ho il seguente circuito:
vorrei calcolare il guadagno
. Allora, per prima cosa noto che:
Considero quindi il modello per piccoli segnali del BJT:
Va è quindi applicata alla serie Rb-rpi e quindi:

da cui

è giusto fin qui?
grazie in anticipo
Moderatori:
carloc,
g.schgor,
BrunoValente,
IsidoroKZ
. Allora, per prima cosa noto che:


diventa
vale a dire, espandendo tutti i termini
puoi trascurarlo nel denominatore e trovi la formula che hai scritto tu. Ma senza mettere i numeri, a priori non puoi sapere che e` trascurabile.Sicuro che R9 sia da 100ohm e non da 100kohm?
Visitano il forum: Nessuno e 79 ospiti