Mi serve ottenere due diverse velocità, che stanno tra loro in un rapporto di circa 10:1 (devo poterle modificare in base a parametri che scoprirò solo una volta realizzato il tutto, quindi non posso dare dei valori precisi ora). Il motore è provvisto di tre diversi avvolgimenti per ottenere diverse velocità, ma la differenza tra la più veloce e la più lenta non è abbastanza per i miei scopi.
La velocità più veloce che mi prefiggo di usare può essere tranquillamente quella ottenuta collegando il motore direttamente alla rete (220 V; 50HZ).
Se ho ben capito dalle informazioni trovate in rete e su questo stesso forum, quel che mi serve è un inverter.
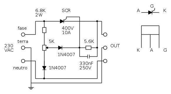
Ho trovato questo schema che mi sembra abbastanza semplice da realizzare:
(preso da questo sitopuò andare? suggerite qualcos'altro?
grazie

Elettrotecnica e non solo (admin)
Un gatto tra gli elettroni (IsidoroKZ)
Esperienza e simulazioni (g.schgor)
Moleskine di un idraulico (RenzoDF)
Il Blog di ElectroYou (webmaster)
Idee microcontrollate (TardoFreak)
PICcoli grandi PICMicro (Paolino)
Il blog elettrico di carloc (carloc)
DirtEYblooog (dirtydeeds)
Di tutto... un po' (jordan20)
AK47 (lillo)
Esperienze elettroniche (marco438)
Telecomunicazioni musicali (clavicordo)
Automazione ed Elettronica (gustavo)
Direttive per la sicurezza (ErnestoCappelletti)
EYnfo dall'Alaska (mir)
Apriamo il quadro! (attilio)
H7-25 (asdf)
Passione Elettrica (massimob)
Elettroni a spasso (guidob)
Bloguerra (guerra)








