***** per circuito strobo IR da 9 V
Moderatori:
carloc,
g.schgor,
BrunoValente,
IsidoroKZ
28 messaggi
• Pagina 2 di 3 • 1, 2, 3
0
voti
I taglii non centrano il90% di quello che abbiamo lo compriamo noi..altrimenti ti arrangi con le cose scrause che ti passano..se le passano
2
voti
Ciao a tutti
!
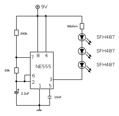
Domine86 secondo me la soluzione più compatta la ottieni con un 555. Ti ho disegnato lo schema cercando di rispettare quello che avevi chiesto e tenendo in considerazione anche le caratteristiche del circuito che hai postato. In quel circuito per ottenere dal led la massima potenza fanno in modo di rendere molto breve il lampo luminoso. Così facendo si può far scorrere nei diodi una corrente più intensa ed ottenere una maggiore luminosità che favorisce la visibilità da distanze maggiori.
Purtroppo in un circuito del genere variare la frequenza di lampeggio senza variare anche il duty cycle non è possibile. Aumentare il duty cycle vorrebbe dire sollecitare maggiormente i diodi led con il rischio che si brucino. Essendo i led collegati in serie la rottura di uno soltanto comprometterebbe completamente il dispositivo e nessun led si accenderebbe più. Meglio stare cauti evitando le regolazioni. Questo è lo schema:
Se monti questi componenti ottieni un lampo della durata di 50ms ogni mezzo secondo circa. I led (che puoi trovare su RS) li ho scelti considerando l' angolo di emissione che è di 130°, il contenitore che è quello classico da 3mm e la lunghezza d' onda di picco che è 880nm come nel circuito che hai postato. In linea di massima comunque qualunque led IR dovrebbe essere compatibile, magari se ne trovi altri ci dici il modello che controlliamo.
Infine, se vuoi una frequenza diversa rispetto a quella calcolata, puoi mettere a punto i valori dei componenti con l' aiuto di questo programma.
Purtroppo in un circuito del genere variare la frequenza di lampeggio senza variare anche il duty cycle non è possibile. Aumentare il duty cycle vorrebbe dire sollecitare maggiormente i diodi led con il rischio che si brucino. Essendo i led collegati in serie la rottura di uno soltanto comprometterebbe completamente il dispositivo e nessun led si accenderebbe più. Meglio stare cauti evitando le regolazioni. Questo è lo schema:
Se monti questi componenti ottieni un lampo della durata di 50ms ogni mezzo secondo circa. I led (che puoi trovare su RS) li ho scelti considerando l' angolo di emissione che è di 130°, il contenitore che è quello classico da 3mm e la lunghezza d' onda di picco che è 880nm come nel circuito che hai postato. In linea di massima comunque qualunque led IR dovrebbe essere compatibile, magari se ne trovi altri ci dici il modello che controlliamo.
Infine, se vuoi una frequenza diversa rispetto a quella calcolata, puoi mettere a punto i valori dei componenti con l' aiuto di questo programma.
0
voti
grazie milleeeeeeeeee in caserma mi metto a testare il tutto
0
voti
I led che mi hai indicato non li avevano. Me ne hanno dati altri mi sembra sfh 484 o comunque c'era il 48 iniziale XD 2€ ognuno. Sono a testa piatta e viola non trasparenti
0
voti
Sei sicuro della sigla?
SFH484 dovrebbe avere piu' o meno le stesse caratteristiche del 487 con la differenza delle dimensioni (il 487 ha diam.3 e il 484 diam. 5)
In piu' c'e' questa particolarita' che potrebbe significare un angolo di emissione piu' ampio ( e non so se nel tuo caso sia indicato).

SFH484 dovrebbe avere piu' o meno le stesse caratteristiche del 487 con la differenza delle dimensioni (il 487 ha diam.3 e il 484 diam. 5)
Domine86 ha scritto: Sono a testa piatta e viola non trasparenti
In piu' c'e' questa particolarita' che potrebbe significare un angolo di emissione piu' ampio ( e non so se nel tuo caso sia indicato).

marco
0
voti
Sicurissimo non lo sono ma mi pare di si..ho provato su RS a cercare un'immagine ma non l'ho trovata..perché l'angolo è un problema?
0
voti
Domine86 ha scritto:ho provato su RS a cercare un'immagine ma non l'ho trovata..perché l'angolo è un problema?
Infatti, perche' entrambi i led citati vengono indicati sui relativi datasheet con forma tradizionale; per questo ti ho chiesto informazioni piu' precise sulla sigla.
L'angolo di emissione incide sulla direzionalita'; piu' e' ampio e meno e' diretto verso il ricevitore.
L'angolo scelto da

marco
0
voti
Aspettate non c'è nessun ricevitore.il fascio deve essere solo visto da un visore notturno. Se non è diretto non importa basta che si vede snche perché indirizzare unfascio diretto verso un aereo non facilissimo
0
voti
Avevo capito male; allora penso non dovrebbero esserci problemi, in questo senso.
Tuttavia sarebbe comunque utile accertare di quale tipo di led stiamo parlando (magari chiedendo al venditore).

Tuttavia sarebbe comunque utile accertare di quale tipo di led stiamo parlando (magari chiedendo al venditore).

marco
0
voti
Ok correggo e confermo. Mi hanno dato gli sfh 485
28 messaggi
• Pagina 2 di 3 • 1, 2, 3
Chi c’è in linea
Visitano il forum: Nessuno e 235 ospiti

Elettrotecnica e non solo (admin)
Un gatto tra gli elettroni (IsidoroKZ)
Esperienza e simulazioni (g.schgor)
Moleskine di un idraulico (RenzoDF)
Il Blog di ElectroYou (webmaster)
Idee microcontrollate (TardoFreak)
PICcoli grandi PICMicro (Paolino)
Il blog elettrico di carloc (carloc)
DirtEYblooog (dirtydeeds)
Di tutto... un po' (jordan20)
AK47 (lillo)
Esperienze elettroniche (marco438)
Telecomunicazioni musicali (clavicordo)
Automazione ed Elettronica (gustavo)
Direttive per la sicurezza (ErnestoCappelletti)
EYnfo dall'Alaska (mir)
Apriamo il quadro! (attilio)
H7-25 (asdf)
Passione Elettrica (massimob)
Elettroni a spasso (guidob)
Bloguerra (guerra)




