eccoci di nuovo...
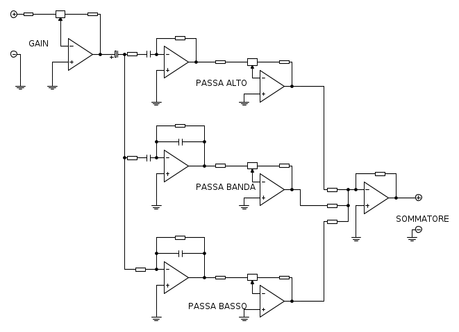
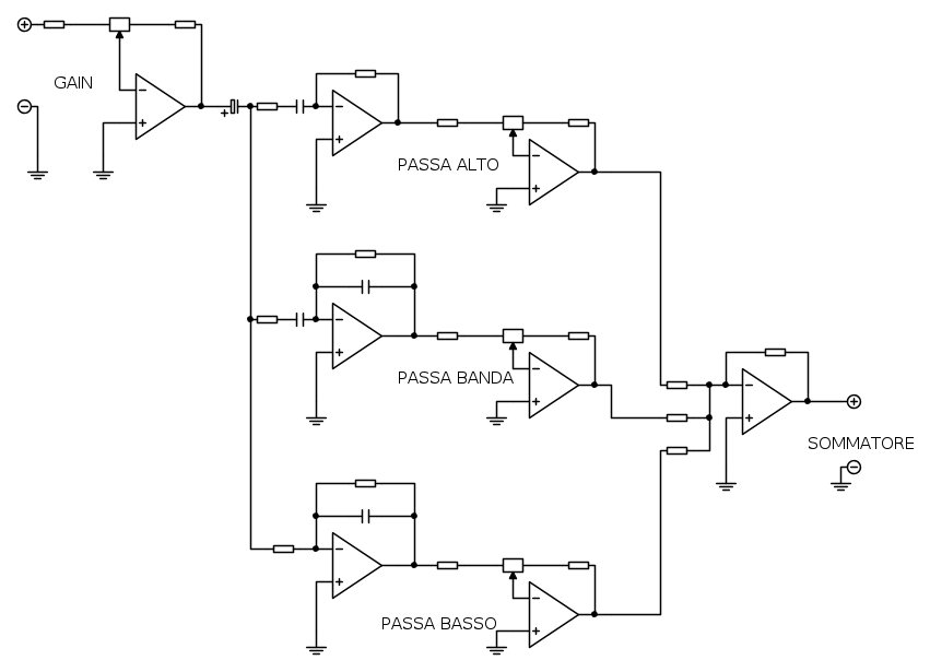
a parte i valori dei componenti che ancora non ho stabilito credo che lo schemino fidocad parli da solo... sotto con le critiche!
controllo toni
Moderatore:
IsidoroKZ
0
voti
nel senso che le critiche costruttive sono ben accette... o il tuo ? grosso come una casa voleva dire "che schifezza è questa?"
3
voti
FirstByte ha scritto:nel senso che le critiche costruttive sono ben accette... o il tuo ? grosso come una casa voleva dire "che schifezza è questa?"
Piccola nota OT
Per quale cavolo di motivo devi sempre ritenere che gli altri pensi male, a priori e a prescindere, di quello che uno (tu o chiunque altro) propone in un forum? E' un modo di fare che non serve a niente e a nessuno... tranne che a fare l'eterna vittima di non si sa bene chi o che cosa.
Ci provi a riproporti TU in un modo più costruttivo (e costruttivo prima di tutto nei confronti di te stesso?). CI contiamo tutti! Grazie.
Fine piccola nota OT
Ciao
Piercarlo
0
voti
anche se utilizzare filtri di secondo orgine forse non sarebbe una cattiva idea
0
voti
semplicemente vorrei ovvire al problema dei pot logaritmici del topic che mi è stato chiuso...
voglio fare un mixer audio con 2 canali stereo i quali devono avere singolarmente un gain per adattare il volume di ingresso e un equalizzatore alti medi e bassi... ora non so se per un mixer audio sia necessario un filtro di primo o secondo ordine e di quante ottave debba essere!
io dell'elettronica ne sapevo abbastanza fino a 10 anni fa ma poi ho completamente abbandonato per dedicarmi all'informatica e ricordo poco!
voglio fare un mixer audio con 2 canali stereo i quali devono avere singolarmente un gain per adattare il volume di ingresso e un equalizzatore alti medi e bassi... ora non so se per un mixer audio sia necessario un filtro di primo o secondo ordine e di quante ottave debba essere!
io dell'elettronica ne sapevo abbastanza fino a 10 anni fa ma poi ho completamente abbandonato per dedicarmi all'informatica e ricordo poco!
0
voti
Un filtro audio lo puoi fare a un polo solo, o a 10... come tutti i filtri daltroonde, ameno a livello teorico...
il numero delle celle, o dei poli se preferisci, dipende da che tipo di "selettività" desideri dal filtro... un filtro a due poli rispetto ad uno di un polo solo è più selettivo, ma più complesso e costoso...
Un filtro a un polo, o del primo ordine anche detto, ha una attenuazione di 6dB per ottava, un filtro del secondo ordine, o a due poli anche detto, ha una attenuazione di 12dB per ottava.... L'ottava superiore di 100Hz si trova a 200Hz, e l'ottava superiore di 200Hz si trova a 400Hz e così via.... giusto per fare un po' di chiarezza...
Il post ti è stato chiuso non a caso, ma mi ripeto per l'ultima volta.... se hai già il circuito costruito (cosa che ipotizzo perché da quel post non si evince) usa un poteziometro lineare se non ne trovi di logaritmici, e le conseguenze sono scritte in quel post...
Se vuoi continuare qui, indica a quanti poli ti serve il filtro, con che configurazioni vorresti implementarli, di che alimentazioni disponi (eventualmente), di quanto deve essere il guadagno/attenuazione per ogni canale, sia del volume complessivo che di ogni singola banda in cui i filtri operano e ovviamente non dimenticare di indicare le frequenze per le quali ti interessa agire.
Se qualcosa non è chiaro, chiedi...
il numero delle celle, o dei poli se preferisci, dipende da che tipo di "selettività" desideri dal filtro... un filtro a due poli rispetto ad uno di un polo solo è più selettivo, ma più complesso e costoso...
Un filtro a un polo, o del primo ordine anche detto, ha una attenuazione di 6dB per ottava, un filtro del secondo ordine, o a due poli anche detto, ha una attenuazione di 12dB per ottava.... L'ottava superiore di 100Hz si trova a 200Hz, e l'ottava superiore di 200Hz si trova a 400Hz e così via.... giusto per fare un po' di chiarezza...
Il post ti è stato chiuso non a caso, ma mi ripeto per l'ultima volta.... se hai già il circuito costruito (cosa che ipotizzo perché da quel post non si evince) usa un poteziometro lineare se non ne trovi di logaritmici, e le conseguenze sono scritte in quel post...
Se vuoi continuare qui, indica a quanti poli ti serve il filtro, con che configurazioni vorresti implementarli, di che alimentazioni disponi (eventualmente), di quanto deve essere il guadagno/attenuazione per ogni canale, sia del volume complessivo che di ogni singola banda in cui i filtri operano e ovviamente non dimenticare di indicare le frequenze per le quali ti interessa agire.
Se qualcosa non è chiaro, chiedi...
0
voti
allora anche se ho il PCB fatto e tutto il resto voglio continuare per questa nuova strada..
i filtri devono lavorare da -20db a +20db con 0 db al centro del potenziometro (ecco perche mi serve con lo scatto)
lo voglio fare di secondo ordine
dispongo di un +15 e -15V
il guadagno del gain deve essere da 0,1 a 11 circa
grazie
i filtri devono lavorare da -20db a +20db con 0 db al centro del potenziometro (ecco perche mi serve con lo scatto)
lo voglio fare di secondo ordine
dispongo di un +15 e -15V
il guadagno del gain deve essere da 0,1 a 11 circa
grazie
0
voti
[10] Re: controllo toni
Bene, che tipo di filtri vuoi impiegare? configurazione intendo...
Per un guadagno di 11, il tuo segnale in ingresso non deve superare un certo valore, sapresti calcolarlo? è importante al fine di non saturare il tutto.
Detto questo, io aggiungerei una frase dopo il grazie, inanzitutt... prego, e poi... questa cosa la facciamo insieme... da buoni compagni di classe... sempre che sei d'accordo.
Ciao, Luca.
Per un guadagno di 11, il tuo segnale in ingresso non deve superare un certo valore, sapresti calcolarlo? è importante al fine di non saturare il tutto.
Detto questo, io aggiungerei una frase dopo il grazie, inanzitutt... prego, e poi... questa cosa la facciamo insieme... da buoni compagni di classe... sempre che sei d'accordo.
Ciao, Luca.
Torna a Elettronica e spettacolo
Chi c’è in linea
Visitano il forum: Nessuno e 14 ospiti

Elettrotecnica e non solo (admin)
Un gatto tra gli elettroni (IsidoroKZ)
Esperienza e simulazioni (g.schgor)
Moleskine di un idraulico (RenzoDF)
Il Blog di ElectroYou (webmaster)
Idee microcontrollate (TardoFreak)
PICcoli grandi PICMicro (Paolino)
Il blog elettrico di carloc (carloc)
DirtEYblooog (dirtydeeds)
Di tutto... un po' (jordan20)
AK47 (lillo)
Esperienze elettroniche (marco438)
Telecomunicazioni musicali (clavicordo)
Automazione ed Elettronica (gustavo)
Direttive per la sicurezza (ErnestoCappelletti)
EYnfo dall'Alaska (mir)
Apriamo il quadro! (attilio)
H7-25 (asdf)
Passione Elettrica (massimob)
Elettroni a spasso (guidob)
Bloguerra (guerra)




