salve a tutti sono nuovo , in passato ho preso spunto da questo forum per risolvere alcuni dilemmi ma ora mi sono deciso ad iscrivermi .
Mi è sorto un altro problema , io ho un cicalino che vorrei far suonare circa 5 o 6 secondi , purtroppo io sono geometra e non ci capisco molto di elettronica , sto bazzicando qua e la e apprendo qualcosa che mi resta in testa , su un sito ho trovato un modo , secondo loro , semplice per avere un relay in accensione e in spegnimento di un led , io però ci sto provando da giorni ormai e non funziona , il mio desiderio sarebbe questo : accendere un interruttore e dopo 5 o 6 secondi il cicalino parte anche se non alla sua massima potenza spacca timpani , però smanettando su una breadboard soldeless non mi funziona , cioè , io collego in serie un resistore , un capacitore , un altro resistore e in fine il led , ma nulla , ho provato a mettere il led prima e dopo i resistori ma nulla
se riusciste a spiegarmi bene come avere questo dannato ritardo in accensione(lo spegnimento poco importa se compare automaticamente per via dei pezzi per creare il delay dell'accensione tanto meglio) mi fareste un grande favore , sempre utilizzando questi pochi componenti , sul sito me li descrive cos' , un resistore da 300ohm uno da 100ohm e addirittura un capacitore da 10.000uf ( ma non dice il tensione , un led da 2volt e ipotizza l consumo del led come 10milliampere , tutto questo con tensione 3v
grazie infinite
Ritardare accensione cicalino
Moderatori:
carloc,
g.schgor,
BrunoValente,
IsidoroKZ
0
voti
Dopo l'accensione del circuito vuoi aspettare 5 o 6 secondi per far suonare il cicalino. Ma poi il cicalino deve suonare solo per 5 o 6 secondi o può rimanere acceso?
Aggiungo: quanto consuma il cicalino??
Aggiungo: quanto consuma il cicalino??
0
voti
Ciao e benvenuto nel forum.
Il tuo circuito, per come lo descrivi, e senza dubbio molto semplice ma ancora piu' semplice sarebbe se chi ti legge potesse vedere uno schema di quello che stai tentando di costruire.
Su questo forum, gli schemi si disegnano e pubblicano con fidocadj (puoi scaricarlo e trovare tutte le istruzioni alla voce help della " home page "); vedrai che cosi' facendo troverai subito validi aiuti.

Il tuo circuito, per come lo descrivi, e senza dubbio molto semplice ma ancora piu' semplice sarebbe se chi ti legge potesse vedere uno schema di quello che stai tentando di costruire.
Su questo forum, gli schemi si disegnano e pubblicano con fidocadj (puoi scaricarlo e trovare tutte le istruzioni alla voce help della " home page "); vedrai che cosi' facendo troverai subito validi aiuti.

marco
0
voti
scusate l'imprecisione ma io ci capisco solo di tondini di acciaio , calcestruzzo e sabbione lol
allora in ordine
@gohan:vorrei che il cicalino suonasse 5 secondi dopo aver chiuso il circuito ;
@marco438:il fatto è che non so disegnarlo lo schema perché in mano ho un classico buzzer da 3v non saprei cosa mettere nello schema ;
@gohan: si hai ragione la tensione , si la tensione di esercizio finale è 3v
allora in ordine
@gohan:vorrei che il cicalino suonasse 5 secondi dopo aver chiuso il circuito ;
@marco438:il fatto è che non so disegnarlo lo schema perché in mano ho un classico buzzer da 3v non saprei cosa mettere nello schema ;
@gohan: si hai ragione la tensione , si la tensione di esercizio finale è 3v
-

CavaliereSbullonato
43 6 - Frequentatore

- Messaggi: 173
- Iscritto il: 18 ott 2011, 17:16
0
voti
Sei fortunato che la ST produce un 555 con alimentazione minima a
e menomale che mi sono ricordato di lui. qui c'è il datasheet.
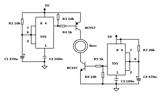
Ho pensato un po' al funzionamento del circuito, e per il momento mi è venuto in mente questo
Ossia due monostabili con due 555. All'accensione del circuito, il primo 555 dovrebbe far accendere il buzzer dopo 5s, mentre il secondo lascierebbe l'NPN acceso per 10s, lasciando il lo stesso buzzer acceso per 5s..
Salvo errori, per il momento non mi è venuto in mente niente di meglio. L'ho pensato un po' di fretta, spero vada bene e di non aver fatto qualche piccola confusione.
e menomale che mi sono ricordato di lui. qui c'è il datasheet.Ho pensato un po' al funzionamento del circuito, e per il momento mi è venuto in mente questo
Ossia due monostabili con due 555. All'accensione del circuito, il primo 555 dovrebbe far accendere il buzzer dopo 5s, mentre il secondo lascierebbe l'NPN acceso per 10s, lasciando il lo stesso buzzer acceso per 5s..
Salvo errori, per il momento non mi è venuto in mente niente di meglio. L'ho pensato un po' di fretta, spero vada bene e di non aver fatto qualche piccola confusione.
0
voti
da ignorante in materia mi fido , quindi con questo schema che mi hai creato(grazie mille ovviamente se poi passi in puglia ti offro cappuccino e cornetto) il buzzer si accende dopo 5 secondi , suona per 5 secondi e poi si spegne?
PS. ho trovato questo schema online che no usa 555 timer ma solo due npn e alcuni resistor che ne pensi?
http://imageshack.us/photo/my-images/82 ... itbit.jpg/
mi è sembrato più semplice sia dal punto di vista pratico sia dal punto di vista del ritrovamento dei pezzi( io sono asino a leggere gli schemi
si sarà capito credo )
PS. ho trovato questo schema online che no usa 555 timer ma solo due npn e alcuni resistor che ne pensi?
http://imageshack.us/photo/my-images/82 ... itbit.jpg/
mi è sembrato più semplice sia dal punto di vista pratico sia dal punto di vista del ritrovamento dei pezzi( io sono asino a leggere gli schemi
-

CavaliereSbullonato
43 6 - Frequentatore

- Messaggi: 173
- Iscritto il: 18 ott 2011, 17:16
0
voti
CavaliereSbullonato ha scritto:se poi passi in puglia ti offro cappuccino e cornetto
Passerò anche da Alberobello a casa di mia nonna quando potrò, peccato che già così mi devo fare un'ora e mezza di aereo per tornare prima a casa e successivamente tutto lo stivale, comunque accetto l'invito
che ne pensi?
Penso che tu hai chiesto un circuito per un cicalino che si attivi dopo 5s e rimanga attivo per altri 5s, per poi smettere di suonare a circuito alimentato. Così su due piedi ti posso dire che a mio parere, collegare una rete RC alla base del transistore sfruttando la costante di carica per accenderlo, non mi piace molto.. Non l'ho analizzato più di tanto per mancanza di tempo, comunque non mi sembra che il cicalino si spenga dopo 5s come hai chiesto tu.
Comunque non mi avevi detto quanto consuma. In base a questo potrebbe essere possibile ridimensionare i resistori per i transistori.. Diciamo che quei valori li ho messi per difetto e forse avrei potuto metterli meglio ma ero di fretta..
Comunque C2 & C3 ero intenzionato a metterli da 10nF.

0
voti
grazie per la risposta , io mi accontento che sia ritardato di 5 secondi il buzzer , poi può suonare anche fino a quando si scaricano le pile non c'è problema
-

CavaliereSbullonato
43 6 - Frequentatore

- Messaggi: 173
- Iscritto il: 18 ott 2011, 17:16
Chi c’è in linea
Visitano il forum: Nessuno e 57 ospiti

Elettrotecnica e non solo (admin)
Un gatto tra gli elettroni (IsidoroKZ)
Esperienza e simulazioni (g.schgor)
Moleskine di un idraulico (RenzoDF)
Il Blog di ElectroYou (webmaster)
Idee microcontrollate (TardoFreak)
PICcoli grandi PICMicro (Paolino)
Il blog elettrico di carloc (carloc)
DirtEYblooog (dirtydeeds)
Di tutto... un po' (jordan20)
AK47 (lillo)
Esperienze elettroniche (marco438)
Telecomunicazioni musicali (clavicordo)
Automazione ed Elettronica (gustavo)
Direttive per la sicurezza (ErnestoCappelletti)
EYnfo dall'Alaska (mir)
Apriamo il quadro! (attilio)
H7-25 (asdf)
Passione Elettrica (massimob)
Elettroni a spasso (guidob)
Bloguerra (guerra)


