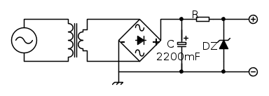
Anche a me! Il ronzio che senti è perché manca il filtraggio, ci vuole almeno 2200 uF. Ti posto lo schema che vuoi realizzare come ti spiegava G.Schgor.Il condensatore mi sembra un po' piccolino, ma potrei sbagliarmi.
Tensione sbagliata trasformatore ...
Moderatori:
carloc,
g.schgor,
BrunoValente,
IsidoroKZ
44 messaggi
• Pagina 3 di 5 • 1, 2, 3, 4, 5
0
voti
-

StefanoSunda
2.885 3 6 10 - Master

- Messaggi: 1964
- Iscritto il: 16 set 2010, 19:29
1
voti
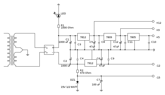
Allora scusate per il ritardo, ma ho avuto dei problemi.. ho fatto lo schema dell'alimentatore che ho realizzato, non sghignazzate troppo e il primo che faccio in fidocadj:
il ramo che mi da problemi è appunto quello con -15 volt raddrizzati da un condensatore e da un diodo zener come da schema, mi sono accorto di una cosa quando avvio il dispositivo non parte subito, controllando con il tester la tensione -15 volt all'accensione e sui 14,3 volt poi in una manciata di secondi arriva a 14,8 e il circuito inizia a funzionare ma resta sempre sui 14,9 in un tempo di funzionamento di circa mezz'ora.. potrebbe essere il condensatore C7??
il ramo che mi da problemi è appunto quello con -15 volt raddrizzati da un condensatore e da un diodo zener come da schema, mi sono accorto di una cosa quando avvio il dispositivo non parte subito, controllando con il tester la tensione -15 volt all'accensione e sui 14,3 volt poi in una manciata di secondi arriva a 14,8 e il circuito inizia a funzionare ma resta sempre sui 14,9 in un tempo di funzionamento di circa mezz'ora.. potrebbe essere il condensatore C7??
0
voti
Dal ramo che ti dà problemi (il -15V ) che corrente devi fornire ?
Ciao
Giorgio
Ciao
Giorgio
-

giorgio25760
2.310 1 3 5 - G.Master EY

- Messaggi: 1700
- Iscritto il: 6 dic 2009, 17:02
- Località: Brescia
0
voti
Quanto vale la tensione negativa misurata nel ponte e la massa?
Si tra il meno e la massa.
Si tra il meno e la massa.
Ultima modifica di
StefanoSunda il 4 nov 2011, 0:01, modificato 1 volta in totale.
-

StefanoSunda
2.885 3 6 10 - Master

- Messaggi: 1964
- Iscritto il: 16 set 2010, 19:29
0
voti
allora da quel ramo devo tirare fuori 2 mA,
stefano intendi che tensione ho all'uscita del ponte parte negativa?
stefano intendi che tensione ho all'uscita del ponte parte negativa?
0
voti
ma la misura la devo fare quando il carico inizia a funzionare oppure appena accendo l'interruttore?
scusate l'ignoranza
scusate l'ignoranza
0
voti
Fai sapere senza carico... dici che il carico è 2 mA ma cos'è.
-

StefanoSunda
2.885 3 6 10 - Master

- Messaggi: 1964
- Iscritto il: 16 set 2010, 19:29
0
voti
allora la lettura all'uscita del ponte parte negativa è -23 volt mentre parte positva e +22.8 volt
quei 2mA servono per alimentate due lm358 che fanno parte di uno schema più completo di un generatore di funzioni
quei 2mA servono per alimentate due lm358 che fanno parte di uno schema più completo di un generatore di funzioni
44 messaggi
• Pagina 3 di 5 • 1, 2, 3, 4, 5
Chi c’è in linea
Visitano il forum: Nessuno e 119 ospiti

Elettrotecnica e non solo (admin)
Un gatto tra gli elettroni (IsidoroKZ)
Esperienza e simulazioni (g.schgor)
Moleskine di un idraulico (RenzoDF)
Il Blog di ElectroYou (webmaster)
Idee microcontrollate (TardoFreak)
PICcoli grandi PICMicro (Paolino)
Il blog elettrico di carloc (carloc)
DirtEYblooog (dirtydeeds)
Di tutto... un po' (jordan20)
AK47 (lillo)
Esperienze elettroniche (marco438)
Telecomunicazioni musicali (clavicordo)
Automazione ed Elettronica (gustavo)
Direttive per la sicurezza (ErnestoCappelletti)
EYnfo dall'Alaska (mir)
Apriamo il quadro! (attilio)
H7-25 (asdf)
Passione Elettrica (massimob)
Elettroni a spasso (guidob)
Bloguerra (guerra)



