centralina passo passo con timer auto off
Moderatori:
carloc,
g.schgor,
BrunoValente,
IsidoroKZ
0
voti
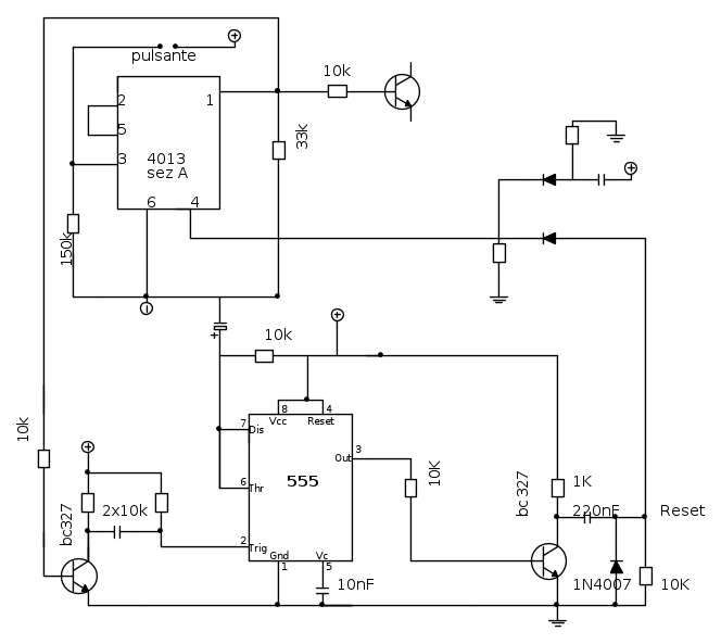
Sì. lo schema dovrebbe funzionare.
Noto che hai distinto il - (meno) dal GND (terra):
in realtà deve essere lo stesso comune.
Per i consumi, credo qualche decina di mA.
Pensi di provarlo su una breadboard?
Noto che hai distinto il - (meno) dal GND (terra):
in realtà deve essere lo stesso comune.
Per i consumi, credo qualche decina di mA.
Pensi di provarlo su una breadboard?
0
voti
si le masse sono le stesse, mi e' sfuggito .
allora per la batteria non ci sono problemi con un consumo cosi....tra una cosa e l altra diciamo 100 .150 mA per la batteria sono al problema? avevo anche pensato di alimentare l elettronica e pio simulare la pressione del pulsante...non so che mi dici di fare?
si penso di farla amche perche' cosi non sono sicuro che funzioni....
allora per la batteria non ci sono problemi con un consumo cosi....tra una cosa e l altra diciamo 100 .150 mA per la batteria sono al problema? avevo anche pensato di alimentare l elettronica e pio simulare la pressione del pulsante...non so che mi dici di fare?
si penso di farla amche perche' cosi non sono sicuro che funzioni....
0
voti
sampei198 ha scritto:poi simulare la pressione del pulsante..
Si, per la prova è meglio utilizzare un pulsante.
Provare è sempre la miglior cosa...
0
voti
ho un problema sul 4013 ,,,e come se sentisse piu pressioni ...occorre tipo un anti rimbalzo?
la sua uscita non rimane alta a nessun modo...lampeggia soltanto...gli alti imput funzionano poiche li ho provati a 1 a 1 con i led...
la sua uscita non rimane alta a nessun modo...lampeggia soltanto...gli alti imput funzionano poiche li ho provati a 1 a 1 con i led...
0
voti
se era possibile volevo evitare di usare un altro ic...
pensavo anche io la resistenza e il condensatore...che valore mi consigli di usare, ora, io vorrei rendere un pochino forzato il cambio si stato...nel senso di tenere premuto un pochino di piu il telecomando ...questo si puo fare facilmente...
sto cercando di arrangiarmi il piu' possibile, ma ringrazio per il suo prezioso aiuto
pensavo anche io la resistenza e il condensatore...che valore mi consigli di usare, ora, io vorrei rendere un pochino forzato il cambio si stato...nel senso di tenere premuto un pochino di piu il telecomando ...questo si puo fare facilmente...
sto cercando di arrangiarmi il piu' possibile, ma ringrazio per il suo prezioso aiuto
Chi c’è in linea
Visitano il forum: Nessuno e 163 ospiti

Elettrotecnica e non solo (admin)
Un gatto tra gli elettroni (IsidoroKZ)
Esperienza e simulazioni (g.schgor)
Moleskine di un idraulico (RenzoDF)
Il Blog di ElectroYou (webmaster)
Idee microcontrollate (TardoFreak)
PICcoli grandi PICMicro (Paolino)
Il blog elettrico di carloc (carloc)
DirtEYblooog (dirtydeeds)
Di tutto... un po' (jordan20)
AK47 (lillo)
Esperienze elettroniche (marco438)
Telecomunicazioni musicali (clavicordo)
Automazione ed Elettronica (gustavo)
Direttive per la sicurezza (ErnestoCappelletti)
EYnfo dall'Alaska (mir)
Apriamo il quadro! (attilio)
H7-25 (asdf)
Passione Elettrica (massimob)
Elettroni a spasso (guidob)
Bloguerra (guerra)



