centralina passo passo con timer auto off
Moderatori:
carloc,
g.schgor,
BrunoValente,
IsidoroKZ
0
voti
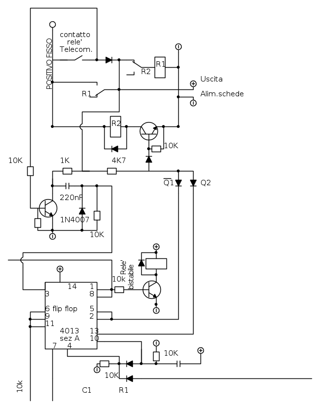
Il diodo va bene perché disaccoppia il telecomando
dall'automantenimento della tensione.
Alcune osservazioni:
-I terminali + che non vanno ai relè devono essere in realtà collegati
al positivo dell' "alimentazione schede" (il - è invece sempre comune),
Per questo anche la resistenza da 1K al collettore del transistor che dà
il comando al 4013 va collegata alla resistenza senza indicazione del
valore (4,7K) collegata alla base del transistor che comanda R2.
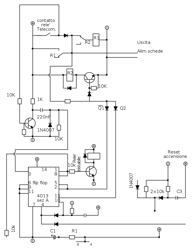
-Il circuito (isolato) di "reset accensione" non serve più, perché
sostituito dal circuito che va ai pin 4 e 1'0 del 4013 (occorre solo
aggiungere una resistenza da 10K fra i catodi dei diodi ed il -)
Il resto sembra OK
dall'automantenimento della tensione.
Alcune osservazioni:
-I terminali + che non vanno ai relè devono essere in realtà collegati
al positivo dell' "alimentazione schede" (il - è invece sempre comune),
Per questo anche la resistenza da 1K al collettore del transistor che dà
il comando al 4013 va collegata alla resistenza senza indicazione del
valore (4,7K) collegata alla base del transistor che comanda R2.
-Il circuito (isolato) di "reset accensione" non serve più, perché
sostituito dal circuito che va ai pin 4 e 1'0 del 4013 (occorre solo
aggiungere una resistenza da 10K fra i catodi dei diodi ed il -)
Il resto sembra OK
0
voti
cosi corretto va bene?
a questo modo se non erro levo alche l ' alimentazione a questa scheda?
a questo modo se non erro levo alche l ' alimentazione a questa scheda?
0
voti
sampei198 ha scritto: levo alche l ' alimentazione a questa scheda?
Si, durante le "pause" non vi è alcun prelievo di corrente.
Ma consiglierei di provare a pezzi separati
(prima i 2 relè, poi il 4013, infine il 555)
0
voti
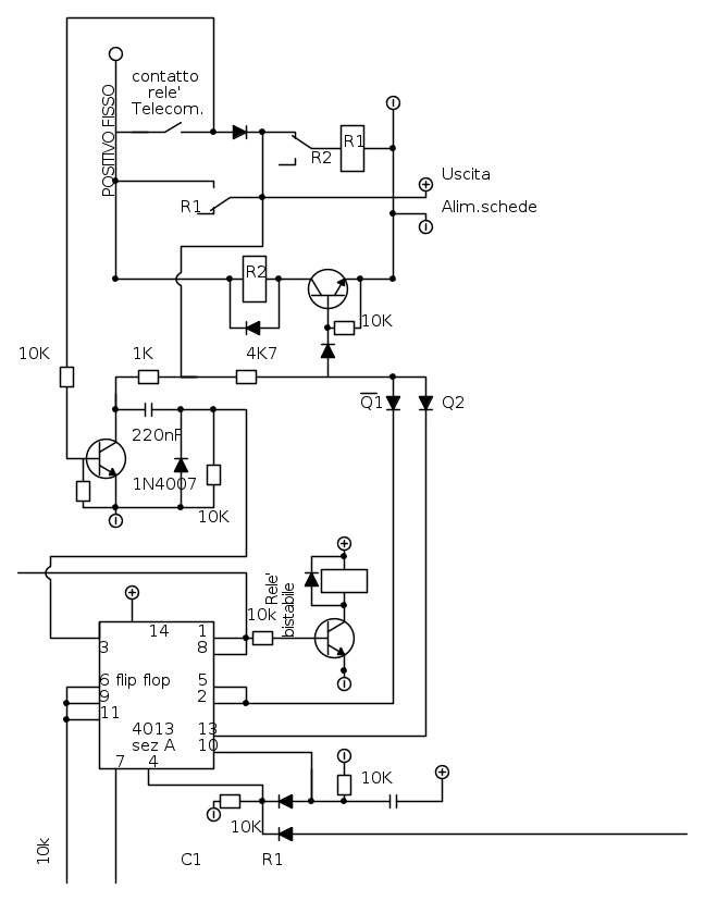
piano piano l ho fatto e dopo aver notato qualche errore e messo secondo lo schema il circuito funziona
il led verde che e sul pin 1-8 il quale fa condurre il transistor accendendo il led si simula il rele' bistabile.
poi ho messo tra il pin 3 del 555 e una resistenza un led che esso mi indica l avvio del timer 555
funziona sia da bistabile che a impulso che come timer...
il led verde che e sul pin 1-8 il quale fa condurre il transistor accendendo il led si simula il rele' bistabile.
poi ho messo tra il pin 3 del 555 e una resistenza un led che esso mi indica l avvio del timer 555
funziona sia da bistabile che a impulso che come timer...
0
voti
capito il principio, quindi io posso metterci un altro transistor il parlallelo a quello?
cosi potevo usare un filo piccolo per trasmettere l impulso a gnd.
poi logicamente devo metterci un pnp e un pnp perche il mio segnale in ingresso e a gnd
e giusto il ragionamento?
cosi potevo usare un filo piccolo per trasmettere l impulso a gnd.
poi logicamente devo metterci un pnp e un pnp perche il mio segnale in ingresso e a gnd
e giusto il ragionamento?
Chi c’è in linea
Visitano il forum: Nessuno e 52 ospiti

Elettrotecnica e non solo (admin)
Un gatto tra gli elettroni (IsidoroKZ)
Esperienza e simulazioni (g.schgor)
Moleskine di un idraulico (RenzoDF)
Il Blog di ElectroYou (webmaster)
Idee microcontrollate (TardoFreak)
PICcoli grandi PICMicro (Paolino)
Il blog elettrico di carloc (carloc)
DirtEYblooog (dirtydeeds)
Di tutto... un po' (jordan20)
AK47 (lillo)
Esperienze elettroniche (marco438)
Telecomunicazioni musicali (clavicordo)
Automazione ed Elettronica (gustavo)
Direttive per la sicurezza (ErnestoCappelletti)
EYnfo dall'Alaska (mir)
Apriamo il quadro! (attilio)
H7-25 (asdf)
Passione Elettrica (massimob)
Elettroni a spasso (guidob)
Bloguerra (guerra)




