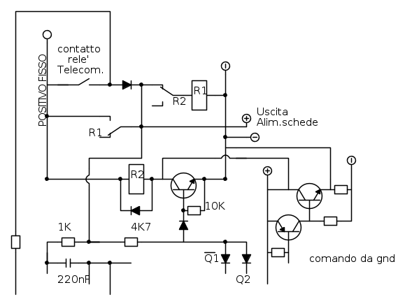
sampei198 ha scritto: devo metterci un pnp e un pnp perche il mio segnale in ingresso e a gnd
e giusto il ragionamento?
centralina passo passo con timer auto off
Moderatori:
carloc,
g.schgor,
BrunoValente,
IsidoroKZ
0
voti
0
voti
una cosa del genere?
0
voti
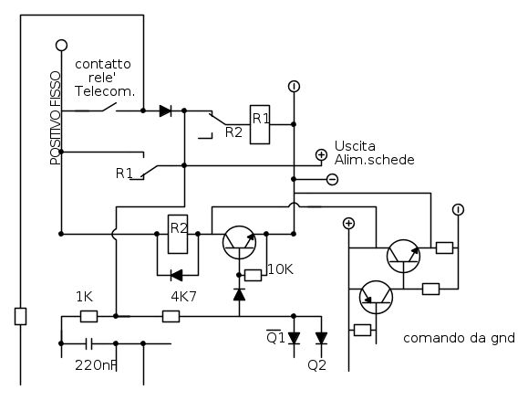
si e vero ho visto l errore, ma il mio e un comando sempre a gnd....come dice lei sicuramente per il motivo che non sono stato chiaro ... e un comando che e' sempre a gnd quando manca stacca tutto
0
voti
Un momento, se è il segnale di comando è sempre a GND
e deve comandare quando diventa positivo, devi interporre
un transistor che "inverta" il segnale stesso, transistor che
deve essere messo in parallelo a quello che comanda R2.
e deve comandare quando diventa positivo, devi interporre
un transistor che "inverta" il segnale stesso, transistor che
deve essere messo in parallelo a quello che comanda R2.
0
voti
0
voti
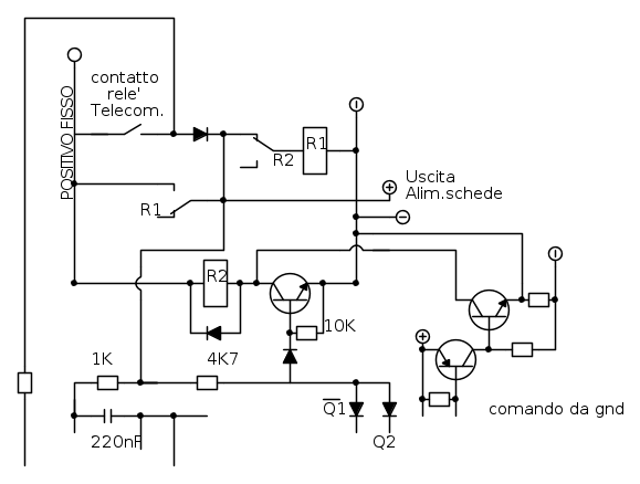
No,intendevo semplicemente così:
0
voti
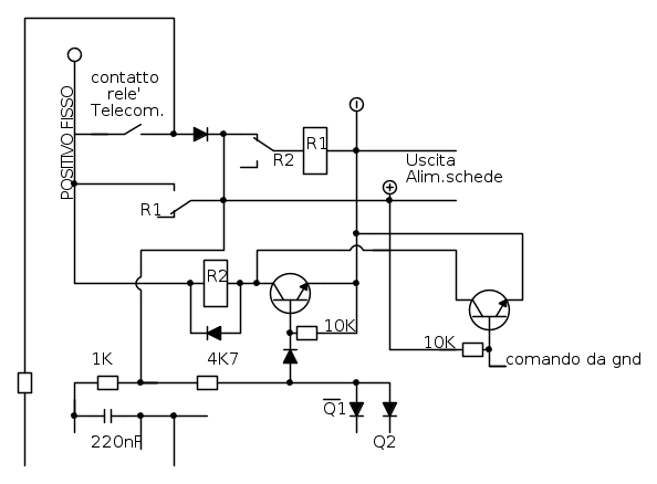
si infatti l ho provato e funziona perfettamente.
ora che l ho provato sulla bread board ..di dedichero' a fare il PCB.
innanzi tutto la ringrazio per l aiuto che gentilmente mi ha dato a fare questo schema....funzionale :)
poi le chiedo ancora una volta una domanda .....se si deve fare partire una temporizzazione di sei secondi usando un 555 come l ho usato io prima da monostabile ,a che pin mi posso collegare per avere l avvio? io avevo pensato al pin 1-8 del 4013 ma questo e solo per un ampliamento .....dopo...
ora che l ho provato sulla bread board ..di dedichero' a fare il PCB.
innanzi tutto la ringrazio per l aiuto che gentilmente mi ha dato a fare questo schema....funzionale :)
poi le chiedo ancora una volta una domanda .....se si deve fare partire una temporizzazione di sei secondi usando un 555 come l ho usato io prima da monostabile ,a che pin mi posso collegare per avere l avvio? io avevo pensato al pin 1-8 del 4013 ma questo e solo per un ampliamento .....dopo...
0
voti
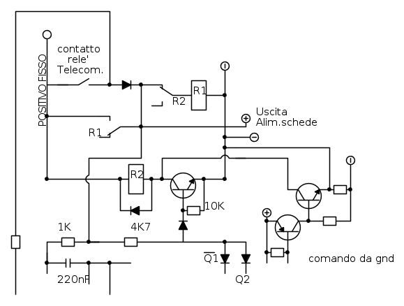
ho riscontrato un unico problema, quando io vado a eccitare il comando dell rele della centralina, il circuito non funziona bene , forse per colpa del rele' che non tocca bene al suo interno...
pero o provato a simulare lo scambio di un rele' e ho visto che funziona solo se in parallelo al rele' ci metto un condensatore elettrolitico da almeno 100 mF...
forse perche' non abbastanza eccitato per fare cambiare stato, col condensatore non ce nessun problema...
si puo' correggere su questo circuito o devo per forza mettere il condensatore il parallelo alla bobina?
pero o provato a simulare lo scambio di un rele' e ho visto che funziona solo se in parallelo al rele' ci metto un condensatore elettrolitico da almeno 100 mF...
forse perche' non abbastanza eccitato per fare cambiare stato, col condensatore non ce nessun problema...
si puo' correggere su questo circuito o devo per forza mettere il condensatore il parallelo alla bobina?
Chi c’è in linea
Visitano il forum: Nessuno e 211 ospiti

Elettrotecnica e non solo (admin)
Un gatto tra gli elettroni (IsidoroKZ)
Esperienza e simulazioni (g.schgor)
Moleskine di un idraulico (RenzoDF)
Il Blog di ElectroYou (webmaster)
Idee microcontrollate (TardoFreak)
PICcoli grandi PICMicro (Paolino)
Il blog elettrico di carloc (carloc)
DirtEYblooog (dirtydeeds)
Di tutto... un po' (jordan20)
AK47 (lillo)
Esperienze elettroniche (marco438)
Telecomunicazioni musicali (clavicordo)
Automazione ed Elettronica (gustavo)
Direttive per la sicurezza (ErnestoCappelletti)
EYnfo dall'Alaska (mir)
Apriamo il quadro! (attilio)
H7-25 (asdf)
Passione Elettrica (massimob)
Elettroni a spasso (guidob)
Bloguerra (guerra)





